This AOP is licensed under the BY-SA license. This license allows reusers to distribute, remix, adapt, and build upon the material in any medium or format, so long as attribution is given to the creator. The license allows for commercial use. If you remix, adapt, or build upon the material, you must license the modified material under identical terms.

AOP: 334

Title

A descriptive phrase which references both the Molecular Initiating Event and Adverse Outcome.It should take the form “MIE leading to AO”. For example, “Aromatase inhibition leading to reproductive dysfunction” where Aromatase inhibition is the MIE and reproductive dysfunction the AO. In cases where the MIE is unknown or undefined, the earliest known KE in the chain (i.e., furthest upstream) should be used in lieu of the MIE and it should be made clear that the stated event is a KE and not the MIE.  More help

Glucocorticoid Receptor Agonism Leading to Impaired Fin Regeneration

Short name
A name that succinctly summarises the information from the title. This name should not exceed 90 characters. More help
GR Agonism Leading to Impaired Fin Regeneration
The current version of the Developer's Handbook will be automatically populated into the Handbook Version field when a new AOP page is created.Authors have the option to switch to a newer (but not older) Handbook version any time thereafter. More help
Handbook Version v2.0

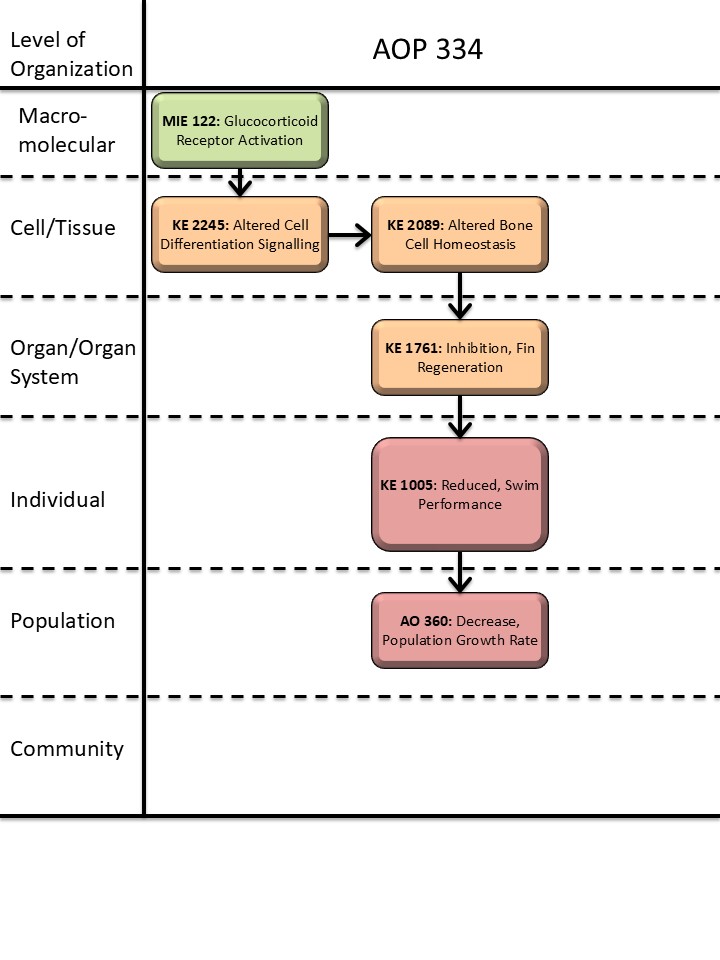
Graphical Representation

A graphical representation of the AOP.This graphic should list all KEs in sequence, including the MIE (if known) and AO, and the pair-wise relationships (links or KERs) between those KEs. More help
Click to download graphical representation template Explore AOP in a Third Party Tool

Authors

The names and affiliations of the individual(s)/organisation(s) that created/developed the AOP. More help

Alexander R. Cole, U.S. Environmental Protection Agency, Great Lakes Ecology Divison, Duluth, MN

Point of Contact

The user responsible for managing the AOP entry in the AOP-KB and controlling write access to the page by defining the contributors as described in the next section.   More help
Brendan Ferreri-Hanberry   (email point of contact)

Contributors

Users with write access to the AOP page.  Entries in this field are controlled by the Point of Contact. More help
  • Alexander Cole
  • Dan Villeneuve
  • Brendan Ferreri-Hanberry

Coaches

This field is used to identify coaches who supported the development of the AOP.Each coach selected must be a registered author. More help

OECD Information Table

Provides users with information concerning how actively the AOP page is being developed and whether it is part of the OECD Workplan and has been reviewed and/or endorsed. OECD Project: Assigned upon acceptance onto OECD workplan. This project ID is managed and updated (if needed) by the OECD. OECD Status: For AOPs included on the OECD workplan, ‘OECD status’ tracks the level of review/endorsement of the AOP . This designation is managed and updated by the OECD. Journal-format Article: The OECD is developing co-operation with Scientific Journals for the review and publication of AOPs, via the signature of a Memorandum of Understanding. When the scientific review of an AOP is conducted by these Journals, the journal review panel will review the content of the Wiki. In addition, the Journal may ask the AOP authors to develop a separate manuscript (i.e. Journal Format Article) using a format determined by the Journal for Journal publication. In that case, the journal review panel will be required to review both the Wiki content and the Journal Format Article. The Journal will publish the AOP reviewed through the Journal Format Article. OECD iLibrary published version: OECD iLibrary is the online library of the OECD. The version of the AOP that is published there has been endorsed by the OECD. The purpose of publication on iLibrary is to provide a stable version over time, i.e. the version which has been reviewed and revised based on the outcome of the review. AOPs are viewed as living documents and may continue to evolve on the AOP-Wiki after their OECD endorsement and publication.   More help
OECD Project # OECD Status Reviewer's Reports Journal-format Article OECD iLibrary Published Version
This AOP was last modified on October 16, 2025 13:56

Revision dates for related pages

Page Revision Date/Time
Activation, Glucocorticoid Receptor April 18, 2025 12:04
Inhibition, Fin regeneration July 10, 2020 13:05
Reduced, Swimming performance September 08, 2021 06:12
Decrease, Population growth rate January 03, 2023 09:09
Altered Cell Differentiation Signaling April 18, 2025 12:53
Altered Bone Cell Homeostasis August 23, 2024 11:08
Activation, Glucocorticoid Receptor leads to Altered cell differentiation signaling April 18, 2025 13:09
Altered cell differentiation signaling leads to Altered Bone Cell Homeostasis August 23, 2024 14:55
Altered Bone Cell Homeostasis leads to Inhibition, Fin regeneration April 18, 2025 13:10
Inhibition, Fin regeneration leads to Reduced, Swimming performance July 10, 2020 15:45
Reduced, Swimming performance leads to Decrease, Population growth rate June 04, 2020 13:09
Beclomethasone dipropionate monohydrate July 07, 2020 15:19
Dexamethasone June 01, 2019 00:56

Abstract

A concise and informative summation of the AOP under development that can stand-alone from the AOP page. The aim is to capture the highlights of the AOP and its potential scientific and regulatory relevance. More help

This adverse outcome pathway specifies the relationship between activation of the glucocorticoid receptor in fish species and impaired fin regeneration. Glucocorticoid receptor agonists are used in a variety of over the counter and prescribed medications. Though beneficial in many ways, the adverse effects associated with the use of exposure to GR agonists have not been well documented as those for other endocrine modes of action such as estrogen receptor agonism or inhibition of steroid biosynthesis. More recently, GR activity has been detected in wastewaters and wastewater impacted surface waters (van der Linden et al., 2008). Unlike mammals, fish can regenerate damaged or amputated limbs (fins). Damage to fins is a common throughout a fish’s life cycle (Wehner & Weidinger, 2015), and impaired or delayed ability to regenerate fins following damage can plausibly reduce ecological fitness making affected fish less capable of obtaining food, avoiding predation, and/or migrating within their range. This AOP will help to understand the potential ecological significance of being exposed to environmental GR agonists.

AOP Development Strategy

Context

Used to provide background information for AOP reviewers and users that is considered helpful in understanding the biology underlying the AOP and the motivation for its development.The background should NOT provide an overview of the AOP, its KEs or KERs, which are captured in more detail below. More help

Pending

Strategy

Provides a description of the approaches to the identification, screening and quality assessment of the data relevant to identification of the key events and key event relationships included in the AOP or AOP network.This information is important as a basis to support the objective/envisaged application of the AOP by the regulatory community and to facilitate the reuse of its components.  Suggested content includes a rationale for and description of the scope and focus of the data search and identification strategy/ies including the nature of preliminary scoping and/or expert input, the overall literature screening strategy and more focused literature surveys to identify additional information (including e.g., key search terms, databases and time period searched, any tools used). More help

Summary of the AOP

This section is for information that describes the overall AOP.The information described in section 1 is entered on the upper portion of an AOP page within the AOP-Wiki. This is where some background information may be provided, the structure of the AOP is described, and the KEs and KERs are listed. More help

Events:

Molecular Initiating Events (MIE)
An MIE is a specialised KE that represents the beginning (point of interaction between a prototypical stressor and the biological system) of an AOP. More help
Key Events (KE)
A measurable event within a specific biological level of organisation. More help
Adverse Outcomes (AO)
An AO is a specialized KE that represents the end (an adverse outcome of regulatory significance) of an AOP. More help
Type Event ID Title Short name
MIE 122 Activation, Glucocorticoid Receptor Activation, Glucocorticoid Receptor
KE 2245 Altered Cell Differentiation Signaling Altered cell differentiation signaling
KE 2089 Altered Bone Cell Homeostasis Altered Bone Cell Homeostasis
KE 1761 Inhibition, Fin regeneration Inhibition, Fin regeneration
KE 1005 Reduced, Swimming performance Reduced, Swimming performance
AO 360 Decrease, Population growth rate Decrease, Population growth rate

Relationships Between Two Key Events (Including MIEs and AOs)

This table summarizes all of the KERs of the AOP and is populated in the AOP-Wiki as KERs are added to the AOP.Each table entry acts as a link to the individual KER description page. More help

Network View

This network graphic is automatically generated based on the information provided in the MIE(s), KEs, AO(s), KERs and Weight of Evidence (WoE) summary tables. The width of the edges representing the KERs is determined by its WoE confidence level, with thicker lines representing higher degrees of confidence. This network view also shows which KEs are shared with other AOPs. More help

Prototypical Stressors

A structured data field that can be used to identify one or more “prototypical” stressors that act through this AOP. Prototypical stressors are stressors for which responses at multiple key events have been well documented. More help

Life Stage Applicability

The life stage for which the AOP is known to be applicable. More help
Life stage Evidence
Larvae High
Adult, reproductively mature High
Juvenile High

Taxonomic Applicability

Latin or common names of a species or broader taxonomic grouping (e.g., class, order, family) can be selected.In many cases, individual species identified in these structured fields will be those for which the strongest evidence used in constructing the AOP was available. More help
Term Scientific Term Evidence Link
teleost fish teleost fish High NCBI

Sex Applicability

The sex for which the AOP is known to be applicable. More help
Sex Evidence
Unspecific High

Overall Assessment of the AOP

Addressess the relevant biological domain of applicability (i.e., in terms of taxa, sex, life stage, etc.) and Weight of Evidence (WoE) for the overall AOP as a basis to consider appropriate regulatory application (e.g., priority setting, testing strategies or risk assessment). More help

    

Domain of Applicability

Addressess the relevant biological domain(s) of applicability in terms of sex, life-stage, taxa, and other aspects of biological context. More help
Domain Evidence Reasoning

Taxa

High
  • Biological plausibility suggests that fin regeneration occurs throughout the teleost class (Fu et al., 2013; Wehner & Weidinger, 2015).
Sex High
  • Biological plausibility suggests that fin regeneration is not sex specific
  • Empirical evidence shows fin regeneration occurs in both sex (Sengupta et al., 2012; Garland et al., 2019).
Lifestage High
  • Biological plausibility suggests that fin regeneration is universal to a fish's life; excluding embryonic stage.
  • Empirical evidence shows fin regeneration can occur ineven during larval stage.

Essentiality of the Key Events

The essentiality of KEs can only be assessed relative to the impact of manipulation of a given KE (e.g., experimentally blocking or exacerbating the event) on the downstream sequence of KEs defined for the AOP. Consequently, evidence supporting essentiality is assembled on the AOP page, rather than on the independent KE pages that are meant to stand-alone as modular units without reference to other KEs in the sequence. The nature of experimental evidence that is relevant to assessing essentiality relates to the impact on downstream KEs and the AO if upstream KEs are prevented or modified. This includes: Direct evidence: directly measured experimental support that blocking or preventing a KE prevents or impacts downstream KEs in the pathway in the expected fashion. Indirect evidence: evidence that modulation or attenuation in the magnitude of impact on a specific KE (increased effect or decreased effect) is associated with corresponding changes (increases or decreases) in the magnitude or frequency of one or more downstream KEs. More help

Essentiallity has beeen determined in the evidence assesment.

Evidence Assessment

Addressess the biological plausibility, empirical support, and quantitative understanding from each KER in an AOP. More help
Key Event Evidence Reasoning
Relationship 2077: GR agonism -> Cripto-1 Expression Moderate
  • Empirical evidence for GR agonism leading to an increase in cripto-1 transcription is prevelant and has been replicated (Sengupta et al., 2012; Garland et al., 2019).
  • The biological pathway regarding GR regulation of Cripto-1 is currently lacking. 

Relationship 2078: Cripto-1 Expression -> Activin inhibition

Moderate
  • Empirical evidence has shown how the mechanism of cripto-1 inhibiting activin receptors occurs (Gray et al., 2003).
  • Biological plausibility suggests cripto-1 is capable of binding with the ALK-4 subunit of the Activin receptor (Gray et al., 2003).

Relationship 2079: Activin Inhibition -> Inibition Fin Regeneration

High
  • Currently there is no emprical evidence measuring activin signalling, or lack there of, during the fin regeneration process.
  • Biological plausibility suggests that activin signalling plays a strong and crucial roll in the fin regeneration process (Wehner & Weidinger, 2015). 

Relationship 2080: Inhibition Fin Regeneration -> Decreased Swim Performance

High
  • Empirical evidence has shown that different fish species with amputated fins have a significant decrease in swim performance (Fu et al., 2013).
  • Biological plausibility suggests that without a main source of locomotion, i.e. fins, locomotion itself will decrease (Fu et al., 2013).
Relationship 2081: Decreased Swim Performance -> Population Decrease High
  • Biological plausibility suggests that without the ability to swim, fish will lack the mobility needed for predator avoidance, obtaining food, or migration (Fu et al., 2013).

Relationship 2082: Cripto-1 Expression -> Inhibition Fin Regeneration

Moderate
  • Empircal evidence showing the relationship between an increase in cripto-1 expression and an inhibition of fin regeneration is prevalent and has been replicated. This indicates an essentiality for cripto-1 expression for inhibition of fin regeneration to occur (Sengupta et al., 2012; Garland et al., 2019).

Known Modulating Factors

Modulating factors (MFs) may alter the shape of the response-response function that describes the quantitative relationship between two KES, thus having an impact on the progression of the pathway or the severity of the AO.The evidence supporting the influence of various modulating factors is assembled within the individual KERs. More help
Modulating Factor (MF) Influence or Outcome KER(s) involved
     

Quantitative Understanding

Optional field to provide quantitative weight of evidence descriptors.  More help

Pending

Considerations for Potential Applications of the AOP (optional)

Addressess potential applications of an AOP to support regulatory decision-making.This may include, for example, possible utility for test guideline development or refinement, development of integrated testing and assessment approaches, development of (Q)SARs / or chemical profilers to facilitate the grouping of chemicals for subsequent read-across, screening level hazard assessments or even risk assessment. More help

By collecting surface water samples, a screening for pharmaceuticals, personal care products and other known glucocorticoid agonists could provide insight to the potential risks of the afformentioned. A better understanding of the quantitative AOP would be an advantageous tool for risk assessors.

References

List of the literature that was cited for this AOP. More help

Ellis T, Hoyle I, Oidtmann B, Turnbull JF, Jacklin TE, Knowles TG. 2009. Further development of the “Fin Index” method for quantifying fin erosion in rainbow trout. Aquaculture 289: 283-288. doi:10.1016/j.aquaculture.2009.01.022

Fu C, Cao ZD, Fu SJ. 2013. The effects of caudal fin loss and regeneration on the swimming performance of three cyprinid fish species with different swimming capacities. The Journal of Experimental Biology 216:3164-3174. doi:10.1242/jeb.084244

Garland MA, Sengupta S, Mathew LK, Truong L, Jong ED, Piersma AH, Du JL, Tanguay RL. 2019. Glucocorticoid receptor-dependent induction of cripto-1 (one-eyed pinhead) inhibits zebrafish caudal fin regeneration. Toxicology Reports 6:529-537. https://doi.org/10.1016/j.toxrep.2019.05.013

Gray PC, Harrison CA, Vale W. 2003. Cripto forms a complex with activin and type II activin receptors and can block activin signaling. Proceedings of the National Academy of Sciences of the United States of America 100(9):5193-5198. www.pnas.org/cgi/doi/10.1073/pnas.0531290100

Kaneko H, 2016. Handbook of Hormones: Pages 295-297, e33B-2.

Jaźwińska A, Badakov R, Keating MT. 2007. Activin-βA Signaling is Required for Zebrafish Fin Regeneration. Current Biology 17:1390-1395. DOI 10.1016/j.cub.2007.07.019

Kang HY, Shyr CR. 2011. Activins and Cell Migration. Vitamins and Hormons 85: 129-48. doi: 10.1016/B978-0-12-385961-7.00007-X.

Poss KD, Shen J, Keating MT, Nechiporuk A. 2003. Tales of Regeneration in Zebrafish. Developmental Dynamics 226:202-210. DOI 10.1002/dvdy.10220

Sengupta S, Bisson WH, Mathew LK, Kolluri SK, Tanguay RL. 2012. Alternative glucocorticoid receptor ligand binding structures influence outcomes in an in vivo tissue regeneration model. Comparative Biochemistry and Physiology, Part C 156:121-129. doi:10.1016/j.cbpc.2012.05.003

van der Linden SC, Heringa MB, Man HY, Sonneveld Edwin, Puijker LM, Brouwer A, van der Burg B. 2008. Detection of Multiple Hormonal Activities in Wastewater Effluents and Surface Water, Using a Panel of Steroid Receptor CALUX Bioassays. Envionmental Science & Technology 42(15):5814-5820. https://doi.org/10.1021/es702897y

Voesenek CJ, Muijres FT, van Leeuwen JL. 2018. Biomechanics of Swimming in Developing Larval Fish. Journal of Experimental Biology 221:jeb149583. doi: 10.1242/jeb.149583.

Wehner D, Weidinger G. 2015. Signaling networks organizing regenerative growth of the zebrafish fin. Trends in Genetics 31 (6):336-343. http://dx.doi.org/10.1016/j.tig.2015.03.012