This AOP is licensed under the BY-SA license. This license allows reusers to distribute, remix, adapt, and build upon the material in any medium or format, so long as attribution is given to the creator. The license allows for commercial use. If you remix, adapt, or build upon the material, you must license the modified material under identical terms.

AOP: 368

Title

A descriptive phrase which references both the Molecular Initiating Event and Adverse Outcome.It should take the form “MIE leading to AO”. For example, “Aromatase inhibition leading to reproductive dysfunction” where Aromatase inhibition is the MIE and reproductive dysfunction the AO. In cases where the MIE is unknown or undefined, the earliest known KE in the chain (i.e., furthest upstream) should be used in lieu of the MIE and it should be made clear that the stated event is a KE and not the MIE.  More help

Cytochrome oxidase inhibition leading to increased nasal lesions

Short name
A name that succinctly summarises the information from the title. This name should not exceed 90 characters. More help
Cytochrome oxidase inhibition leading to increased nasal lesions
The current version of the Developer's Handbook will be automatically populated into the Handbook Version field when a new AOP page is created.Authors have the option to switch to a newer (but not older) Handbook version any time thereafter. More help
Handbook Version v2.0

Graphical Representation

A graphical representation of the AOP.This graphic should list all KEs in sequence, including the MIE (if known) and AO, and the pair-wise relationships (links or KERs) between those KEs. More help
Click to download graphical representation template Explore AOP in a Third Party Tool

Authors

The names and affiliations of the individual(s)/organisation(s) that created/developed the AOP. More help

Katy Goyak, Celanese Corporation

R. Jeffrey Lewis. ExxonMobil Biomedical Sciences, Inc., Annandale, NJ, USA

John R. Frisch and Travis Karschnik, General Dynamics Information Technology; Daniel L. Villeneuve, US Environmental Protection Agency, Great Lakes Toxicology and Ecology Division.

Point of Contact

The user responsible for managing the AOP entry in the AOP-KB and controlling write access to the page by defining the contributors as described in the next section.   More help
Agnes Aggy   (email point of contact)

Contributors

Users with write access to the AOP page.  Entries in this field are controlled by the Point of Contact. More help
  • Katy Goyak
  • John Frisch
  • Agnes Aggy

Coaches

This field is used to identify coaches who supported the development of the AOP.Each coach selected must be a registered author. More help

OECD Information Table

Provides users with information concerning how actively the AOP page is being developed and whether it is part of the OECD Workplan and has been reviewed and/or endorsed. OECD Project: Assigned upon acceptance onto OECD workplan. This project ID is managed and updated (if needed) by the OECD. OECD Status: For AOPs included on the OECD workplan, ‘OECD status’ tracks the level of review/endorsement of the AOP . This designation is managed and updated by the OECD. Journal-format Article: The OECD is developing co-operation with Scientific Journals for the review and publication of AOPs, via the signature of a Memorandum of Understanding. When the scientific review of an AOP is conducted by these Journals, the journal review panel will review the content of the Wiki. In addition, the Journal may ask the AOP authors to develop a separate manuscript (i.e. Journal Format Article) using a format determined by the Journal for Journal publication. In that case, the journal review panel will be required to review both the Wiki content and the Journal Format Article. The Journal will publish the AOP reviewed through the Journal Format Article. OECD iLibrary published version: OECD iLibrary is the online library of the OECD. The version of the AOP that is published there has been endorsed by the OECD. The purpose of publication on iLibrary is to provide a stable version over time, i.e. the version which has been reviewed and revised based on the outcome of the review. AOPs are viewed as living documents and may continue to evolve on the AOP-Wiki after their OECD endorsement and publication.   More help
OECD Project # OECD Status Reviewer's Reports Journal-format Article OECD iLibrary Published Version
This AOP was last modified on October 16, 2025 13:56

Revision dates for related pages

Page Revision Date/Time
Inhibition, cytochrome oxidase March 18, 2025 10:34
Increase, Cell death November 27, 2024 11:26
Increased, nasal lesions March 19, 2025 08:46
Inhibition, cytochrome oxidase leads to Increase, Cell death March 18, 2025 14:48
Increase, Cell death leads to Increased, nasal lesions March 19, 2025 08:33

Abstract

A concise and informative summation of the AOP under development that can stand-alone from the AOP page. The aim is to capture the highlights of the AOP and its potential scientific and regulatory relevance. More help

The AOP is initiated by inhibition of cytochrome oxidase, one of the complexes that carry out oxidative phosphorylation, the main process through which cellular energy is created in the form of ATP (Kühlbrandt 2015; Cogliati et al. 2018). With sufficient inhibition, cell death can occur, particularly for cells with high energy demand like neurons (Kann and Kovács 2007; Rugarli and Langer 2012)Under continued chemical insult, neuronal cell death in the olfactory epithelium may exceed the capacity of olfactory neurons to generate, resulting in adaptive tissue remodeling and basal cell hyperplasia (here defined as olfactory nasal lesions) (Monticello et al. 1990; Hardisty et al. 1999; Teeguarden 2017).

AOP Development Strategy

Context

Used to provide background information for AOP reviewers and users that is considered helpful in understanding the biology underlying the AOP and the motivation for its development.The background should NOT provide an overview of the AOP, its KEs or KERs, which are captured in more detail below. More help

This AOP was developed for the purpose of bringing mechanistic information as one input into the selection of a point of departure in chemical-specific exposure limit.  Based on that purpose, key events were defined and organized into hypothesized AOPs based on previously published systematic reviews on a single chemical (hydrogen sulfide); follow-up literature searches were conducted to inform the WOE assessment to include additional chemical stressors that activate the MIE (potassium cyanide, sodium azide, beta amyloid peptides).  

This Adverse Outcome Pathway (AOP) was edited as part of an Environmental Protection Agency effort to represent putative AOPs from peer-reviewed literature which were heretofore unrepresented in the AOP-Wiki.  The originating work for this AOP was Goyak, K.O. and Lewis, R.J.  2021.  Application of adverse outcome pathway networks to integrate mechanistic data informing the choice of a point of departure for hydrogen sulfide exposure limits. Critical Reviews in Toxicology 51(3): 193-208.  This publication, and the work cited within, were used create and support this AOP and its respective KE and KER pages. Empirical studies were primarily from laboratory rodents and humans.

Strategy

Provides a description of the approaches to the identification, screening and quality assessment of the data relevant to identification of the key events and key event relationships included in the AOP or AOP network.This information is important as a basis to support the objective/envisaged application of the AOP by the regulatory community and to facilitate the reuse of its components.  Suggested content includes a rationale for and description of the scope and focus of the data search and identification strategy/ies including the nature of preliminary scoping and/or expert input, the overall literature screening strategy and more focused literature surveys to identify additional information (including e.g., key search terms, databases and time period searched, any tools used). More help

The scope of the aforementioned EPA project was limited to re-representing the AOP(s) as presented in the originating publication. The literature used to support this AOP and its constituent pages began with the originating publication and followed to the primary, secondary, and tertiary works cited therein. KE and KER page creation and re-use was determined using Handbook principles where page re-use was preferred.

    

Summary of the AOP

This section is for information that describes the overall AOP.The information described in section 1 is entered on the upper portion of an AOP page within the AOP-Wiki. This is where some background information may be provided, the structure of the AOP is described, and the KEs and KERs are listed. More help

Events:

Molecular Initiating Events (MIE)
An MIE is a specialised KE that represents the beginning (point of interaction between a prototypical stressor and the biological system) of an AOP. More help
Key Events (KE)
A measurable event within a specific biological level of organisation. More help
Adverse Outcomes (AO)
An AO is a specialized KE that represents the end (an adverse outcome of regulatory significance) of an AOP. More help
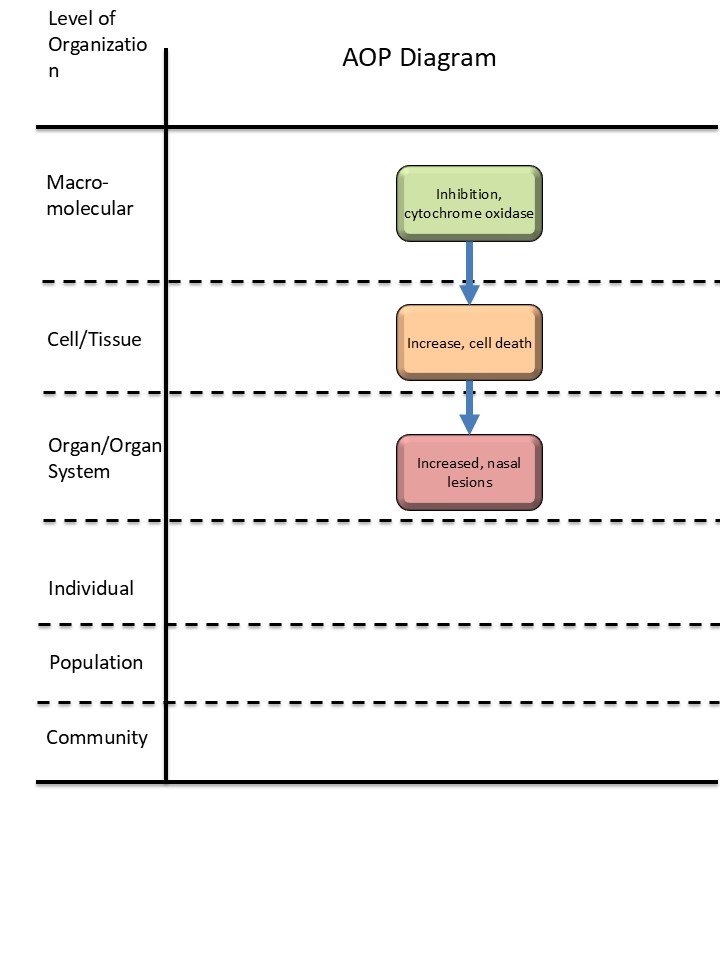
Type Event ID Title Short name
MIE 1840 Inhibition, cytochrome oxidase Inhibition, cytochrome oxidase
KE 1825 Increase, Cell death Increase, Cell death
AO 2312 Increased, nasal lesions Increased, nasal lesions

Relationships Between Two Key Events (Including MIEs and AOs)

This table summarizes all of the KERs of the AOP and is populated in the AOP-Wiki as KERs are added to the AOP.Each table entry acts as a link to the individual KER description page. More help
Title Adjacency Evidence Quantitative Understanding

Network View

This network graphic is automatically generated based on the information provided in the MIE(s), KEs, AO(s), KERs and Weight of Evidence (WoE) summary tables. The width of the edges representing the KERs is determined by its WoE confidence level, with thicker lines representing higher degrees of confidence. This network view also shows which KEs are shared with other AOPs. More help

Prototypical Stressors

A structured data field that can be used to identify one or more “prototypical” stressors that act through this AOP. Prototypical stressors are stressors for which responses at multiple key events have been well documented. More help

Life Stage Applicability

The life stage for which the AOP is known to be applicable. More help
Life stage Evidence
All life stages High

Taxonomic Applicability

Latin or common names of a species or broader taxonomic grouping (e.g., class, order, family) can be selected.In many cases, individual species identified in these structured fields will be those for which the strongest evidence used in constructing the AOP was available. More help
Term Scientific Term Evidence Link
rodents rodents High NCBI
human Homo sapiens High NCBI

Sex Applicability

The sex for which the AOP is known to be applicable. More help
Sex Evidence
Unspecific High

Overall Assessment of the AOP

Addressess the relevant biological domain of applicability (i.e., in terms of taxa, sex, life stage, etc.) and Weight of Evidence (WoE) for the overall AOP as a basis to consider appropriate regulatory application (e.g., priority setting, testing strategies or risk assessment). More help

1. Support for Biological Plausibility of Key Event Relationships: Is there a mechanistic relationship between KEup and KEdown consistent with established biological knowledge?

Key Event Relationship (KER)

Level of Support  

Strong = Extensive understanding of the KER based on extensive previous documentation and broad acceptance.

Relationship 3503: Inhibition, cytochrome oxidase leads to Increase, cell death

Strong support.  The relationship between inhibition of cytochrome oxidase and increased nasal cell death is broadly accepted and supported among human and laboratory mammal data.

Relationship 3504: Increase, cell death leads to Increased, nasal lesions

Strong support.  The relationship between increased nasal cell death and increased nasal lesions is broadly accepted and supported among human and laboratory mammal data.

Overall

Strong support.  Extensive understanding of the relationships between events from empirical studies from humans and laboratory mammals.

Domain of Applicability

Addressess the relevant biological domain(s) of applicability in terms of sex, life-stage, taxa, and other aspects of biological context. More help

Life Stage: Applies to all life stages.

Sex: Applies to both males and females; not sex-specific.

Taxonomic: Primarily studied in humans and laboratory rodents.  Plausible for most mammals due to similar nose architecture.  

Essentiality of the Key Events

The essentiality of KEs can only be assessed relative to the impact of manipulation of a given KE (e.g., experimentally blocking or exacerbating the event) on the downstream sequence of KEs defined for the AOP. Consequently, evidence supporting essentiality is assembled on the AOP page, rather than on the independent KE pages that are meant to stand-alone as modular units without reference to other KEs in the sequence. The nature of experimental evidence that is relevant to assessing essentiality relates to the impact on downstream KEs and the AO if upstream KEs are prevented or modified. This includes: Direct evidence: directly measured experimental support that blocking or preventing a KE prevents or impacts downstream KEs in the pathway in the expected fashion. Indirect evidence: evidence that modulation or attenuation in the magnitude of impact on a specific KE (increased effect or decreased effect) is associated with corresponding changes (increases or decreases) in the magnitude or frequency of one or more downstream KEs. More help

2. Essentiality of Key Events: Are downstream KEs and/or the AO prevented if an upstream KE is blocked?

Key Event (KE)

Level of Support

Strong = Direct evidence from specifically designed experimental studies illustrating essentiality and direct relationship between key events.

KE 1840 Inhibition, cytochrome oxidase

Strong support.  Inhibition of cytochrome oxidase leads to increased nasal cell death.  Evidence is available from toxicant and histology studies measuring enzyme activity and nasal cell death levels.  Best evidence for essentiality of inhibition of cytochrome oxidase is in toxicant and histology studies in which inhibition of cytochrome oxidase leads to increased nasal cell death, with baseline levels of nasal cell death in the absence of stressor.  Cell death can be caused by many factors in biological systems.

KE 1825 Increase, cell death

Strong support.  Increased nasal cell death leads to increased nasal lesions.  Evidence is available from toxicant and histology studies measuring nasal cell death and resulting nasal lesions.  Best evidence for essentiality of increased nasal cell death is in toxicant and histology studies in which increased nasal cell death leads to increased nasal lesion, with baseline levels of nasal lesions in the absence of stressors.  Nasal lesions can also be caused by damaged cells.

KE 2312 Increased, Nasal lesions

This is the final event of the AOP.

Overall

Strong support.  Direct evidence from empirical studies from laboratory mammals and human cell lines for all key events.

Evidence Assessment

Addressess the biological plausibility, empirical support, and quantitative understanding from each KER in an AOP. More help

3. Empirical Support for Key Event Relationship: Does empirical evidence support that a  change in KEup leads to an appropriate change in KEdown?

Key Event Relationship (KER)

Level of Support 

Strong =  Experimental evidence from exposure to toxicant shows consistent change in both events across taxa and study conditions. 

Relationship 3503: Inhibition, cytochrome oxidase leads to Increase, cell death

Strong support.  Inhibition of cytochrome oxidase leads to increased nasal cell death.  Evidence is available from toxicant and histology studies.  Inhibition of cytochrome oxidase occurred earlier in the time-course of exposure than increased nasal cell death, and the concentrations that inhibited cytochrome oxidase were equal to or lower than the concentrations that increased nasal cell death.  Therefore, the data support a causal relationship.

Relationship 3504: Increase, cell death leads to Increased, nasal lesions

Strong support. Increased nasal cell death leads to increased nasal lesions.  Evidence is available from toxicant and histology studies.  Increased nasal cell death occurred earlier in the time-course of exposure than increased nasal lesions, and the concentrations that increased nasal cell death were equal to or lower than the concentrations that increased nasal lesions.  Therefore, the data support a causal relationship.

Overall

Strong support.  Evidence from empirical studies shows consistent change in both events including frequent testing in laboratory mammals, with upstream events occurring earlier in the time-course of exposure and at equal or lower concentrations than downstream events, supporting causal relationships.

Known Modulating Factors

Modulating factors (MFs) may alter the shape of the response-response function that describes the quantitative relationship between two KES, thus having an impact on the progression of the pathway or the severity of the AO.The evidence supporting the influence of various modulating factors is assembled within the individual KERs. More help
Modulating Factor (MF) Influence or Outcome KER(s) involved
     

Quantitative Understanding

Optional field to provide quantitative weight of evidence descriptors.  More help

Current body of evidence does not support a precise understanding of how much change nor how long change in cytochrome oxidase inhibition is needed to cause an increase in nasal lesions.

Considerations for Potential Applications of the AOP (optional)

Addressess potential applications of an AOP to support regulatory decision-making.This may include, for example, possible utility for test guideline development or refinement, development of integrated testing and assessment approaches, development of (Q)SARs / or chemical profilers to facilitate the grouping of chemicals for subsequent read-across, screening level hazard assessments or even risk assessment. More help

This AOP could help support the use of an in vitro cytochrome oxidase assay to screen chemicals for potential to cause nasal lesions. This assay could be incorporated into tiered testing strategies, and be applied to chemicals where occupational or environmental inhalation exposures might be expected.

References

List of the literature that was cited for this AOP. More help

Cogliati S, Lorenzi I, Rigoni G, Caicci F, Soriano ME. 2018. Regulation of Mitochondrial Electron Transport Chain Assembly. Journal of Molecular Biology. 430(24):4849-4873.

Goyak, K.O. and Lewis, R.J.  2021.  Application of adverse outcome pathway networks to integrate mechanistic data informing the choice of a point of departure for hydrogen sulfide exposure limits. Critical Reviews in Toxicology 51(3): 193-208.

Hardisty JF, Garman RH, Harkema JR, Lomax LG, Morgan KT. 1999. Histopathology of Nasal Olfactory Mucosa from Selected Inhalation Toxicity Studies Conducted with Volatile Chemicals. Toxicologic Pathology. 27(6):618-627.

Kann O, Kovács R. 2007. Mitochondria and neuronal activity. American Journal of Physiology-Cell Physiology. 292(2):C641-C657.

Kühlbrandt W. 2015. Structure and function of mitochondrial membrane protein complexes. BMC Biology. 13(1):89.

Monticello TM, Morgan KT, Uraih L. 1990. Nonneoplastic nasal lesions in rats and mice. Environmental health perspectives. 85:249-274.

Rugarli EI, Langer T. 2012. Mitochondrial quality control: a matter of life and death for neurons. The EMBO Journal. 31(6):1336-1349.

Teeguarden JG. 2017. AOP136: Intracellular acidification induced olfactory epithelial injury leading to site of contact nasal tumors (status as of 5 July 2019: "Open for citation & Comment"). Last modified 20 March 2017. https://aopwiki.org/aops/136.

NOTE: Italics indicate edits from John Frisch March 2025.  A full list of updates can be found in the Change Log on the View History page.