This AOP is licensed under the BY-SA license. This license allows reusers to distribute, remix, adapt, and build upon the material in any medium or format, so long as attribution is given to the creator. The license allows for commercial use. If you remix, adapt, or build upon the material, you must license the modified material under identical terms.

AOP: 386

Title

A descriptive phrase which references both the Molecular Initiating Event and Adverse Outcome.It should take the form “MIE leading to AO”. For example, “Aromatase inhibition leading to reproductive dysfunction” where Aromatase inhibition is the MIE and reproductive dysfunction the AO. In cases where the MIE is unknown or undefined, the earliest known KE in the chain (i.e., furthest upstream) should be used in lieu of the MIE and it should be made clear that the stated event is a KE and not the MIE.  More help

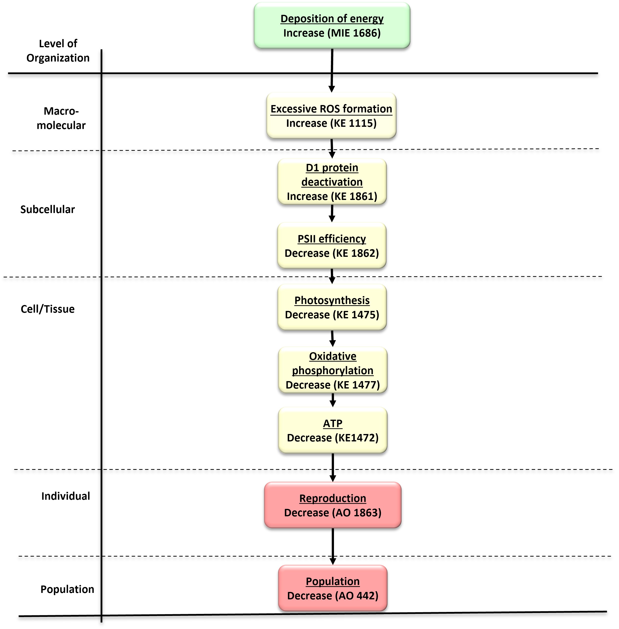
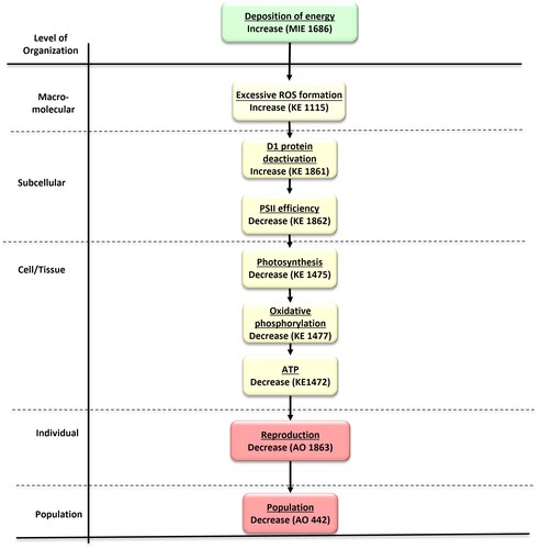
Deposition of ionizing energy leading to population decline via inhibition of photosynthesis

Short name
A name that succinctly summarises the information from the title. This name should not exceed 90 characters. More help
Deposition of ionizing energy leading to population decline via photosynthesis inhibition
The current version of the Developer's Handbook will be automatically populated into the Handbook Version field when a new AOP page is created.Authors have the option to switch to a newer (but not older) Handbook version any time thereafter. More help
Handbook Version v2.7

Graphical Representation

A graphical representation of the AOP.This graphic should list all KEs in sequence, including the MIE (if known) and AO, and the pair-wise relationships (links or KERs) between those KEs. More help
Click to download graphical representation template Explore AOP in a Third Party Tool

Authors

The names and affiliations of the individual(s)/organisation(s) that created/developed the AOP. More help

Li Xie1,3, You Song1,3, Knut Erik Tollefsen1,2,3

1 Norwegian Institute for Water Research (NIVA), Section of Ecotoxicology and Risk Assessment, Gaustadalléen 21, N-0349 Oslo, Norway

2 Norwegian University of Life Sciences (NMBU), Faculty of Environmental Sciences and Natural Resource Management (MINA), P.O. Box 5003, N-1432 Ås, Norway

3. Centre for Environmental Radioactivity, Norwegian University of Life Sciences (NMBU), Post box 5003, N-1432 Ås, Norway

Point of Contact

The user responsible for managing the AOP entry in the AOP-KB and controlling write access to the page by defining the contributors as described in the next section.   More help
Arthur Author   (email point of contact)

Contributors

Users with write access to the AOP page.  Entries in this field are controlled by the Point of Contact. More help
  • Knut Erik Tollefsen
  • You Song
  • Li Xie
  • Arthur Author

Coaches

This field is used to identify coaches who supported the development of the AOP.Each coach selected must be a registered author. More help

OECD Information Table

Provides users with information concerning how actively the AOP page is being developed and whether it is part of the OECD Workplan and has been reviewed and/or endorsed. OECD Project: Assigned upon acceptance onto OECD workplan. This project ID is managed and updated (if needed) by the OECD. OECD Status: For AOPs included on the OECD workplan, ‘OECD status’ tracks the level of review/endorsement of the AOP . This designation is managed and updated by the OECD. Journal-format Article: The OECD is developing co-operation with Scientific Journals for the review and publication of AOPs, via the signature of a Memorandum of Understanding. When the scientific review of an AOP is conducted by these Journals, the journal review panel will review the content of the Wiki. In addition, the Journal may ask the AOP authors to develop a separate manuscript (i.e. Journal Format Article) using a format determined by the Journal for Journal publication. In that case, the journal review panel will be required to review both the Wiki content and the Journal Format Article. The Journal will publish the AOP reviewed through the Journal Format Article. OECD iLibrary published version: OECD iLibrary is the online library of the OECD. The version of the AOP that is published there has been endorsed by the OECD. The purpose of publication on iLibrary is to provide a stable version over time, i.e. the version which has been reviewed and revised based on the outcome of the review. AOPs are viewed as living documents and may continue to evolve on the AOP-Wiki after their OECD endorsement and publication.   More help
OECD Project # OECD Status Reviewer's Reports Journal-format Article OECD iLibrary Published Version
This AOP was last modified on October 16, 2025 13:56

Revision dates for related pages

Page Revision Date/Time
Increase, D1 protein deactivation April 11, 2021 08:16
Decrease, Photosystem II efficiency April 11, 2021 17:32
Decrease, Photosynthesis October 10, 2017 07:51
Decrease, ATP production April 11, 2021 17:36
Decrease, Reproduction April 11, 2021 17:38
Decrease, Population growth rate January 03, 2023 09:09
Deposition of Energy August 23, 2024 09:20
Increase, Reactive oxygen species June 12, 2025 01:27
Energy Deposition leads to Increase, ROS January 21, 2022 06:35
Increase, ROS leads to D1 protein deactivation January 21, 2022 06:36
Decrease, Photosystem II efficiency leads to Decrease, Photosynthesis April 11, 2021 08:25
Decrease, Photosynthesis leads to Decrease, ATP production April 11, 2021 08:26
Decrease, ATP production leads to Decrease, Reproduction January 21, 2022 06:35
Decrease, Reproduction leads to Decrease, Population growth rate April 11, 2021 08:26
Increase, ROS leads to Decrease, Photosystem II efficiency September 02, 2025 06:48
Decrease, Photosynthesis leads to Decrease, Population growth rate September 02, 2025 06:48
Ionizing Radiation May 07, 2019 12:12
Gamma radiation April 15, 2017 16:04
Ultraviolet B radiation April 15, 2017 16:04

Abstract

A concise and informative summation of the AOP under development that can stand-alone from the AOP page. The aim is to capture the highlights of the AOP and its potential scientific and regulatory relevance. More help

Ionising and non-ionizing radiation may excite and/or ionize intracellular water molecules to increase production of reactive oxygen species (ROS) in cells of primary producers. Such excessive ROS production can trigger oxidative damage of proteins (such as the D1 protein) in photosystem II (PSII) reaction centers and result in a reduction in PSII efficiency, total photosynthesis and ATP production. Reduction in the ATP pool may consequently reduce available energy to support development (size and weight) and/or reproduction (number of organisms and/or leaves) to reduce the overall population.

AOP Development Strategy

Context

Used to provide background information for AOP reviewers and users that is considered helpful in understanding the biology underlying the AOP and the motivation for its development.The background should NOT provide an overview of the AOP, its KEs or KERs, which are captured in more detail below. More help

Strategy

Provides a description of the approaches to the identification, screening and quality assessment of the data relevant to identification of the key events and key event relationships included in the AOP or AOP network.This information is important as a basis to support the objective/envisaged application of the AOP by the regulatory community and to facilitate the reuse of its components.  Suggested content includes a rationale for and description of the scope and focus of the data search and identification strategy/ies including the nature of preliminary scoping and/or expert input, the overall literature screening strategy and more focused literature surveys to identify additional information (including e.g., key search terms, databases and time period searched, any tools used). More help

Summary of the AOP

This section is for information that describes the overall AOP.The information described in section 1 is entered on the upper portion of an AOP page within the AOP-Wiki. This is where some background information may be provided, the structure of the AOP is described, and the KEs and KERs are listed. More help

Events:

Molecular Initiating Events (MIE)
An MIE is a specialised KE that represents the beginning (point of interaction between a prototypical stressor and the biological system) of an AOP. More help
Key Events (KE)
A measurable event within a specific biological level of organisation. More help
Adverse Outcomes (AO)
An AO is a specialized KE that represents the end (an adverse outcome of regulatory significance) of an AOP. More help
Type Event ID Title Short name
MIE 1686 Deposition of Energy Energy Deposition
KE 1115 Increase, Reactive oxygen species Increase, ROS
KE 1861 Increase, D1 protein deactivation D1 protein deactivation
KE 1862 Decrease, Photosystem II efficiency Decrease, Photosystem II efficiency
KE 1475 Decrease, Photosynthesis Decrease, Photosynthesis
KE 1472 Decrease, ATP production Decrease, ATP production
AO 1863 Decrease, Reproduction Decrease, Reproduction
AO 360 Decrease, Population growth rate Decrease, Population growth rate

Relationships Between Two Key Events (Including MIEs and AOs)

This table summarizes all of the KERs of the AOP and is populated in the AOP-Wiki as KERs are added to the AOP.Each table entry acts as a link to the individual KER description page. More help

Network View

This network graphic is automatically generated based on the information provided in the MIE(s), KEs, AO(s), KERs and Weight of Evidence (WoE) summary tables. The width of the edges representing the KERs is determined by its WoE confidence level, with thicker lines representing higher degrees of confidence. This network view also shows which KEs are shared with other AOPs. More help

Prototypical Stressors

A structured data field that can be used to identify one or more “prototypical” stressors that act through this AOP. Prototypical stressors are stressors for which responses at multiple key events have been well documented. More help

Life Stage Applicability

The life stage for which the AOP is known to be applicable. More help
Life stage Evidence
Adult, reproductively mature High

Taxonomic Applicability

Latin or common names of a species or broader taxonomic grouping (e.g., class, order, family) can be selected.In many cases, individual species identified in these structured fields will be those for which the strongest evidence used in constructing the AOP was available. More help
Term Scientific Term Evidence Link
Lemna minor Lemna minor NCBI
Chlamydomonas reinhardtii Chlamydomonas reinhardtii NCBI

Sex Applicability

The sex for which the AOP is known to be applicable. More help
Sex Evidence
Unspecific High
Hermaphrodite Low

Overall Assessment of the AOP

Addressess the relevant biological domain of applicability (i.e., in terms of taxa, sex, life stage, etc.) and Weight of Evidence (WoE) for the overall AOP as a basis to consider appropriate regulatory application (e.g., priority setting, testing strategies or risk assessment). More help

The evidence for the MIE, KE and AO were considered Moderate to High for all Key Events and Key Event Relationships. The overall assessment of the AOP were considered moderate. 

Domain of Applicability

Addressess the relevant biological domain(s) of applicability in terms of sex, life-stage, taxa, and other aspects of biological context. More help

Taxonomic: all primary producers

Life stage: all stages

Sex: both genders (dioecious plants) and not relevant (hermaphrodites)

Stressors: Ionizing radiation

Essentiality of the Key Events

The essentiality of KEs can only be assessed relative to the impact of manipulation of a given KE (e.g., experimentally blocking or exacerbating the event) on the downstream sequence of KEs defined for the AOP. Consequently, evidence supporting essentiality is assembled on the AOP page, rather than on the independent KE pages that are meant to stand-alone as modular units without reference to other KEs in the sequence. The nature of experimental evidence that is relevant to assessing essentiality relates to the impact on downstream KEs and the AO if upstream KEs are prevented or modified. This includes: Direct evidence: directly measured experimental support that blocking or preventing a KE prevents or impacts downstream KEs in the pathway in the expected fashion. Indirect evidence: evidence that modulation or attenuation in the magnitude of impact on a specific KE (increased effect or decreased effect) is associated with corresponding changes (increases or decreases) in the magnitude or frequency of one or more downstream KEs. More help

The essentiality of all key events was considered as Moderate to High. Essentiality evaluations were mainly based on specifically designed studies demonstrating the expected effect pattern predicted by the AOP to occur after exposure to Cobalt-60 external radiation.

Evidence Assessment

Addressess the biological plausibility, empirical support, and quantitative understanding from each KER in an AOP. More help

Biological Plausibility:

Empirical Evidence:

Overall confidence in the AOP: 

Known Modulating Factors

Modulating factors (MFs) may alter the shape of the response-response function that describes the quantitative relationship between two KES, thus having an impact on the progression of the pathway or the severity of the AO.The evidence supporting the influence of various modulating factors is assembled within the individual KERs. More help
Modulating Factor (MF) Influence or Outcome KER(s) involved
     

Quantitative Understanding

Optional field to provide quantitative weight of evidence descriptors.  More help

Quantitative data were generated in studies with Lemna minor and the freshwater algae Chlamydomonas reinhardtii exposed to external gamma radiation from a Cobalt-60 source and artifical ultraviolet B radiation (UVB). The quantitative understanding of the AOP was therefore considered to be Moderate for these species and stressors.

Considerations for Potential Applications of the AOP (optional)

Addressess potential applications of an AOP to support regulatory decision-making.This may include, for example, possible utility for test guideline development or refinement, development of integrated testing and assessment approaches, development of (Q)SARs / or chemical profilers to facilitate the grouping of chemicals for subsequent read-across, screening level hazard assessments or even risk assessment. More help

References

List of the literature that was cited for this AOP. More help

Xie, L., Solhaug, K. A., Song, Y., Brede, D. A., Lind, O. C., Salbu, B., & Tollefsen, K. E. (2019). Modes of action and adverse effects of gamma radiation in an aquatic macrophyte Lemna minorScience of the Total Environment680, 23-34.

T. Gomes, L. Xie, D. Brede, O.-C. Lind, K.A. Solhaug, B. Salbu, K.E. Tollefsen (2017). Sensitivity of the green algae Chlamydomonas reinhardtii to gamma radiation: photosynthetic performance and ROS formation. Aquat. Toxicol., 183 (2017), pp. 1-10.
 
Xie, L., Solhaug, K. A., Song, Y., Johnsen, B., Olsen, J. E., & Tollefsen, K. E. (2020). Effects of artificial ultraviolet B radiation on the macrophyte Lemna minor: a conceptual study for toxicity pathway characterization. Planta252(5), 1-18.