This AOP is licensed under the BY-SA license. This license allows reusers to distribute, remix, adapt, and build upon the material in any medium or format, so long as attribution is given to the creator. The license allows for commercial use. If you remix, adapt, or build upon the material, you must license the modified material under identical terms.

AOP: 40

Title

A descriptive phrase which references both the Molecular Initiating Event and Adverse Outcome.It should take the form “MIE leading to AO”. For example, “Aromatase inhibition leading to reproductive dysfunction” where Aromatase inhibition is the MIE and reproductive dysfunction the AO. In cases where the MIE is unknown or undefined, the earliest known KE in the chain (i.e., furthest upstream) should be used in lieu of the MIE and it should be made clear that the stated event is a KE and not the MIE.  More help

Covalent Protein binding leading to Skin Sensitisation

Short name
A name that succinctly summarises the information from the title. This name should not exceed 90 characters. More help
Skin Sensitisation AOP
The current version of the Developer's Handbook will be automatically populated into the Handbook Version field when a new AOP page is created.Authors have the option to switch to a newer (but not older) Handbook version any time thereafter. More help
Handbook Version v1.0

Graphical Representation

A graphical representation of the AOP.This graphic should list all KEs in sequence, including the MIE (if known) and AO, and the pair-wise relationships (links or KERs) between those KEs. More help
Click to download graphical representation template Explore AOP in a Third Party Tool

Authors

The names and affiliations of the individual(s)/organisation(s) that created/developed the AOP. More help

Wiki entry based on OECD Series on Testing and Assessment no 168 (4th May 2012)

Corresponding Authors:

Sharon.MUNN(at)ec.europa.eu

Brigitte LANDESMANN, Coralie.DUMONT

Point of Contact

The user responsible for managing the AOP entry in the AOP-KB and controlling write access to the page by defining the contributors as described in the next section.   More help
Agnes Aggy   (email point of contact)

Contributors

Users with write access to the AOP page.  Entries in this field are controlled by the Point of Contact. More help
  • Brigitte Landesmann
  • Agnes Aggy

Coaches

This field is used to identify coaches who supported the development of the AOP.Each coach selected must be a registered author. More help

OECD Information Table

Provides users with information concerning how actively the AOP page is being developed and whether it is part of the OECD Workplan and has been reviewed and/or endorsed. OECD Project: Assigned upon acceptance onto OECD workplan. This project ID is managed and updated (if needed) by the OECD. OECD Status: For AOPs included on the OECD workplan, ‘OECD status’ tracks the level of review/endorsement of the AOP . This designation is managed and updated by the OECD. Journal-format Article: The OECD is developing co-operation with Scientific Journals for the review and publication of AOPs, via the signature of a Memorandum of Understanding. When the scientific review of an AOP is conducted by these Journals, the journal review panel will review the content of the Wiki. In addition, the Journal may ask the AOP authors to develop a separate manuscript (i.e. Journal Format Article) using a format determined by the Journal for Journal publication. In that case, the journal review panel will be required to review both the Wiki content and the Journal Format Article. The Journal will publish the AOP reviewed through the Journal Format Article. OECD iLibrary published version: OECD iLibrary is the online library of the OECD. The version of the AOP that is published there has been endorsed by the OECD. The purpose of publication on iLibrary is to provide a stable version over time, i.e. the version which has been reviewed and revised based on the outcome of the review. AOPs are viewed as living documents and may continue to evolve on the AOP-Wiki after their OECD endorsement and publication.   More help
OECD Project # OECD Status Reviewer's Reports Journal-format Article OECD iLibrary Published Version
1.1 WPHA/WNT Endorsed
This AOP was last modified on October 16, 2025 13:56

Revision dates for related pages

Page Revision Date/Time
Covalent Binding, Protein November 05, 2020 18:40
sensitisation, skin November 29, 2016 19:28
Activation, Keratinocytes September 16, 2017 10:15
Activation, Dendritic Cells December 03, 2020 10:15
Activation/Proliferation, T-cells November 05, 2020 19:14
Covalent Binding, Protein leads to Activation, Keratinocytes December 03, 2016 16:38
Covalent Binding, Protein leads to Activation, Dendritic Cells November 05, 2020 18:09
Activation, Keratinocytes leads to Activation, Dendritic Cells December 03, 2016 16:38
Activation, Dendritic Cells leads to Activation/Proliferation, T-cells August 22, 2022 13:46
Activation/Proliferation, T-cells leads to sensitisation, skin December 03, 2016 16:38

Abstract

A concise and informative summation of the AOP under development that can stand-alone from the AOP page. The aim is to capture the highlights of the AOP and its potential scientific and regulatory relevance. More help

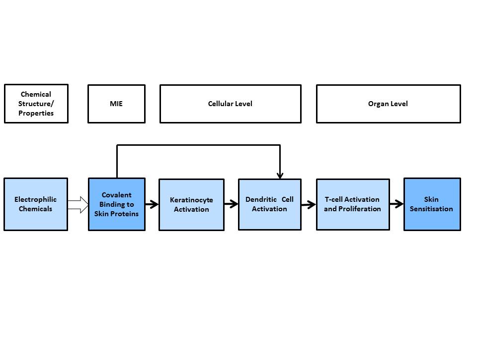
Skin sensitisation is a term used to denote the regulatory hazards known as human allergic contact dermatitis or rodent contact hypersensitivity, an important health endpoint taken into consideration in hazard and risk assessment of chemicals. Skin sensitisation is an immunological process that is described in two phases: the induction of sensitisation and the subsequent elicitation of the immune reaction. The first phase includes a sequential set of events which are described in this Adverse Outcome Pathway (AOP). The molecular initiating event (MIE) is covalent binding to skin proteins (specifically, to cysteine and/or lysine residues) which leads to keratinocytes' activation, a key event (KE) at cellular level. Another key event at cellular level is activation of dendritic cells, which is caused by hapten-protein complexes as well as by signalling from activated keratinocytes. Dendritic cells subsequently mature and migrate out of the epidermis to the local lymph node where they display major histocompatibility complex molecules, which include part of the hapten-protein complex to naive T-lymphocytes (T-cells). This induces differentiation and proliferation of allergen chemical-specific memory T-cells. This signifies the consecutive KE resulting in the acquisition of sensitisation, the adverse outcome on organ level. A sensitised subject has the capacity then to mount a more accelerated secondary response to the same chemical. Thus, if exposure occurs again, at the same or a different skin site, an aggressive immune response will be elicited resulting in allergic contact dermatitis.

AOP Development Strategy

Context

Used to provide background information for AOP reviewers and users that is considered helpful in understanding the biology underlying the AOP and the motivation for its development.The background should NOT provide an overview of the AOP, its KEs or KERs, which are captured in more detail below. More help

Strategy

Provides a description of the approaches to the identification, screening and quality assessment of the data relevant to identification of the key events and key event relationships included in the AOP or AOP network.This information is important as a basis to support the objective/envisaged application of the AOP by the regulatory community and to facilitate the reuse of its components.  Suggested content includes a rationale for and description of the scope and focus of the data search and identification strategy/ies including the nature of preliminary scoping and/or expert input, the overall literature screening strategy and more focused literature surveys to identify additional information (including e.g., key search terms, databases and time period searched, any tools used). More help

Summary of the AOP

This section is for information that describes the overall AOP.The information described in section 1 is entered on the upper portion of an AOP page within the AOP-Wiki. This is where some background information may be provided, the structure of the AOP is described, and the KEs and KERs are listed. More help

Events:

Molecular Initiating Events (MIE)
An MIE is a specialised KE that represents the beginning (point of interaction between a prototypical stressor and the biological system) of an AOP. More help
Key Events (KE)
A measurable event within a specific biological level of organisation. More help
Adverse Outcomes (AO)
An AO is a specialized KE that represents the end (an adverse outcome of regulatory significance) of an AOP. More help
Type Event ID Title Short name
MIE 396 Covalent Binding, Protein Covalent Binding, Protein
KE 826 Activation, Keratinocytes Activation, Keratinocytes
KE 398 Activation, Dendritic Cells Activation, Dendritic Cells
KE 272 Activation/Proliferation, T-cells Activation/Proliferation, T-cells
AO 827 sensitisation, skin sensitisation, skin

Relationships Between Two Key Events (Including MIEs and AOs)

This table summarizes all of the KERs of the AOP and is populated in the AOP-Wiki as KERs are added to the AOP.Each table entry acts as a link to the individual KER description page. More help

Network View

This network graphic is automatically generated based on the information provided in the MIE(s), KEs, AO(s), KERs and Weight of Evidence (WoE) summary tables. The width of the edges representing the KERs is determined by its WoE confidence level, with thicker lines representing higher degrees of confidence. This network view also shows which KEs are shared with other AOPs. More help

Prototypical Stressors

A structured data field that can be used to identify one or more “prototypical” stressors that act through this AOP. Prototypical stressors are stressors for which responses at multiple key events have been well documented. More help

Life Stage Applicability

The life stage for which the AOP is known to be applicable. More help
Life stage Evidence
All life stages

Taxonomic Applicability

Latin or common names of a species or broader taxonomic grouping (e.g., class, order, family) can be selected.In many cases, individual species identified in these structured fields will be those for which the strongest evidence used in constructing the AOP was available. More help
Term Scientific Term Evidence Link
mouse Mus musculus High NCBI
human Homo sapiens High NCBI

Sex Applicability

The sex for which the AOP is known to be applicable. More help
Sex Evidence
Unspecific

Overall Assessment of the AOP

Addressess the relevant biological domain of applicability (i.e., in terms of taxa, sex, life stage, etc.) and Weight of Evidence (WoE) for the overall AOP as a basis to consider appropriate regulatory application (e.g., priority setting, testing strategies or risk assessment). More help

1. Concordance of dose-response relationships

While no specific citations were found, an examination of the experimental data for selected compounds (e.g. 1-chloro-2,4-dinitrobenzene) reveals general agreement among the dose-response relationships both within and between intermediate endpoints (see Annex 1[1]). With exceptions, there is agreement between sensitisers initiated by covalent binding to proteins and non-sensitisers tested in mice, guinea-pigs, and humans; this is especially the case for extreme and strong sensitisers but lesser so for weak and non-sensitisers. One problem is that earlier results, especially with the guinea-pig, were not dose response experiments. Chemical reactivity data show very good concordance of dose-response relationships regardless of the method. In general, available data from in vitro assays are fragmentary and often qualitative (i.e., yes/no).

2. Temporal concordance among the key events and adverse effect;

There is good agreement between the sequences of biochemical and physiological events leading to skin sensitisation (see[2];[3];[4];[5];[6];[7]).

3. Strength, consistency, and specificity of association of adverse effect and initiating event

There is excellent strength, as well as good consistency and high specificity, of the association between in vivo skin sensitisation and in chemico protein binding. This is especially true for reactions that have thiol as the preferred molecular target. Based on linear regression analyses, there is excellent interlaboratory/protocol correlations within and between nucleophile depletion and adduct formation methods[8].

4. Biological plausibility, coherence, and consistency of the experimental evidence

The in chemico, in vitro, and in vivo experimental evidence is logical and consistent with the mechanistic plausibility proposed by covalent reactions based on the protein binding theory ([2];[3];[7]). In selected cases, (e.g. 1-chloro-2,4-dinitrobenzene) where the same compound has been examined in a variety of assays (see Annex 1[1]), the coherence and consistency of the experimental data is excellent.

5. Uncertainties, inconsistencies and data gaps.

Uncertainties include the structural and physicochemical cut-offs between theoretical and measured reactivity[8], the significance of the preferred amino acid target (e.g., cysteine versus lysine)[9], the significance of Th1 or type 1 (IFN-γ) versus Th2 or type 2 (IL-2, IL-4, IL-13) cytokine secretion profiles[10], and sensitisation measurements in different in vivo models.

Inconsistencies within the reported data are seen. There are differences between in vitro responses for highly similar chemicals (see[11];[12]). There are differences within and between in vivo test results for highly similar chemicals (see Annex C[13]). Highly hydrophobic chemicals, which are in vivo sensitisers, are not active in aquatic-based in chemico or in vitro assays. The specific nature of the relationship between irritation and sensitisation has yet to be elucidated.

Data gaps: Based on the more than 50 chemical reactions associated with covalent binding to thiol or primary amine moieties[9] in vitro data for keratinocytes, dendritic cells, and T-cell assays, as well as in vivo sensitisation data, is incomplete in that it does not cover the chemical spaces associated with many of these chemical reactions; in chemico data is also incomplete, especially for reactions that favour amino acid targets other than cysteine.

Domain of Applicability

Addressess the relevant biological domain(s) of applicability in terms of sex, life-stage, taxa, and other aspects of biological context. More help

The molecular initating event of the present AOP is the hapten-protein binding. While covalent reactions with thiol groups and to lesser extent amino groups, are clearly supported by the proposed AOP, reactions targeting other nucleophiles may or may not be supported by the proposed AOP. Limited data on chemical reactivity shows that two competing reactions are possible, the faster reaction dominates. However, this has yet to be proven in vitro or in vivo.

Essentiality of the Key Events

The essentiality of KEs can only be assessed relative to the impact of manipulation of a given KE (e.g., experimentally blocking or exacerbating the event) on the downstream sequence of KEs defined for the AOP. Consequently, evidence supporting essentiality is assembled on the AOP page, rather than on the independent KE pages that are meant to stand-alone as modular units without reference to other KEs in the sequence. The nature of experimental evidence that is relevant to assessing essentiality relates to the impact on downstream KEs and the AO if upstream KEs are prevented or modified. This includes: Direct evidence: directly measured experimental support that blocking or preventing a KE prevents or impacts downstream KEs in the pathway in the expected fashion. Indirect evidence: evidence that modulation or attenuation in the magnitude of impact on a specific KE (increased effect or decreased effect) is associated with corresponding changes (increases or decreases) in the magnitude or frequency of one or more downstream KEs. More help

Since the 1930’s, there has been growing evidence that the main potency-determining step in skin sensitisation of industrial organic compounds is the formation of a stable hapten-protein conjugate (see[2];[3];[37]). Consequently, the molecular initiating event leading to skin sensitisation is postulated in this AOP to be covalent binding of electrophilic chemical species with selected nucleophilic molecular sites of action in skin proteins ([2];[3]). Protein binding reactions are a means of identifying different chemical structures associated with skin sensitisation, which may or may not lead to different expressions in other key events along the AOP.

Support for Essentiality of KEs Defining Question High (Strong) Moderate Low (Weak)
Are downstream KEs and/or the AO prevented if an upstream KE is blocked? Direct evidence from experimental studies illustrating essentiality for at least one of the important KEs. Indirect evidence that sufficient modification of an expected modulating factor attenuates or augments a KE. No or contradictory experimental evidence of the essentiality of any of the KEs.
KE1: Keratinocytes activation Strong When production of IL-1β and IL-18 from keratinocytes was inhibited, it resulted in impaired DC migration[29];[30];[19].
KE2: Dendritic cells activation Strong A study performed in mice showed than when both Langerhans cells and Langerin+ dermal dendritic cells are depleted using DTR KI- mice (in which diphtheria toxin receptor is inserted into the Langerin locus) and subsequently administration of diphtheria toxin (allowing Langerin+ cells to be ablated), the contact hypersensitivity response is abrogated. In contrast, in the bacterial artificial chromosome (BAC)-transgenic mice (in which the diphtheria toxin subunit A (DTA) is cloned into the human Langerin locus, resulting in mice devoid of Langerhans cells) that lack only epidermal Langerhans cells but have normal number of dendritic cells, the contact hypersensitivity is unaffected[38].

Kim et al (2013) showed that exposition of murine dendritic cells to bisabolangelone (inhibitor of dendritic cell functions) attenuated the production of pro-inflammatory cytokines including IL-12, IL-1β, and TNF-alpha, migration to macrophage inflammatory protein-3 beta, and all-T cell activating ability of dendritic cells[39].

KE3: T-cells, activation and proliferation: Strong The use of ACY-1215, an histone deacetylase, prevented the development of contact hypersensitivity in mice in vivo by modulating CD8 T-cell activation and functions[40].

Another study showed that trichomide A exerts immunosuppressive activity against activated T lymphocytes and in an in vivo experiment they demonstrated that trichlomide A significantly ameliorate picryl chloride (PCI)-induced contact hypersensitivity in mice[41].

Evidence Assessment

Addressess the biological plausibility, empirical support, and quantitative understanding from each KER in an AOP. More help
Support for Biological Plausibility of KERs Defining Question High (Strong) Moderate Low (Weak)
Is there a mechanistic relationship between KEup and KEdown consistent with established biological knowledge? Extensive understanding of the KER based on previous documentation and broad acceptance. KER is plausible based on analogy to,accepted biological relationships, but scientific understanding is incomplete. Empirical support for association between KEs, but the structural or functional relationship between them is not understood.
MIE => KE1: Strong It is well accepted and experimentally proved that upon hapten application, keratinocytes are activated and produce various chemical mediators (e.g. TNFa, IL-1β, and prostaglandin E2) [14];[15].
MIE => KE2: Strong It is accepted and experimentally proved that during skin sensitisation process,immature epidermal and dermal dendritic cells recognize and internalize the hapten-protein complex formed during covalent binding and subsequently mature and migrate to the local lymph nodes. [16];[17];[18].
KE1 => KE2: Moderate Keratinocyte response activates multiple events, including the release of pro-inflammatory cytokines (e.g. IL-18) and the induction of cyto-protective cellular pathways. Under the influence of fibroblast- blood endothelial- and lymph endothelial-chemokines (e.g. CCL19, CCL21) and epidermal cytokines (e.g. IL-1α, IL-1β, IL-18, tumour necrosis factor alpha (TNFα)) maturing dendritic cells migrate from the epidermis to the dermis of the skin and then to the proximal lymph nodes. [19];[20].
KE2 => KE3: Strong It is well accepted and experimentally proved that in the local lymph node, maturedendritic cells present the hapten-protein complex to T-cells via a majorhistocompatibility complex molecule (MHC)[20];[19].

T-cells are typically affected by protein-hapten complexes presented by dendritic cells on MHC molecules. The T-cell will be then activated to form a memory T-cell, which subsequently proliferates[4].

KE3 => AO: Strong It is well known, recognised and experimentally proved that skin sensitisation is a T-cell mediated immune response. [4]
MIE => AO: Strong Haptenation is widely accepted as molecular initiating event for skin sensitisation. In the form of a modified protein [21], the haptenation provides a source of antigen recognised by the immune system as non-self[22];[23];[24].
Empirical Support for KERs Defining Question High (Strong) Moderate Low (Weak)
Does empirical evidence support that a change in KEup leads to an appropriate change in KEdown? Does KEup occur at lower doses, earlier time points, and higher in incidence than KEdown ? Inconsistencies? Multiple studies showing dependent change in both events following exposure to a wide range of specific stressors. No or few critical data gaps or conflicting data. Demonstrated dependent change in both events following exposure to a small number of stressors. Some inconsistencies with expected pattern that can be explained by various factors. Limited or no studies reporting dependent change in both events following exposure to a specific stressor; and/or significant inconsistencies in empirical support across taxa and species
MIE => KE1: Strong Using a series of thiol-reactive cages fluorescent haptens (i.e. bromobimanes) deployed in combination with two photon fluorescence microscopy, immunohistochemistry, and proteomics, Simonson et al. (2011) identified the possible hapten targets in proteins in human skin. Key target found were the basal keratinocytes and the keratins K5 and K14[25].

In a review about murine contact sensitivity, Honda et al.[14] reported that haptens can activate keratinocytes in an NLR-dependent manner. Among the NLR family, NLRP3 controls the production of proinflammatory cytokines through activation of caspase-1. Without NLRP3 or its adaptor protein ASC[26];[27];[28], the production of IL-1β and IL-18 from keratinocytes was inhibited[29];[30];[19].

MIE => KE2: Strong Using an flow-cytometric assay, the influence of contact sensitisers on endocytic mechanisms in murine Langerhans cells was measured. Epidermal cell suspensions were labelled with a monoclonal antibody directed to MHC class II molecules and pH-sensitive fluorochrome-coupled second step reagents. Study reported that stimulation with well-known sensitising compounds resulted in a partial conservation of the fluorescence intensity due to the internalisation of the labelled complexes into less acidic compartments. For untreated Langerhans cells or in the presence of irritants a significant quenching of fluorescence intensity due to the internalization of the MHC-antibody complexes into acidic compartments was noticed[31].

In the h-CLAT assay measuring the expression of CD86 and CD54 protein markers on the surface of the human monocytic leukemia cell line THP-1, the cell exposure to known non sensitisers does not increase cell biomarker expression. On the contrary, exposure to well-known sensitisers leads to an increase of the CD86 and CD54 expression[32];[33].

KE1 => KE2: Moderate Matjeka et al. (2012) exposed HaCaT cell line used as a model of human keratinocytes to skin sensitisers for one hour and then, after washed off, cocultured them with dendritic cells. Data showed that exposure of dendritic cells to chemically treated HaCaT cells led to the activation of dendritic cells measured by CD83 and CD86 upregulation[34].
KE2 => KE3: Strong A recent study showed in mice model that dendritic cells coordinate the interactions that are necessary to initiate polyclonal regulatory T cells proliferation[35].
KE3 => AO: Strong Using dinitrofluorobenzene and mice models, it was shown that cutaneous contact with reactive antigen induces KC/CXC chemokine ligand 1 production and neutrophil infiltration in an antigen, dose-dependent manner. The intensity of neutrophil infiltration into cutaneous antigen challenge sites, in turn, controls the number of antigen-primed T cells recruited into the site and the magnitude of immune response elicited[36].

Known Modulating Factors

Modulating factors (MFs) may alter the shape of the response-response function that describes the quantitative relationship between two KES, thus having an impact on the progression of the pathway or the severity of the AO.The evidence supporting the influence of various modulating factors is assembled within the individual KERs. More help

Quantitative Understanding

Optional field to provide quantitative weight of evidence descriptors.  More help

The final aspect of the OECD approach to using the AOP concept is an assessment of the quantitative understanding of an AOP. This includes the evaluation of the experimental data and models used to quantify the molecular initiating event and other key events. It also includes transparent determination of thresholds and response-to-response relationships used to scale in chemico and in vitro effects to in vivo outcomes. For skin sensitisation, a major hurdle is moving from a qualitative AOP to a quantitative AOP. While the assessment of the experimental evidence, empirical data and confidence in the AOP expressed by the Weight-of-Evidence clearly supports the qualitative AOP as a means to identify and characterize the potential for a chemical to be a sensitiser, these same assessments clearly reveal the current lack of ability to consistently predict relative potency. One aspect to be resolved is that of the in vivo data with which to scale the response-to-response ratios. Because the Local Lymph Node Assay (LLNA) can directly quantify the adverse outcome[42], public databases have recently been made available ([43];[44]). LLNA results are often compared with results from alternative methods (e.g.[33]). Such one-to-one comparisons may not be the best approach. As noted by Basketter et al.[42], the LLNA is not without limitations, including variability between EC3 values or any other value (i.e. ECx) within mechanistic classes with equal or near equal chemical reactivity. The specific nature of the in vivo relationship between irritation and sensitisation has yet to be elucidated.

Considerations for Potential Applications of the AOP (optional)

Addressess potential applications of an AOP to support regulatory decision-making.This may include, for example, possible utility for test guideline development or refinement, development of integrated testing and assessment approaches, development of (Q)SARs / or chemical profilers to facilitate the grouping of chemicals for subsequent read-across, screening level hazard assessments or even risk assessment. More help

This AOP study[45] describing mechanistic knowledge has supported the development of a number of methods for assessing chemical sensitisation hazard potential or potency without the need for animal testing by measuring the impact of chemical sensitisers on the identified key events[46];[47]. This AOP also forms the mechanistic basis for the development of Integrated Approaches to Testing and Assessment (IATA)[48];[49]. Additionally, data-driven approaches for predicting sensitizer potency also have been developed[50];[51];[52].

References

List of the literature that was cited for this AOP. More help
  1. 1.0 1.1 OECD 2012. The Adverse Outcome Pathway for skin sensitisation initiated by covalent binding to proteins. Part 2: use of the AOP to develop chemical categories and integrated assessment and testing approaches. OECD Environment Directorate Joint Meeting of the Chemicals Committee and the Working Party on chemicals, pesticides and biotechnology. ENV/JM/MONO(2012)10/PART2.
  2. 2.0 2.1 2.2 2.3 Gerberick F, Aleksic M, Basketter D, Casati S, Karlberg AT, Kern P, Kimber I, Lepoittevin JP, Natsch A, Ovigne JM, Rovida C, Sakaguchi H and Schultz T. 2008. Chemical reactivity measurement and the predictive identification of skin sensitisers. Altern. Lab. Anim.36: 215-242.
  3. 3.0 3.1 3.2 3.3 Karlberg A-T, Bergström MA, Börje A, Luthman K and Nilsson JL. 2008. Allergic contact dermatitis- formation, structural requirements, and reactivity of skin sensitizers. Chem. Res. Toxicol. 21: 53-69.
  4. 4.0 4.1 4.2 Vocanson M, Hennino A, Rozieres A, Poyet G, Nicolas JF 2009. Effector and regulatory mechanisms in allergic contact dermatitis. Allergy 64: 1699-1714.
  5. Aeby P, Ashikaga T, Bessou-Touya S, Schapky A, Geberick F, Kern P, Marrec-Fairley M, Maxwell G, Ovigne JM, Sakaguchi H, Reisinger K, Tailhardat M, Martinozzi-Teisser S and Winkler P. 2010. Identifying and characterizing chemical skin sensitizers without animal testing; Colipa’s research and methods development program. Toxicol. In Vitro 24: 1465-1473.
  6. Basketter DA and Kimber I. 2010. Contact hypersensitivity. In: McQueen, C.A. (ed) Comparative Toxicology Vol. 5, 2nd Ed. Elsevier, Kidlington, UK, pp. 397-411.
  7. 7.0 7.1 Adler S, Basketter D, Creton S, Pelkonen O, van Benthem J, Zuang V, Andersen KE, Angers-Loustau A, Aptula A, Bal-Price A, Benfenati E, Bernauer U, Bessems J, Bois FY, Boobis A, Brandon E, Bremer S, Broschard T, Casati S, Coecke S, Corvi R, Cronin M, Daston G, Dekant W, Felter S, Grignard E, Gundert-Remy U, Heinonen T, Kimber I, Kleinjans J, Komulainen H, Kreiling R, Kreysa J, Leite SB, Loizou G, Maxwell G, Mazzatorta P, Munn S, Pfuhler S, Phrakonkham P, Piersma A, Poth A, Prieto P, Repetto G, Rogiers V, Schoeters G, Schwarz M, Serafimova R, Tähti H, Testai E, van Delft J, van Loveren H, Vinken M, Worth A, Zaldivar JM. Alternative (non-animal) methods for cosmetics testing: current status and future prospects-2010.2011. Arch Toxicol.85(5):367-485.
  8. 8.0 8.1 Schwöbel JAH, Koleva YK, Bajot F, Enoch SJ, Hewitt M, Madden JC, Roberts DW, Schultz TW and Cronin MTD. 2011. Measurement and estimation of electrophilic reactivity for predictive toxicology. Chem. Rev. 111: 2562-2596.
  9. 9.0 9.1 OECD 2011. Report of the Expert Consultation on Scientific and Regulatory Evaluation of Organic Chemistry-based Structural Alerts for the Identification of Protein-binding Chemicals. OECD Environment, Health and Safety Publications Series on Testing and Assessment No. 139. ENV/JM/MONO(2011)9.
  10. Hopkins JE, Naisbitt DJ, Kitteringham NR, Dearman RJ, Kimber I, Park BK. 2005. Selective haptenation of cellular or extracellular proteins by chemical allergens: Association with cytokine polarization. Chem. Res. Toxicol. 18: 375-381.
  11. Natsch A and Emter R. 2008. Skin sensitizers induce antioxidant response element dependent genes: Application to the in vitro testing of the sensitisation potential of chemicals. Toxicol. Sci. 102: 110-119.
  12. McKim JM Jr, Keller DJ III, Gorski JR. 2010. A new in vitro method for identifying chemical sensitizers combining peptide binding with ARE/EpRE-mediated gene expression in human skin cells. Cutan. Ocul. Toxicol. 29: 171-192.
  13. European Centre for Ecotoxicological and Toxicological Chemicals. 2010. High information content technologies in support of read-across in chemical risk assessment. Technical report No109. p87.
  14. 14.0 14.1 Honda T, Egawa G, Grabbe S, Kabashima K. 2013. Update of immune events in the murine contact hypersensitivity model: toward the understanding of allergic contact dermatitis. J. Invest. Dermatol. 133: 303-315.
  15. Erkes DA, Selvan RS. 2014. Hapten-induced contact hypersensitivity, autoimmune reactions, and tumour regression: plausibility of mediating antitumor immunity. J. Immunol. Res. Article ID 175265
  16. Ryan CA, Gerberick GF, Gildea LA, Hulette BC, Bettis CJ, Cumberbatch M, Dearman RJ, Kimber I. 2005. Interactions of contact allergens with dendritic cells: opportunities and challenges for the development of novel approaches to hazard assessment. Toxicol. Sci. 88: 4-11.
  17. Ryan CA, Kimber I, Basketter DA, Pallardy M, Gildea LA, Gerberick GF. 2007. Dendritic cells and skin sensitisation. Biological roles and uses in hazard identification. Toxicol. Appl. Pharmacol. 221: 384-394.
  18. Kimber I, Basketter DA, Gerberick GF, Ryan CA, Dearman RJ. 2011. Chemical allergy: Translating biology into hazard characterization. Toxicol. Sci. 120(S1): S238-S268
  19. 19.0 19.1 19.2 19.3 Antonopoulos C, Cumberbatch M, Mee JB, Dearman RJ, Wei XQ, Liew FY, Kimber I, Groves RW. 2008. IL-18 is a key proximal mediator of contact hypersensitivity and allergen induced Langerhans cell migration in murine epidermis. J. Leukoc. Biol. 83: 361-367.
  20. 20.0 20.1 Ouwehand K, Santegoets SJAM, Bruynzeel DP, Scheper RJ, de Gruijl TD, Gibbs S. 2008. CXCL12 is essential for migration of activated Langerhans cells for epidermis to dermis. Eur. J. Immunol. 38: 3050-3059
  21. Lepoittevin JP, Basketter DA, Goossens A, et al. 2011. Allergic contact dermatitis: the molecular basis. Berlin, Germany: Springer.
  22. Martin S, Weltzien HU. 1994. T cell recognition of haptens, a molecular view. Int. Arch. Allergy Immunol. 104: 10-16.
  23. Weltzien HU, Moulon C, Martin S, et al. 1996. T cell immune responses to haptens. Structural models for allergic and autoimmune reactions. Toxicology 107: 141-151.
  24. MacKay C, Davies M, Summerfield V, Maxwell G. 2013. From pathways to people: applying the adverse outcome pathway (AOP) for skin sensitization to risk assessment. ALTEX 30 (4/13):473-486
  25. Simonsson C, Andersson SI, Stenfeldt AL, Bergstrom J, Bauer B, Jonsson CA, Ericson MB, Broo KS. 2011. Caged fluorescent haptens reveal the generation of cryptic epitopes in allergic contact dermatitis. J.Invest. Immunol. 131: 1486-1493.
  26. Sutterwala FS, Ogura Y, Szczepanik M, et al. 2006. Critical role for NALP3/CIAS1/Cryopyrin in innate and adaptive immunity through its regulation of caspase-1. Immunity 24:317-327.
  27. Watanabe H, Gaide O, Petrilli V, et al. 2007. Activation of the IL-1beta-processing inflammasone is involved in contact hypersensitivity. J.Invest. Dermatol. 127:1956-1963.
  28. Watanabe H, Gehrke S, Contassot E, et al. 2008. Danger signalling through the inflammasone acts as a master switch between tolerance and sensitization. J. Immunol. 180:5826-5832.
  29. 29.0 29.1 Antonopoulos C, Cumberbatch M, Dearman RJ, Daniel RJ, Kimber I, Groves RW. 2001. Functional caspase-1 is required for Langerhans cell migration and optimal contact sensitization in mice. J. Immunol. 166: 3672-3677.
  30. 30.0 30.1 Nakae S, Komiyama Y, Narumi S, Sudo K, Horai R, Tagawa Y, Matsushima K, Asano M, Iwakura Y. 2003. IL-1-induced tumor necrosis factor- elicits inflammatory cell infiltration in the skin by inducing IFN-γ-inducible protein 10 in the elicitation phase of the contact hypersensitivity response. Int. Immunol. 15(2): 251-260.
  31. Lempertz U, Kühn U, Knop J and Becker D. 1996. An approach to predictive testing of contact sensitizers in vitro by monitoring their influence on endocytic mechanisms. Internat. Arch. Allergy Immunol. 111: 64-70.
  32. Sakaguchi H, Ashikaga T, Miyazawa M, Kosaka N, Ito Y, Yoneyama K, Sono S, Itagaki H, Toyoda H, Suzuki H. 2009. The relationship between CD86/CD54 expression and THP-1 cell viability in an in vitro skin sensitisation test-human cell line activation test (h-CLAT). Cell Biol. Toxicol. 25: 109-126.
  33. 33.0 33.1 Ashikaga T, Sakaguchi H, Sono S, Kosaka N, Ishikawa M, Nukada Y, Miyazawa M, Ito Y, Nishiyama N, Itagaki H. 2010. A comparative evaluation of in vitro skin sensitisation tests: the human cell-line activation test (h-CLAT) versus the local lymph node assay (LLNA). Altern. Lab. Anim. 38:275-84.
  34. Matjeka T, Summerfield V, Noursadeghi M, Chain BM. 2012. Chemical toxicity to keratinocytes triggers dendritic cell activation via an IL-1 path. J. Allergy Clin. Immunol. Letters to the editor:247-205.
  35. Zou T, Caton AJ, Koretzky GA, Kambayashi T. 2010. Dendritic cells induce regulatory T cell proliferation through antigen-dependent and –independent interactions. J. Immunol. 185:2790-2799.
  36. Engeman T, Gorbachev AV, Kish DD, Fairchild RL. 2004. The intensity of neutrophil infiltration controls the number of antigen-primed CD8 T cells recruited into cutaneous antigen challenge sites. J. Leukocyte Biol. 76:941-949.
  37. Roberts DW, Aptula AO, Patlewicz G, Pease C. 2008. Chemical reactivity indices and mechanism-based read-across for non-animal based assessment of skin sensitisation potential. J. Appl. Toxicol. 28: 443-454.
  38. Christensen AD, Haase C. 2011. Immunological mechanisms of contact hypersensitivity in mice. APMIS 120: 1-27.
  39. Kim HS, Lee YJ, Lee HK, Kim JS, Park Y, Kang JS, Hwang BY, Hong JT, Kim Y, Han SB. 2013. Bisabolangelone inhibits dendritic cells functions by blocking MAPK and NF-ƙB signaling. Food Chem. Tox 59: 26-33.
  40. Tsuji G, Okiyama N, Villaroel VA, Katz S. 2015. Histone deacetylase 6 inhibition impairs effector CD8 T-cell functions during skin inflammation. J. Allergy Clin. Immunol. 135(5): 1228-1239.
  41. Wang X, Zhang A, Gao J, Chen W, Wang S, Wu X, Shen Y, Ke Y, Hua Z, Tan R, Sun Y, Xu Q. 2014. Trichomide A, a natural cyclodepsipeptide, exerts immunosuppressive activity against activated T lymphocytes by upregulating SHP2 activation to overcome contact dermatitis. J. Invest. Dermatol. 134: 2737-2746.
  42. 42.0 42.1 Basketter DA, McFadden JF, Gerberick F, Cochshott A, Kimber I. 2009. Nothing is perfect, not even the local lymph node assay: a commentary and the implications for REACH. Contact Dermatitis 60: 65-69.
  43. Gerberick GF, Ryan, CA, Kern, PS, Schlatter H, Dearman RJ, Kimber I, Patlewicz GY, Basketter DA. 2005. Compilation of historical lymph node data for evaluation of skin sensitisation alternative methods. Dermatitis 16: 157-202.
  44. Kern PS, Gerberick GF, Ryan CA, Kimber I, Aptula A, Basketter BA. 2010. Local lymph node data for the evaluation of skin sensitisation alternatives: A second compilation. Dermatitis 21: 8-32.
  45. MacKay C, Davies M, Summerfield V, Maxwell G. (2013). From pathways to people: applying the adverse outcome pathway (AOP) for skin sensitization to risk assessment. ALTEX.30(4):473-86.
  46. Adler S, Basketter D, Creton S, et al. 2011. Alternative (non-animal) methods for cosmetics testing: current status and future prospects – 2010. Arch. Toxicol. 85, 367-485.
  47. Maxwell G, Aeby P, Ashikaga T, et al. 2011. Skin sensitisation: the Colipa strategy for developing and evaluating non-animal test methods for risk assessment. Altex 28, 50–55.
  48. Tollefsen KE, Scholz S, Cronin MT, Edwards SW, de Knecht J, Crofton K, Garcia-Reyero N, Hartung T, Worth A, Patlewicz G. 2014. Applying Adverse Outcome Pathways (AOPs) to support Integrated Approaches to Testing and Assessment (IATA). Regul. Toxicol. Pharmacol. 70(3):629-40.
  49. Bauch C, Kolle S N, Ramirez T, et al. 2012. Putting the parts together: combining in vitro methods to test for skin sensitizing potentials. Regul. Toxicol. Pharmacol. 63, 489-504.
  50. Jaworska J, Harol A, Kern PS, et al. 2011. Integrating non-animal test information into an adaptive testing strategy – skin sensitization proof of concept case. ALTEX 28, 211-225.
  51. Jaworska J, Dancik Y, Kern P, Gerberick F, Natsch A. 2013. Bayesian integrated testing strategy to assess skin sensitization potency: from theory to practice. J. Appl. Toxicol. 33(11):1353-64.
  52. Maxwell G, MacKay C, Cubberley R, Davies M, Gellatly N, Glavin S, Gouin T, Jacquoilleot S, Moore C, Pendlington R, Saib O, Sheffield D, Stark R, Summerfield V. 2014. Applying the skin sensitisation adverse outcome pathway (AOP) to quantitative risk assessment. Toxicol. In Vitro. 28(1):8-12.