This AOP is licensed under the BY-SA license. This license allows reusers to distribute, remix, adapt, and build upon the material in any medium or format, so long as attribution is given to the creator. The license allows for commercial use. If you remix, adapt, or build upon the material, you must license the modified material under identical terms.

AOP: 410

Title

A descriptive phrase which references both the Molecular Initiating Event and Adverse Outcome.It should take the form “MIE leading to AO”. For example, “Aromatase inhibition leading to reproductive dysfunction” where Aromatase inhibition is the MIE and reproductive dysfunction the AO. In cases where the MIE is unknown or undefined, the earliest known KE in the chain (i.e., furthest upstream) should be used in lieu of the MIE and it should be made clear that the stated event is a KE and not the MIE.  More help

GSK3beta inactivation leading to increased mortality via defects in developing inner ear

Short name
A name that succinctly summarises the information from the title. This name should not exceed 90 characters. More help
GSK3beta inactivation leads to increased mortality
The current version of the Developer's Handbook will be automatically populated into the Handbook Version field when a new AOP page is created.Authors have the option to switch to a newer (but not older) Handbook version any time thereafter. More help
Handbook Version v2.0

Graphical Representation

A graphical representation of the AOP.This graphic should list all KEs in sequence, including the MIE (if known) and AO, and the pair-wise relationships (links or KERs) between those KEs. More help
Click to download graphical representation template Explore AOP in a Third Party Tool

Authors

The names and affiliations of the individual(s)/organisation(s) that created/developed the AOP. More help

Vid Modic, Ziva Ramsak, Roman Li, Colette vom Berg, Anze Zupanic

Point of Contact

The user responsible for managing the AOP entry in the AOP-KB and controlling write access to the page by defining the contributors as described in the next section.   More help
Cataia Ives   (email point of contact)

Contributors

Users with write access to the AOP page.  Entries in this field are controlled by the Point of Contact. More help
  • Vid Modic
  • Anze Zupanic
  • Cataia Ives

Coaches

This field is used to identify coaches who supported the development of the AOP.Each coach selected must be a registered author. More help

OECD Information Table

Provides users with information concerning how actively the AOP page is being developed and whether it is part of the OECD Workplan and has been reviewed and/or endorsed. OECD Project: Assigned upon acceptance onto OECD workplan. This project ID is managed and updated (if needed) by the OECD. OECD Status: For AOPs included on the OECD workplan, ‘OECD status’ tracks the level of review/endorsement of the AOP . This designation is managed and updated by the OECD. Journal-format Article: The OECD is developing co-operation with Scientific Journals for the review and publication of AOPs, via the signature of a Memorandum of Understanding. When the scientific review of an AOP is conducted by these Journals, the journal review panel will review the content of the Wiki. In addition, the Journal may ask the AOP authors to develop a separate manuscript (i.e. Journal Format Article) using a format determined by the Journal for Journal publication. In that case, the journal review panel will be required to review both the Wiki content and the Journal Format Article. The Journal will publish the AOP reviewed through the Journal Format Article. OECD iLibrary published version: OECD iLibrary is the online library of the OECD. The version of the AOP that is published there has been endorsed by the OECD. The purpose of publication on iLibrary is to provide a stable version over time, i.e. the version which has been reviewed and revised based on the outcome of the review. AOPs are viewed as living documents and may continue to evolve on the AOP-Wiki after their OECD endorsement and publication.   More help
OECD Project # OECD Status Reviewer's Reports Journal-format Article OECD iLibrary Published Version
This AOP was last modified on October 16, 2025 13:56

Revision dates for related pages

Page Revision Date/Time
foxi1 expression, increased October 28, 2021 12:09
six1b expression, increased August 12, 2021 14:13
eya1 expression, inhibited October 07, 2021 12:59
Increase, Cell death November 27, 2024 11:26
altered, inner ear development August 24, 2021 07:50
Reduced, Hearing February 18, 2019 10:50
GSK3beta inactivation October 05, 2021 06:20
Repression of Gbx2 expression October 07, 2021 12:58
Increased Mortality July 08, 2022 07:32
Decrease, Population growth rate January 03, 2023 09:09
GSK3beta inactivation leads to Repression of Gbx2 expression December 12, 2021 12:23
Repression of Gbx2 expression leads to foxi1 expression, increased August 13, 2021 11:39
foxi1 expression, increased leads to six1b expression, increased October 28, 2021 12:58
six1b expression, increased leads to eya1 expression, inhibited August 13, 2021 14:44
eya1 expression, inhibited leads to Increase, Cell death August 22, 2021 15:17
Increase, Cell death leads to Altered, inner ear development August 29, 2021 09:05
Altered, inner ear development leads to Reduced, Hearing August 23, 2021 18:16
Reduced, Hearing leads to Increased Mortality December 08, 2020 03:26
Increased Mortality leads to Decrease, Population growth rate July 08, 2022 08:29
BIO (6-bromoindirubin-3’-oxime) May 29, 2019 21:19

Abstract

A concise and informative summation of the AOP under development that can stand-alone from the AOP page. The aim is to capture the highlights of the AOP and its potential scientific and regulatory relevance. More help

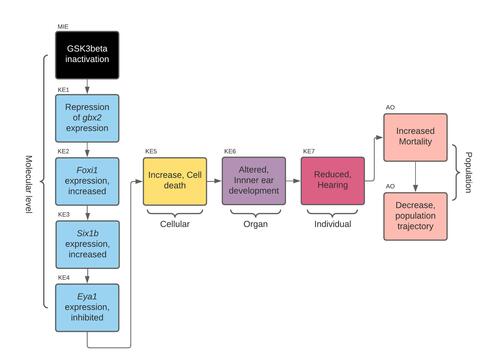
The focus of this AOP is on inactivation of Glycogen synthase kinase 3 beta (Gsk3b) by different chemicals which leads to defects in developing inner ear of zebrafish. Inactivation of Gsk3b leads to repressed expression of gbx2 (KE1) which consequently increases expression of two genes foxi1 (KE2) and six1b (KE3). Increase in six1b expression leads to inhibited expression of eya1 (KE4). Changes on molecular level (MIE-KE4) leads to changes at cellular level such as increased cell death in developing inner ear (KE5). Alterations in inner ear (KE6) translate to (AO) decrease in population trajectory through reduced hearing (KE7) and increased mortality (AO). An overall assessment of this AOP shows that there is low to moderate biological plausibility to suggest a qualitative link between the repression of Gsk3b expression to the KE4-cell death within developing inner ear and high evidence linking KE5 to increased mortality (AO). Currently there is not enough data for an appropriate assessment of essentiality of KEs and empirical support. KEs on molecular level have some uncertainties like foxi1 loss of function experiment resulting in no expression of six1b in otic placode  and inconsistencies between zebrafish and mouse (six1b and eya1 role in otic placode development).

AOP Development Strategy

Context

Used to provide background information for AOP reviewers and users that is considered helpful in understanding the biology underlying the AOP and the motivation for its development.The background should NOT provide an overview of the AOP, its KEs or KERs, which are captured in more detail below. More help

The motivation behind building the AOP was methodological. Our team has recently developed molecular causal networks for developmental cardiotoxicity and neurotoxicity in zebrafish (doi.org/10.1021/acs.chemrestox.0c00095). These networks are highly curated, but rather large, going from adverse outcomes on the organ level upstream to wherever evidence takes us (many times finishing at what would be called MIEs). As there are many causal networks already present on the http://causalbionet.com/ (mostly for humans and for lung conditions), we were wondering how the rich knowledge available in causal pathways could be translated to AOPs. The AOP described in this document is one such example. 

Strategy

Provides a description of the approaches to the identification, screening and quality assessment of the data relevant to identification of the key events and key event relationships included in the AOP or AOP network.This information is important as a basis to support the objective/envisaged application of the AOP by the regulatory community and to facilitate the reuse of its components.  Suggested content includes a rationale for and description of the scope and focus of the data search and identification strategy/ies including the nature of preliminary scoping and/or expert input, the overall literature screening strategy and more focused literature surveys to identify additional information (including e.g., key search terms, databases and time period searched, any tools used). More help

Summary of the AOP

This section is for information that describes the overall AOP.The information described in section 1 is entered on the upper portion of an AOP page within the AOP-Wiki. This is where some background information may be provided, the structure of the AOP is described, and the KEs and KERs are listed. More help

Events:

Molecular Initiating Events (MIE)
An MIE is a specialised KE that represents the beginning (point of interaction between a prototypical stressor and the biological system) of an AOP. More help
Key Events (KE)
A measurable event within a specific biological level of organisation. More help
Adverse Outcomes (AO)
An AO is a specialized KE that represents the end (an adverse outcome of regulatory significance) of an AOP. More help
Type Event ID Title Short name
MIE 1647 GSK3beta inactivation GSK3beta inactivation
KE 1902 Repression of Gbx2 expression Repression of Gbx2 expression
KE 1903 foxi1 expression, increased foxi1 expression, increased
KE 1904 six1b expression, increased six1b expression, increased
KE 1905 eya1 expression, inhibited eya1 expression, inhibited
KE 1825 Increase, Cell death Increase, Cell death
KE 1930 altered, inner ear development Altered, inner ear development
KE 1008 Reduced, Hearing Reduced, Hearing
AO 351 Increased Mortality Increased Mortality
AO 360 Decrease, Population growth rate Decrease, Population growth rate

Relationships Between Two Key Events (Including MIEs and AOs)

This table summarizes all of the KERs of the AOP and is populated in the AOP-Wiki as KERs are added to the AOP.Each table entry acts as a link to the individual KER description page. More help

Network View

This network graphic is automatically generated based on the information provided in the MIE(s), KEs, AO(s), KERs and Weight of Evidence (WoE) summary tables. The width of the edges representing the KERs is determined by its WoE confidence level, with thicker lines representing higher degrees of confidence. This network view also shows which KEs are shared with other AOPs. More help

Prototypical Stressors

A structured data field that can be used to identify one or more “prototypical” stressors that act through this AOP. Prototypical stressors are stressors for which responses at multiple key events have been well documented. More help

Life Stage Applicability

The life stage for which the AOP is known to be applicable. More help
Life stage Evidence
During brain development High

Taxonomic Applicability

Latin or common names of a species or broader taxonomic grouping (e.g., class, order, family) can be selected.In many cases, individual species identified in these structured fields will be those for which the strongest evidence used in constructing the AOP was available. More help
Term Scientific Term Evidence Link
zebrafish Danio rerio High NCBI

Sex Applicability

The sex for which the AOP is known to be applicable. More help

Overall Assessment of the AOP

Addressess the relevant biological domain of applicability (i.e., in terms of taxa, sex, life stage, etc.) and Weight of Evidence (WoE) for the overall AOP as a basis to consider appropriate regulatory application (e.g., priority setting, testing strategies or risk assessment). More help

An overall assessment of this AOP shows that there is low to moderate biological plausibility to suggest a qualitative link between the inactivation of Gsk3b to the KE4-cell death within developing inner ear and high evidence linking KE5 to increased mortality (AO). Biological plausibility is considered moderate because there is ample evidence from gain- and loss- of function experiments and knock out animal models that support the relationships between key events which are consistent with current biological knowledge, but there is mostly indirect evidence linking KEs on molecular level. KEs on molecular level have some uncertainties like foxi1 loss of function experiment resulting in no expression of six1b in otic placode (due to absence of otic placode)  and inconsistencies across species (zebrafish, mouse). The evidence for essentiality of the KEs is mostly missing therefore the overall assessment of essentiality is low. The same goes for empirical support, currently there is no evidence for empirical support. Additional studies are needed to obtain data for empirical support, therefore, the empirical support of KERs is considered is low.

Domain of Applicability

Addressess the relevant biological domain(s) of applicability in terms of sex, life-stage, taxa, and other aspects of biological context. More help

Life stage: The current AOP is applicable from 2-8 cell stage (1,25 hpf; start of Gsk3b expression in zebrafish) (Valenti, 2015) up to 96 hpf wich is the expression limit of six1b in the developing inner ear (Webb & Shirey, 2003).

Taxonomic: This AOP is  based on experimental evidence from studies on zebrafish, but is potentially also relevant to other vertebrates, because of conservation of all involved key events  (Wnt signalling-Gsk3b, Gbx2, Eya1). But there are certain differences especially between zebrafish and mouse. Foxi1 gene is critical for zebrafish otic induction (Solomon et al., 2003), while it is not essential for this process in mice (Hulander et al., 2003). Interactions between Six1b and other members ofthe Pax–Six–Eya–Dach gene network, such as Eya1, also seem to differ between mouse and zebrafish (Li et al., 2003; Zheng et al., 2003).

Sex: Sex differences are typically not investigated in tests using early life stages of zebrafish and it is currently unclear whether sex-related differences are important in this AOP.

Essentiality of the Key Events

The essentiality of KEs can only be assessed relative to the impact of manipulation of a given KE (e.g., experimentally blocking or exacerbating the event) on the downstream sequence of KEs defined for the AOP. Consequently, evidence supporting essentiality is assembled on the AOP page, rather than on the independent KE pages that are meant to stand-alone as modular units without reference to other KEs in the sequence. The nature of experimental evidence that is relevant to assessing essentiality relates to the impact on downstream KEs and the AO if upstream KEs are prevented or modified. This includes: Direct evidence: directly measured experimental support that blocking or preventing a KE prevents or impacts downstream KEs in the pathway in the expected fashion. Indirect evidence: evidence that modulation or attenuation in the magnitude of impact on a specific KE (increased effect or decreased effect) is associated with corresponding changes (increases or decreases) in the magnitude or frequency of one or more downstream KEs. More help
Support for Essentiality of KEs

Defining Question: Are downstream KEs and/or the AO prevented if an upstream KE is blocked?

  • High (Strong): Direct evidence from specifically designed experimental studies illustrating essentiality for at least one of the important KEs (e.g. stop/reversibility studies, antagonism, knock out models, etc.).
  • Moderate: Indirect evidence that sufficient modification of an expected modulating factor attenuates or augments a KE leading to increase in KE down or AO.
  • Low (Weak): No or contradictory experimental evidence of the essentiality of any of the KEs.
MIE: Gsk3b inactivation Low: No experimental evidence of essentiality.
KE1: Repression of gbx2 expression Low: No experimental evidence of essentiality.
KE2: Increased foxi1 expression High: When foxi1 is knock down no expression of six1b is detected in otocyst (Bricaud and Collazo, 2006).
KE3: Increased six1b expression Moderate: Six1b gain/loss-of-function experiment results indicate that in both cases normal development of inner ear is affected (KE5) (Bricaud and Collazo, 2006).
KE4: Inhibited  eya1 expression Low: No experimental evidence of essentiality.
KE5: Increased cell death High: One of key players in normal development of sensory organs (KE6) (Whitfield et al., 2002; Kozlowski et al., 2005).
KE6: Altered inner ear development Low: No experimental evidence of essentiality.
KE7: Reduced hearing Moderate: One of the factors that are responsible for higher rate of mortality in fish (KE8) (Kasumyan, 2009).
AO: Increased mortality High: Inability to perceive the environment leads to increase in mortality (Besson et al., 2020).
AO: Decrease of population trajectory High: decrease in population trajectory is an imminent result of increased mortality (Rearick et al., 2018).

Evidence Assessment

Addressess the biological plausibility, empirical support, and quantitative understanding from each KER in an AOP. More help
Support for Biological Plausibility of KERs

Defining Question: Is there a mechanistic relationship between KEup and KEdown consistent with established biological knowledge?

  • High (Strong): Extensive understanding of the KER based on extensive previous documentation and broad acceptance.
  • Moderate: KER is plausible based on analogy to accepted biological relationships, but scientific understanding is incomplete.
  • Low (Weak): Empirical support for association between KEs, but the structural or functional relationship between them is not understood.
KER1: Gsk3b inactivation leads to repression of gbx2 expression High: There is extensive evidence linking inhibition of Gsk3b to activation of canonical Wnt pathway for which Gbx2 is representative marker.
KER2: Repression of gbx2 expression leads to increased foxi1 expression Moderate: Extensive evidence that Gbx2 represses many developmental regulatory genes such as foxi1, but multifunctional nature of Gbx2 is still unknown.
KER3: Increased foxi1 expression leads to increased six1b expression Low: Relationship was confirmed with loss-of-function experiment, but the connection could be secondary to the overall absence of otic placode.
KER4: Increased six1b expression leads to inhibited eya1 expression Low: Mutual regulation and interactions of both entities have not yet been well researched and described. Inconsistencies in zebrafish and mouse models.
KER5: Inhibited eya1 expression leads to increased cell death High: Extensive evidence of relationship in vertebrate models.
KER6: Increased cell death leads to altered inner ear development High: Extensive understanding that inner ear development depends on correct regulation of cell death in precursor cells and tissues.
KER7: Altered inner ear development leads to reduced hearing High: Extensive understanding of defects in the development of inner ear and outcomes suggestive of deafness.
KER8: Reduced hearing leads to increased mortality High: Extensive understanding that defective hearing decreases survival in natural setting.
KER9: Increased mortality leads to decrease of population trajectory High: Extensive understanding that increased mortality on individual level decreases population trajectory.

Empirical support: Currently there is no sufficient evidence to estimate the weight of the evidence of empirical support for KERs in this AOP. Further more specific research on the relationships between the entities involved in the AOP is needed.

Known Modulating Factors

Modulating factors (MFs) may alter the shape of the response-response function that describes the quantitative relationship between two KES, thus having an impact on the progression of the pathway or the severity of the AO.The evidence supporting the influence of various modulating factors is assembled within the individual KERs. More help

Quantitative Understanding

Optional field to provide quantitative weight of evidence descriptors.  More help

Data to support the quantitative understanding of this AOP is currently lacking.

Considerations for Potential Applications of the AOP (optional)

Addressess potential applications of an AOP to support regulatory decision-making.This may include, for example, possible utility for test guideline development or refinement, development of integrated testing and assessment approaches, development of (Q)SARs / or chemical profilers to facilitate the grouping of chemicals for subsequent read-across, screening level hazard assessments or even risk assessment. More help

References

List of the literature that was cited for this AOP. More help

Besson, M. et. al. 2020. „Anthropogenic stressors impact fish sensory development and survival via thyroid disruption“. Nature Communications 2020 11:1 11(1): 1–10.

Bricaud, O., Leslie, A. C., & Gonda, S. (2006). Development/Plasticity/Repair The Transcription Factor six1 Inhibits Neuronal and Promotes Hair Cell Fate in the Developing Zebrafish (Danio rerio) Inner Ear. Journal of Neuroscience, 26(41), 10438–10451. https://doi.org/10.1523/JNEUROSCI.1025-06.2006

Hulander, M., Kiernan, A., Blomqvist, S., Carlsson, P., Samuelsson, E., Johansson, B., Steel, K., & Enerbäck, S. (2003). Lack of pendrin expression leads to deafness and expansion of the endolymphatic compartment in inner ears of Foxi1null mutant mice 2013. Development, 130, 2013–2025. https://doi.org/10.1242/dev.00376

Kasumyan, A. O. 2009. „Acoustic signaling in fish“. Journal of Ichthyology 2009 49:11 49(11): 963–1020.

Kozlowski, D. J., Whitfield, T. T., Hukriede, N. A., Lam, W. K., & Weinberg, E. S. (2005). The zebrafish dog-eared mutation disrupts eya1, a gene required for cell survival and differentiation in the inner ear and lateral line. Developmental Biology, 277(1), 27–41. https://doi.org/10.1016/j.ydbio.2004.08.033

Li, X., Oghi, K. A., Zhang, J., Krones, A., Bush, K. T., Glass, C. K., Nigam, S. K., Aggarwal, A. K., Maas, R., Rose, D. W., & Rosenfeld, M. G. (2003). Eya protein phosphatase activity regulates Six1-Dach-Eya transcriptional effects in mammalian organogenesis. Nature, 426(6964), 247–254. https://doi.org/10.1038/nature02083

Rearick, Daniel C., Jessica Ward, Paul Venturelli and Heiko Schoenfuss. 2018. „Environmental oestrogens cause predation-induced population decline in a freshwater fish“. Royal Society Open Science 5(10).

Sklirou, A. D. et al. (2017) ‘6-bromo-indirubin-3′-oxime (6BIO), a Glycogen synthase kinase-3β inhibitor, activates cytoprotective cellular modules and suppresses cellular senescence-mediated biomolecular damage in human fibroblasts’, Sci Rep, 7, p. 11713. doi: 10.1038/s41598-017-11662-7.

Solomon, K. S., Kudoh, T., Dawid, I. B., & Fritz, A. (2003). Zebrafish foxi1 mediates otic placode formation and jaw development. Development, 130(5), 929–940. https://doi.org/10.1242/dev.00308

Valenti, Fabio et al. 2015. „The Increase in Maternal Expression of axin1 and axin2 Contribute to the Zebrafish Mutant Ichabod Ventralized Phenotype“. Journal of Cellular Biochemistry 116(3): 418–30.

Wang, Z. et al. (2018) ‘The role of gastrulation brain homeobox 2 (gbx2) in the development of the ventral telencephalon in zebrafish embryos’, Differentiation, 99(September 2017), pp. 28–40. doi: 10.1016/j.diff.2017.12.005.

Webb, J. F., & Shirey, J. E. (2003). Postembryonic Development of the Cranial Lateral Line Canals and Neuromasts in Zebrafish. Developmental Dynamics, 228(3), 370–385. https://doi.org/10.1002/dvdy.10385

Whitfield, T. T., Riley, B. B., Chiang, M. Y., & Phillips, B. (2002). Development of the zebrafish inner ear. Developmental Dynamics, 223(4), 427–458. https://doi.org/10.1002/dvdy.10073

Zheng, W., Huang, L., Wei, Z.-B., Silvius, D., Tang, B., & Pin-Xian, X. (2003). The role of Six1 in mammalian auditory system development. Development, 130, 3989–4000. https://doi.org/10.1242/dev.00628