This AOP is licensed under the BY-SA license. This license allows reusers to distribute, remix, adapt, and build upon the material in any medium or format, so long as attribution is given to the creator. The license allows for commercial use. If you remix, adapt, or build upon the material, you must license the modified material under identical terms.

AOP: 443

Title

A descriptive phrase which references both the Molecular Initiating Event and Adverse Outcome.It should take the form “MIE leading to AO”. For example, “Aromatase inhibition leading to reproductive dysfunction” where Aromatase inhibition is the MIE and reproductive dysfunction the AO. In cases where the MIE is unknown or undefined, the earliest known KE in the chain (i.e., furthest upstream) should be used in lieu of the MIE and it should be made clear that the stated event is a KE and not the MIE.  More help

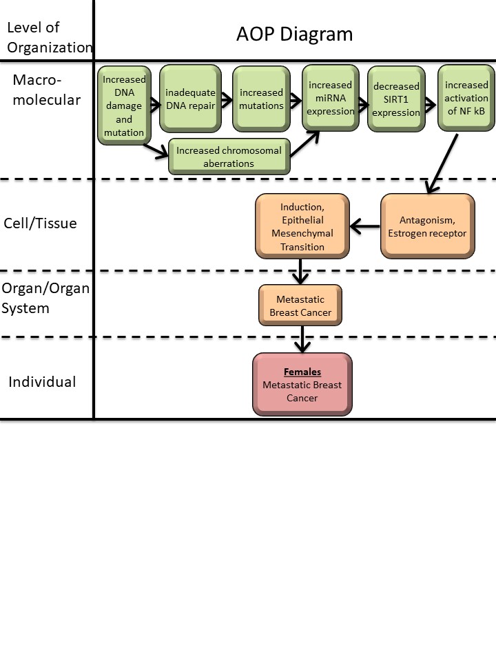
DNA damage and mutations leading to Metastatic Breast Cancer

Short name
A name that succinctly summarises the information from the title. This name should not exceed 90 characters. More help
DNA damage and metastatic breast cancer
The current version of the Developer's Handbook will be automatically populated into the Handbook Version field when a new AOP page is created.Authors have the option to switch to a newer (but not older) Handbook version any time thereafter. More help
Handbook Version v2.0

Graphical Representation

A graphical representation of the AOP.This graphic should list all KEs in sequence, including the MIE (if known) and AO, and the pair-wise relationships (links or KERs) between those KEs. More help
Click to download graphical representation template Explore AOP in a Third Party Tool

Authors

The names and affiliations of the individual(s)/organisation(s) that created/developed the AOP. More help

Dr Usha S Adiga MD PhD, Professor,Department of Biochemistry,Apollo Institute of Medical Sciences &Research,India

Point of Contact

The user responsible for managing the AOP entry in the AOP-KB and controlling write access to the page by defining the contributors as described in the next section.   More help
Agnes Aggy   (email point of contact)

Contributors

Users with write access to the AOP page.  Entries in this field are controlled by the Point of Contact. More help
  • Usha Adiga
  • Agnes Aggy

Coaches

This field is used to identify coaches who supported the development of the AOP.Each coach selected must be a registered author. More help
  • Shihori Tanabe

OECD Information Table

Provides users with information concerning how actively the AOP page is being developed and whether it is part of the OECD Workplan and has been reviewed and/or endorsed. OECD Project: Assigned upon acceptance onto OECD workplan. This project ID is managed and updated (if needed) by the OECD. OECD Status: For AOPs included on the OECD workplan, ‘OECD status’ tracks the level of review/endorsement of the AOP . This designation is managed and updated by the OECD. Journal-format Article: The OECD is developing co-operation with Scientific Journals for the review and publication of AOPs, via the signature of a Memorandum of Understanding. When the scientific review of an AOP is conducted by these Journals, the journal review panel will review the content of the Wiki. In addition, the Journal may ask the AOP authors to develop a separate manuscript (i.e. Journal Format Article) using a format determined by the Journal for Journal publication. In that case, the journal review panel will be required to review both the Wiki content and the Journal Format Article. The Journal will publish the AOP reviewed through the Journal Format Article. OECD iLibrary published version: OECD iLibrary is the online library of the OECD. The version of the AOP that is published there has been endorsed by the OECD. The purpose of publication on iLibrary is to provide a stable version over time, i.e. the version which has been reviewed and revised based on the outcome of the review. AOPs are viewed as living documents and may continue to evolve on the AOP-Wiki after their OECD endorsement and publication.   More help
OECD Project # OECD Status Reviewer's Reports Journal-format Article OECD iLibrary Published Version
1.103 Under Development
This AOP was last modified on October 16, 2025 13:56

Revision dates for related pages

Page Revision Date/Time
Increased, DNA damage and mutation August 13, 2019 05:41
Inadequate DNA repair March 08, 2024 12:15
Increase, Mutations May 15, 2023 08:47
Increased microRNA expression August 27, 2023 09:18
Decreased SIRT1 expression March 24, 2022 13:13
Increased activation, Nuclear factor kappa B (NF-kB) August 27, 2023 03:08
Antagonism, Estrogen receptor September 16, 2017 10:14
Epithelial Mesenchymal Transition April 24, 2024 00:44
metastatic breast cancer May 14, 2024 00:06
Increase Chromosomal Aberrations August 27, 2023 08:25
Increased, DNA damage and mutation leads to Inadequate DNA repair August 27, 2023 08:59
Increased, DNA damage and mutation leads to Increase chromosomal aberrations August 27, 2023 09:11
Inadequate DNA repair leads to Increase, Mutations March 08, 2024 15:00
Increase chromosomal aberrations leads to Increase,miRNA levels August 27, 2023 09:12
Increase, Mutations leads to Increase,miRNA levels August 27, 2023 09:03
Increase,miRNA levels leads to Decrease,SIRT1(sirtuin 1) levels August 27, 2023 09:04
Decrease,SIRT1(sirtuin 1) levels leads to Increased activation, Nuclear factor kappa B (NF-kB) August 27, 2023 09:06
Increased activation, Nuclear factor kappa B (NF-kB) leads to Antagonism, Estrogen receptor August 27, 2023 09:07
Antagonism, Estrogen receptor leads to EMT August 27, 2023 09:08
EMT leads to Metastasis, Breast Cancer September 26, 2023 06:23
Ethyl alcohol March 22, 2022 00:48

Abstract

A concise and informative summation of the AOP under development that can stand-alone from the AOP page. The aim is to capture the highlights of the AOP and its potential scientific and regulatory relevance. More help

This adverse outcome pathway details the effect of alcohol as a stressor in metastatic breast cancer. Aim of this AOP is intended to detail the linkage between alcohol and miRNA- SIRT-1 axis induced metastatic breast cancer which represents a knowledge gap as there are not many references available. Consecutive KEs identified are as follows.

Acetaldehyde, which is a metabolite of alcohol is considered a major mutagen which has been determined to induce genotoxic effects on DNA  resulting in increased DNA damage. Inadequate DNA crosslink repair mechanisms leads to accumulation of damaged DNA resulting in impaired DNA synthesis leading to mutations and increased miRNA expression ; leads to disruption of  SIRT-1 signalling . This step is followed by increased acetylation and activity of  NFkB ;  loss of estrogen receptor functions  ; molecular alterations of epithelial cells ; gain of mesenchymal cell features ; eventuating in increased invasion and migration of breast cancer cells resulting in Metastatic breast cancer .

AOP Development Strategy

Context

Used to provide background information for AOP reviewers and users that is considered helpful in understanding the biology underlying the AOP and the motivation for its development.The background should NOT provide an overview of the AOP, its KEs or KERs, which are captured in more detail below. More help

Alcoholic beverages are classified by the International Agency for Research on Cancer(IARC) as Group 1 carcinogens. Studies have reported alcohol consumption to be a  risk factor for breast cancer in women(Room R et al, 2005). A woman drinking an average of two units of alcohol per day has an 8% higher risk of developing breast cancer than a woman who drinks an average of one unit of alcohol per day[2]. Alcohol is metabolized by alcohol dehydrogenase to acetaldehyde which is a mutagen. Various theories have been proposed which explain the mutagenicity of alcohol. Among them, the most relevant one for carcinoma of the breast has been proposed by Purohita et al, suggesting an alcohol-induced inactivation of the tumor suppressor gene BRCA1 and increased estrogen Responsiveness in breast tissues(Purohit V et al, 2005). Boffetta and Hashibe list plausible mechanisms of breast cancer as a result of the genotoxic effect of acetaldehyde-induced increased estrogen concentration(Boffetta P et al 2006). It has also been found that alcohol stimulates the epithelial-mesenchymal transition (EMT), because of which there is distant metastasis (Forsyth C. B. et al 2010). However, this mechanism needs to be elucidated in detail.

MicroRNAs (miRNAs) are non-coding, single-stranded RNA molecules that regulate target gene expression via post-transcriptional modifications [Mohr A. M& Mott J. L 2015 and Lai E. C. 2002). Several studies indicated the promising role of miRNA in the diagnosis and outcome prediction in several cancers (Mirzaei H et al 2018 and Liu, S. Y et al 2017). miRNA-21 is upregulated and promotes metastasis in several cancers (Kunita, A et al 2018 and Liu Z et al 2015). A Chinese study by Kunita et al proved that plasma levels of miRNA were up-regulated in large B-cell lymphoma patients (Kunita, A et al 2018). A study by Wang et al also proved that plasma levels of miR were upregulated in large B-cell lymphoma patients in China (Chen et al 2014). Although miR-21 was indicated to play a crucial role in the metastasis of lung cancer, ovarian cancer, and head and neck cancer through several signaling pathways, the molecular mechanism of how miR-21 regulates the EMT process in breast cancer is not clear (Liu S. Y et al, Lopez-Santillan et al 2018, Panagal M. et al 2018, Zhou, B.et al 2018, Brabletz T et al and Ye, X. et al 2017).There are a number of miRNAs which regulate SIRT 1 expression. The epithelial-mesenchymal transition (EMT) is a process that which epithelial cells lose their cell polarity and cell adhesion ability, which will lead to cancer metastasis (Vaziri H et al 2001 and Luo, J et al 2001). Epithelial cells exhibit the property of regular cell-cell contacts, adhesion to the surrounding cellular fabric, preventing the detachment of individual cells. Whereas mesenchymal cells do not form intercellular contacts. 

Sirtuins are nicotinamide adenine dinucleotide (NAD+)–dependent deacetylases that function as intracellular regulators of transcriptional activity (Blander G & Guarente L 2004 and Roth M & Chen W 2014). It plays important roles in cell survival, signal transduction, and cell apoptosis by deacetylating key cell signaling molecules and apoptotic related proteins, such as NF-kB, p53, Ku70, and HIFs (Zhao, W et al 2008 and Chen W & Bhatia R 2013). Various studies have inconclusive reports on the role of SIRT1 in cancer, because of its opposite effects as both a tumor activator or suppressor in various human cancers, including breast cancer.  Deng et al found that the expression of SIRT1 was lower in prostate cancer, bladder cancer, ovarian cancer, and glioblastoma when compared with normal tissues (Han, L et al 2013).On the contrary, it was found that, in leukemia and lung cancer, SIRT1 was significantly higher(Riggio M et al 2012 and Lee M S et al 2015).

This can be explained as follows: SIRT1-mediated deacetylation suppresses the functions of several tumor suppressors including p53, p73, and HIC1, it has been suggested that SIRT1 has a promoting function in tumor development and progression [Pinton G et al 2016, Pillai VB  et al 2014, Wan G et al 2017 and Hwang B et al 2014]. In contrast, SIRT1 may have a suppressive activity in tumor cell growth by suppressing NF-κB, a transcription factor playing a central role in the regulation of the innate and adaptive immune responses and carcinogenesis, the dysregulation of which leads to the onset of tumorigenesis and tumor malignancy(Yuan J et al 2009, Wang R H et al 2008, Chen L F et al 2004 and Greten F R & Karin M 2004). Here, we aim to further explore the role of the SIRT1-NF kB signaling pathway in tumorigenesis of the breast as well as its associated mechanisms.

The nuclear factor-κB (NF- κB)/REL family of transcription factors is comprised of a RELA/p65,c-REL, RELB, p105/NF- κB1 and p100/NF- κB2 (Van Laere S J et al 2007). The p105 and p100 proteins can be processed by proteolytic cleavage into p50 and p52, respectively. Activation of the NF-κB signaling pathway leads to the induction of target genes that can inhibit apoptosis, interaction with cell cycle regulation, cell invasion, contribute to tumorigenesis and metastatic invasion (Shostak K & Chariot 2011). Activation NF-κB in breast cancer is loss of Estrogen Receptor (ER) expression and Human Epidermal Growth Factor Receptor 2 (HER-2) overexpressed via epidermal growth factor receptor (EGFR) and Mitogen-Activated Protein Kinase (MAPK) pathway (Ali S & Coombes R C 2002). Indeed, the binding of epidermal growth factor (EGF) to its receptor (EGFR) also ultimately activates NF-κB and most likely contributes to the enhanced activity of this transcription factor in ER-negative breast cancer cells (Kalkhoven E et al 1996).

Loss of ER function has been associated with constitutive NFkB activity and hyperactive MAPK, because of constitutive secretion of cytokine and growth factors, which ultimately culminates in aggressive, metastatic, hormone-resistant cancers (Merkhofer E C et al 2010). Activation of the progesterone receptor can lead to inhibition of NF-κB driven gene expression (Sethi G et al 2008) reducing its DNA binding and transcriptional activity. HER-2 activates NF-κB through the canonical pathway which surprisingly, involves IKKα (Ito, T et al 2010). Activation of NF-κB promotes the survival of tumor cells. Several gene products that negatively regulate apoptosis in tumor cells are controlled by NF-κB activation (Lee J et al 2010). Estrogen plays an important role in breast cancer initiation and progression. Breast cancer over time acquires different mutations and the proportion of estrogen receptor-negative cells in tumors increases. This transformation confers aggressive biological characteristics to breast cancer such as rapid growth, poor differentiation, and poor response to hormone therapy. NF-κB pathway plays important role in this pathway (Lee J et al 2010).

Expression of SIRT1 is controlled at multiple levels by transcriptional, post-transcriptional, and post-translational mechanisms under physiological and pathological conditions. Emerging evidence indicates that miRs are important regulators of SIRT1 expression (Lovis P et al 2008, Ortega F J et al 2010, Zovoilis A et al 2011, Yamakuchi M et al 2008 and Mullany L E et al 2017). Studies have shown that miR-34a directly binds to the 3′ untranslated region (UTR) of SIRT1 mRNA and reduces its expression (Ortega F J et al 2010).

Study findings support the hypothesis that alcohol consumption is able to influence miRNA expression. Considerable evidence from rodent and human studies demonstrates that disruption of the hepatic SIRT1 signaling by ethanol plays a central role in the development of AFLD (Yin H et al 2014, Li M et al 2014).Ethanol down-regulates SIRT1 in hepatic cells and in the animal livers. The ethanol-mediated disruption of SIRT1 signaling leads to excess fat accumulation and inflammatory responses in the liver of animals and humans. Treatment with resveratrol, a known SIRT1 agonist, can alleviate liver steatosis . Accumulating evidence demonstrates that ethanol-mediated SIRT1 inhibition leads to the development of AFLD largely through disruption of a signaling network mediated by various transcriptional regulators and co-regulators, including nuclear transcription factor-κB (NF-κB)(Yin H et al 2014, Li M et al 2014).

Strategy

Provides a description of the approaches to the identification, screening and quality assessment of the data relevant to identification of the key events and key event relationships included in the AOP or AOP network.This information is important as a basis to support the objective/envisaged application of the AOP by the regulatory community and to facilitate the reuse of its components.  Suggested content includes a rationale for and description of the scope and focus of the data search and identification strategy/ies including the nature of preliminary scoping and/or expert input, the overall literature screening strategy and more focused literature surveys to identify additional information (including e.g., key search terms, databases and time period searched, any tools used). More help

In the context of the OECD (Organization for Economic Co-operation and Development) Adverse Outcome Pathway (AOP) Handbook, Key Events (KEs) are critical steps that occur in a sequence leading from a molecular initiating event (MIE) to an adverse outcome. Essentiality of KEs refers to demonstrating that a particular key event is necessary for the overall progression of the pathway and the eventual manifestation of the adverse outcome. Here's how we can support for the essentiality of the KEs in accordance with the OECD AOP Handbook:

1.Identify the Key Events (KEs): Clearly state the key events in the sequence that leads from the initial molecular event to the adverse outcome. These key events should reflect the critical steps that are believed to be involved in the pathway.

2.Biological Plausibility: Explain the biological rationale and scientific evidence supporting each key event. This should include mechanistic understanding of how each key event contributes to the overall pathway. Provide information on relevant biological processes, molecular interactions, and any existing knowledge in the literature that supports the occurrence of these events.

3. Empirical Evidence: Describe any experimental data or studies that directly demonstrate the occurrence of each key event. This can include in vitro studies, animal models, human data, or any other relevant research that provides evidence for the occurrence of these events in response to the molecular initiating event.

4. Temporal Relationship: Discuss the temporal relationship between each key event and its position in the pathway. Explain how the occurrence of one key event leads to the initiation or occurrence of the subsequent key event. This demonstrates the sequential progression of events leading to the adverse outcome.

5. Dose-Response Relationship: If available, provide information on the dose-response relationship between the molecular initiating event and the subsequent key events. This can strengthen the argument for the essentiality of each key event by showing that changes in the dose of the initiating event correspond to changes in the occurrence of the key events.

6. Concordance in Different Systems: If possible, highlight how the key events have been observed across different biological systems, species, or experimental conditions. Consistency in the occurrence of key events in diverse settings reinforces their essentiality in the pathway.

7. Counter Evidence or Uncertainties: Acknowledge any counter evidence or uncertainties related to the essentiality of the key events. Address any conflicting data or alternative explanations that have been proposed in the literature.

8. Overall AOP Plausibility: Summarize the overall plausibility of the AOP, emphasizing the role of each key event in the pathway. Explain how the sequence of events is coherent, biologically reasonable, and well-supported by available evidence.By providing a comprehensive overview of the biological rationale, empirical evidence, and logical progression of key events in the AOP, we have effectively support the essentiality of these events in accordance with the OECD AOP Handbook.

Summary of the AOP

This section is for information that describes the overall AOP.The information described in section 1 is entered on the upper portion of an AOP page within the AOP-Wiki. This is where some background information may be provided, the structure of the AOP is described, and the KEs and KERs are listed. More help

Events:

Molecular Initiating Events (MIE)
An MIE is a specialised KE that represents the beginning (point of interaction between a prototypical stressor and the biological system) of an AOP. More help
Key Events (KE)
A measurable event within a specific biological level of organisation. More help
Adverse Outcomes (AO)
An AO is a specialized KE that represents the end (an adverse outcome of regulatory significance) of an AOP. More help
Type Event ID Title Short name
MIE 1669 Increased, DNA damage and mutation Increased, DNA damage and mutation
KE 155 Inadequate DNA repair Inadequate DNA repair
KE 185 Increase, Mutations Increase, Mutations
KE 1554 Increase Chromosomal Aberrations Increase chromosomal aberrations
KE 1980 Increased microRNA expression Increase,miRNA levels
KE 1981 Decreased SIRT1 expression Decrease,SIRT1(sirtuin 1) levels
KE 1172 Increased activation, Nuclear factor kappa B (NF-kB) Increased activation, Nuclear factor kappa B (NF-kB)
KE 112 Antagonism, Estrogen receptor Antagonism, Estrogen receptor
KE 1457 Epithelial Mesenchymal Transition EMT
AO 1982 metastatic breast cancer Metastasis, Breast Cancer

Relationships Between Two Key Events (Including MIEs and AOs)

This table summarizes all of the KERs of the AOP and is populated in the AOP-Wiki as KERs are added to the AOP.Each table entry acts as a link to the individual KER description page. More help

Network View

This network graphic is automatically generated based on the information provided in the MIE(s), KEs, AO(s), KERs and Weight of Evidence (WoE) summary tables. The width of the edges representing the KERs is determined by its WoE confidence level, with thicker lines representing higher degrees of confidence. This network view also shows which KEs are shared with other AOPs. More help

Prototypical Stressors

A structured data field that can be used to identify one or more “prototypical” stressors that act through this AOP. Prototypical stressors are stressors for which responses at multiple key events have been well documented. More help

Life Stage Applicability

The life stage for which the AOP is known to be applicable. More help
Life stage Evidence
Adult, reproductively mature Moderate

Taxonomic Applicability

Latin or common names of a species or broader taxonomic grouping (e.g., class, order, family) can be selected.In many cases, individual species identified in these structured fields will be those for which the strongest evidence used in constructing the AOP was available. More help
Term Scientific Term Evidence Link
human and other cells in culture human and other cells in culture High NCBI
human Homo sapiens Moderate NCBI
mice Mus sp. Moderate NCBI
rat Rattus norvegicus Moderate NCBI
canine heartworm nematode Dirofilaria immitis Moderate NCBI
yeast Saccharomyces cerevisiae Moderate NCBI

Sex Applicability

The sex for which the AOP is known to be applicable. More help
Sex Evidence
Female High

Overall Assessment of the AOP

Addressess the relevant biological domain of applicability (i.e., in terms of taxa, sex, life stage, etc.) and Weight of Evidence (WoE) for the overall AOP as a basis to consider appropriate regulatory application (e.g., priority setting, testing strategies or risk assessment). More help

Increased DNA damage and mutations [Evidence: high]DNA damage refers to any modification in the physical and/or chemical structure of DNA resulting in an altered DNA molecule that is different from the original DNA molecule with regard to its physical, chemical, and/or structural properties".External factors to the cell such as environmental or potentially aggressive factors produced by the normal cell metabolism can damage the DNA. The effects caused by the action of endogenous factors may be more serious and/or more extensive than the effect of most of the exogenous DNA damaging factors. Evidence suggested that prolonged alcohol intake is positively associated with an increased risk of cancer.  It can cause changes in the sequence of genomic DNA, which may act as a tumor promoter as well. Alcohol consumption can result in the generation of DNA-damaging molecules such as reactive oxygen species (ROS), lipid peroxidation products, and acetaldehyde. Strand breaks and oxidative base damage in DNA can be produced by hydroxyl radicals which are both mutagenic and cytotoxic. Alcohol is a known inducer of microsomal oxidizing system, which includes a specific ethanol-inducible form of cytochrome P450, referred to as CYP2EL (Lieber C 1992). This effect on the enzyme system has been associated with liver pathology induced by alcohol (Morimoto M et al 1993, French S et al 1993, Nanji A et al 1994, Albano E et al 1996). Again the damaging effects of high levels of CYP2E1 may be mediated by the generation of ROS (Cederbaum 1989, Reinke L et al 1990, Ishii H et al 1989). ROS that is highly reactive, include the oxygen radicals superoxide anion and hydroxyl radicals and can react with lipids, proteins, and DNA and thereby damage them (Knecht K et al 1990).  It has been confirmed in vivo experiments that hydroxyethyl radical formation takes place after ethanol exposure (Albano E et al 1996, Moore D et al 1995, Clot, P et al 1996, Thurman R 1973). Chronic exposure to ethanol also results in increased production of H202, (Kukieka E et al 1992, Kukielka, E., & Cederbaum, A. I. 1994) which can react with metal ions (such as iron in the Fenton reaction); thus resulting in the production of the highly reactive hydroxyl radicals. DNA is very sensitive to the attack by the hydroxyl radical. A sensitive assay for hydroxyl radical formation from CYP2E1 uses DNA damage (strand breakage) as an endpoint (Breen AP, Murphy JA 1995). Apart from this, more than twenty different types of DNA base damage with diverse biological properties are produced by hydroxyl radical (Moriya M 1993).8-hydroxy-2'-deoxyguanosine, is one such DNA lesion brought about by oxidative stress.  This is mutagenic, due to the tendency of DNA polymerases to misincorporate deoxyadenosine residues opposite this oxidized base (Song B 1996).

Inadequate DNA cross-link repair mechanisms [Evidence:high]:

As a result of DNA damage, DNA repair activities change. A variety of genotoxic agents, such as N-nitrosodimethylamine, aflatoxin B1, and 2-acetylaminofluorene induce the protein, O6-Alkylguanine-DNA alkyltransferase (ATase), are responsible for the repair of DNA alkylation damage in rats (O’Connor, 1989; Chinnasamy et al.,1996). Grombacher and Kaina (1996) reported an increased human ATase mRNA expression by alkylating agents like N-methyl-N′-nitro-N-nitrosoguanidine and methyl methanesulphonate and by ionizing radiation via the induction of the ATase promoter. ATase mRNA expression was increased in response to treatment with 2-acetylaminofluorene in rat liver (Potter et al., 1991; Chinnasamy et al., 1996). In another study, it was demonstrated that ATase gene induction is p53 gene-dependent: ATase activity was induced in mouse tissues following γ-irradiation in p53 wild-type mice, but not in p53 null animals (Rafferty et al., 1996). Alkylating agents and X-rays also induce DNA glycosylase, alkylpurine-DNA-N-glycosylase (APNG)  (Lefebvre et al., 1993; Mitra and Kaina, 1993).

Increased mutations [Evidence: moderate]Inadequate repair causes damaged DNA to be retained and used as a template during DNA replication. Incorrect nucleotides may be inserted during the replication of damaged DNA, and these nucleotides become 'fixed' in the cell after replication. The mutation propagates to more cells as a result of further replication. Non-homologous end joining (NHEJ) is one of the repair methods employed in human somatic cells to repair DNA double-strand breaks (DSBs). (Petrini et al., 1997; Mao et al., 2008). However, this mechanism is prone to errors and may result in mutations during the DNA repair process. (Little, 2000). As it does not use a homologous template to repair the DSB, NHEJ is considered error-prone. Many proteins work together in the NHEJ pathway to bridge the DSB gap by overlapping single-strand termini that are typically less than 10 nucleotides long. (Anderson, 1993; Getts & Stamato, 1994; Rathmell & Chu, 1994). Errors are introduced during this process, which can result in mutations like insertions, deletions, inversions, or translocations.

Increased micro RNA expression [Evidence: moderate]DNA damage-responsive transcription factors, such as NF-kB, E2F, and Myc, are also involved in miRNA transcription regulation. The p53 protein also functions as a transcriptional repressor by binding to miRNA promoters and preventing the recruitment of transcriptional activators. For example, p53 prevents the TATA-binding protein from binding to the TAATA site in the promoter of the miR-17-92 cluster gene, suppressing transcription. Under hypoxic conditions, the miR-17-92 cluster is suppressed by a p53-dependent mechanism, making cells more susceptible to hypoxia-induced death (Yan et al.,2009).

Decreased SIRT1 expression [Evidence: moderate]There are several signaling pathways that establish the role of increased miRNA expression in downregulating the SIRT 1 gene few of which are listed as follows; Butyrate has been demonstrated to cause apoptosis and reduce carcinogenesis in a variety of cancers (Tailor et al.,2014; Rahmani et al.,2002). Although butyrate has been shown to suppress SIRT1 gene expression in various cancers, this has yet to be proven in hepatocellular carcinoma (HCC) (Iglesias et al., 2007). In HCC, miR-22 was found to be downregulated, and its low levels aided carcinogenesis (Zhang et al.,2010). The Huh7 cells' in vitro proliferation was decreased by miR-22 expression, which activated apoptosis. In Huh7 cells, on the other hand, SIRT1 expression was high, which enhanced the expression of antioxidants such as superoxide dismutase (SOD), allowing cell growth to continue (Chen et al.,2012). Butyrate upregulated miR-22 in Huh7 cells, which binds directly to the 3′UTR region of SIRT1 and suppresses its expression.Notch3–SIRT1–LSD1–SOX2 Signaling Pathway in metastasis (Wang et al.,2016; Wu et al .,2017).MiR-486 inhibits HCC invasion and tumorigenicity by directly targeting and suppressing SIRT1 expression. This reduced the tumorigenic and chemo-resistant features of LCSCs and inhibited HCC invasion and tumorigenicity (Yan et al.,2019).

Increased activity of NF kB [Evidence: moderate]SIRT1 deacetylates  NFkB. In the context of NFkB, all of the evidence so far points to its signaling being inhibited after SIRT1 deacetylation (Morris, 2012). According to Yeung et al, SIRT1 can directly interact with and deacetylate the RelA/p65 component of the NF-B complex (Yeung et al.,2004). NF-B can be activated by cytokines (TNF-, IL-1), growth factors (EGF), bacterial and viral products (lipopolysaccharide (LPS), dsRNA), UV and ionizing radiation, reactive oxygen species (ROS), DNA damage, and oncogenic stress from inside the cells. Almost all stimuli eventually activate a large cytoplasmic protein complex called the inhibitor of B (IB) kinase (IKK) complex via a so-called "canonical pathway." The exact composition of this complex is unknown, however, it has three fundamental components: IKK1/IKK, IKK2/IKK, and NEMO/IKK. IB is phosphorylated by the activated IKK complex, which marks it for destruction by the -transducin repeat-containing protein (-TrCP)-dependent E3 ubiquitin ligase-mediated proteasomal degradation pathway (Liu et al., 2012;Li et al., 2002). As a result, unbound NF-B dimers can go from the cytoplasm to the nucleus, bind to DNA, and control gene transcription.

Antagonism of estrogen receptor [Evidence: moderate]Activation NF-κB in breast cancer leads to loss of Estrogen Receptor (ER) expression and Human Epidermal Growth Factor Receptor 2 (HER-2) overexpressed via epidermal growth factor receptor (EGFR) and Mitogen-Activated Protein Kinase (MAPK) pathway (Laere et al.,2007). Indeed, the binding of epidermal growth factor (EGF) to its receptor (EGFR) activates NF-B, which most likely contributes to this transcription factor's increased activity in ER-negative breast cancer cells (Shostak et al.,2011). Because of the constitutive production of cytokines and growth factors, loss of ER function has been linked to constitutive NF-kB activity and hyperactive MAPK, resulting in aggressive, metastatic, hormone-resistant malignancies (Ali et al., 2002). Activation of the progesterone receptor can reduce DNA binding and transcriptional activity by inhibiting NF-B-driven gene expression (Kalkhoven et al., 1996). HER-2 stimulates NF-B via the conventional route, which includes IKK (Merkhofer et al., 2010).

Epithelial-mesenchymal transition cell [Evidence: high]Estrogen/ERa signaling maintains an epithelial phenotype and suppresses EMT.ERa signaling promotes proliferation and epithelial differentiation and opposes EMT. Various studies support this finding (Eeckhoute et al.,2007, Kouros-Mehr et al.,2008, Nakshatri et al., 2009, Taylor et al.,2010). ER-a negative was related to activation of genes implicated in Wnt, Sonic Hedgehog, and TGF-b signaling, indicating epithelial-mesenchymal transition (EMT)(Wik et al.,2013).

Metastatic breast cancer [Evidence: high]The “epithelial-mesenchymal transition” (EMT), a key developmental regulatory program, has been reported to play critical and intricate roles in promoting tumor invasion and metastasis in epithelium-derived carcinomas in recent years. Some of the cells undergoing EMT have the characteristics of cancer stem cells (CSCs), which are linked to cancer malignancy (Shibue & Weinberg, 2017; Shihori Tanabe, 2015a, 2015b; Tanabe, Aoyagi, Yokozaki, & Sasaki, 2015). Cancer metastasis and cancer therapeutic resistance are linked to the EMT phenomenon (Smith & Bhowmick, 2016; Tanabe, 2013). EMT causes the cell to escape from the basement membrane and metastasize by increasing the production of enzymes that break down extracellular matrix components and decreasing adherence to the basement membrane (Smith & Bhowmick, 2016). 

Overall Assessment:

overall assessment of the AOP was based on the biological domain of the applicability, the essentiality of all KEs, Biological plausibility of each KER, Empirical support for each KER, and Quantitative weight of evidence considerations optional.

MIE 1669

KE 155

KE 185

KE1980

KE1981

KE 1172

KE 112

KE1457

AO1982

Sex/Life stage /Taxa

Female/Reproductive/Human,human cell line,mice,rat

Female/Reproductive/Rat/rat cel lines/mouse

Female/Reproductive/Mice,yeast,hman cel line

Female/Reproductive/canine,mouse,human cell line

Female/Reproductive/human,human cell ine

Female/Reproductive/human,human cell ine,mice

Female/Reproductive/human,human cell ine,mice

Female/Reproductive/hman,hman cell line

Female/Reproductive/hman,hman cell line,mice

Essentiality of KEs

Direct Evidence

Direct Evidence

Direct Evidence

Direct Evidence

Direct Evidence

Direct Evidence

Direct Evidence

Direct Evidence

Direct Evidence

Empirical Support of KER

High for MIE1669 to KE155

High for KE 155 to KE 185

Moderate for KE 185 to KE1980

Moderate for KE1980 to KE1981

Moderate for KE1981 to KE 1172

Moderate for KE 1172 to KE 112

High for KE 112 to KE1457

High for KE 1457 to AO 1982

-

Biological plausibiity of KER

High for MIE1669 to KE155

High for KE 155 to KE 185

Moderate for KE 185 to KE1980

Moderate for KE1980 to KE1981

Moderate for KE1981 to KE 1172

Moderate for KE 1172 to KE 112

Moderate for KE 112 to KE1457

High for KE 1457 to AO 1982

-

Quantitative assessment

PCR-RFLP

OHdG – ELISA &RT- PCR, Western Blot

MAPK assay, Immunoprecipitation,

Western immunoblotting

  1.  

Quantification of ATase activity – BSA method

APNG assay,

OXOG glycosylase activity assay,

Western immunoblotting,

Immunohistochemical detection of ATase.

Acetaldehyde assay,

Extract preparation and Western blotting,

N2- Ethyl dGuo quantitation

Western blotting,clonal survival assay,FACs

qRT-PCR,Western blotting,Luciferase reporter assay

Micro-array

qRT-PCR,immunohistochemistry

qRT-PCR, immunohistochemistry ()

IHC,micro array,qPCR, SNP array

qRT-PCR,,Luciferase reporter assay ,immunoblotting,immunoprecipitation,cell invasion assay,cell migration assay,

References

Chen CH et al 2011,

Panida Navasumrit et al, 2001),Kotova N et al, 2013,Garaycoechea JI et al, 2012

Abraham J et al 2011,Garaycoechea JI et al, 2018,Voordeckers K et al, 2020

van Jaarsveld MT et al 2014,

Abdelfattah, N et al, 2018,Liu Z et al, 2017,Zhang X et al,2011 Wan G et al, 2013,Bulkowska M et al, 2017

Shen ZL et al 2016,Guo S et al 2020,Bae HJ et al 2014,Zhou J et al 2017,Fu H et al 2018,,Lian B et al 2018,Guan Y et al 2017,Yang X et al 2014,Jiang G et al 2016,Luo J et al 2017,Tian Z et al 2016,Yan X et al 2019,Zhang S et al 2016

McGlynn LM et al 2014,Paul T. Pfluger et al 2008,Yeung F et al 2004

Sampepajung E et al 2021, Van Laere SJ et al 2007,

Singh S  et al 2007,Holloway JN  et al 2004,Biswas DK  et al 2000, Song RX et al 2005,Scherbakov AM et al 2009,Allred DC and Mohsin SK 2000

Biswas DK et al 2001

Wik E et al 2013,,Bouris P et al 2015, Liu Y et al 2015,Al Saleh S et al 2011,Zeng Q et al 2014,Ye Y et al 2010,

Lin, HY et al 2018

Liang et al., 2013;Liu et al., 2016;Zhang et al.,2015; Chen et al., 2015;Yue et al.,2019;Wang et al.,  2018;Yu et al.,2017

Domain of Applicability

Addressess the relevant biological domain(s) of applicability in terms of sex, life-stage, taxa, and other aspects of biological context. More help

Sex:The AOP is appicable to women.However study suggests that the relative risk of breast cancer in men is comparable to that in women for alcohol intakes below 60 g per day. It continues to increase at high consumption levels not usually studied in women (Guénel P et al 2004). 

Life stage:There are no research articles which highlight the role alcohol in a particular life stage.In addition, age-related differences in response to alcohol exposure are neither uniform nor linear. The data available is insufficient which direct the construction of a catalog of “appropriate” tests or to define all the factors which influence nonlinear effects (Squeglia LM  et al 2014).

Taxonomic:The evidences for the key events of this AOP are available in various species ike rat,mice and humans.

Essentiality of the Key Events

The essentiality of KEs can only be assessed relative to the impact of manipulation of a given KE (e.g., experimentally blocking or exacerbating the event) on the downstream sequence of KEs defined for the AOP. Consequently, evidence supporting essentiality is assembled on the AOP page, rather than on the independent KE pages that are meant to stand-alone as modular units without reference to other KEs in the sequence. The nature of experimental evidence that is relevant to assessing essentiality relates to the impact on downstream KEs and the AO if upstream KEs are prevented or modified. This includes: Direct evidence: directly measured experimental support that blocking or preventing a KE prevents or impacts downstream KEs in the pathway in the expected fashion. Indirect evidence: evidence that modulation or attenuation in the magnitude of impact on a specific KE (increased effect or decreased effect) is associated with corresponding changes (increases or decreases) in the magnitude or frequency of one or more downstream KEs. More help

Direct evidence is available for all the suggested key events. However the strength of weight of evidence varies from moderate to high. however, some inconsistencies are also available. majority of the experimental evidence is available in rats, mice, canine and human cell lines. only a few studies are available on human subjects.

  • Human normal hepatocytes (HL-7702) were subjected to escalating doses of N,N-dimethylformamide for 24 hours (C. Wang et al., 2016). At all concentrations, a concentration-dependent increase in ROS was detected; the rise was statistically significant when compared to control (6.4, 16, 40, 100 mM). Until the highest two concentrations (40 and 100 mM), no significant rise in 8-oxodG was seen, indicating inadequate repair at these dosages. Excision repair genes (XRCC2 and XRCC3) were considerably up-regulated at 6.4 and 16 mM, well below the doses that significantly produced 8-oxodG, indicating that adequate DNA repair was possible at these low concentrations. These findings show that repair is competent at low concentrations (removing 8-oxodG quickly), but that repair is swamped (i.e., insufficient) at larger doses, where 8-oxodG greatly increases. AS52 Chinese hamster ovary cells (wild type and OGG1-overexpressing) were exposed to varying doses of ultraviolet A (UVA) radiation (Dahle et al., 2008). Formamidopyrimidine glycosylase (Fpg)-sensitive sites were quantified using alkaline elution after increasing repair times (0, 1, 2, 3, 4 h) following 100 kJ/m2 UVA irradiation. OGG1-overexpressing AS52 cells (OGG1+): Fpg-sensitive sites reduced to 71% within half an hour and down to background levels at 4h.Wild type AS52 cells: at 4h, 70% of the Fpg-sensitive sites remained, indicating accumulation of oxidative lesions. Mutations in the Gpt gene was quantified in both wild type and OGG1+ cells by sequencing after 13-15 days following 400 kJ/mUVA irradiation.G:C→T:A mutations in UVA-irradiated OGG1+ cells were completely eliminated (thus, repair was sufficient when repair overexpressed).G:C→T:A mutation frequency in wild type cells increased from 1.8 mutants/million cells to 3.8 mutants/million cells following irradiation – indicating incorrect repair or lack of repair of accumulated 8-oxo-dG.
  • There is evidence from knock-out/knock-down studies indicating there is a strong link between DNA repair adequacy and the frequency of mutations. Defects in proteins involved in DNA repair resulted in altered mutation frequencies in all of the instances studied when compared to wild-type cases. In cell lines deficient in LIG4 (Smith et al., 2003) and Ku80 (Feldmann et al., 2000), there were significant decline in the frequency and accuracy of DNA repair; rescue experiments performed with these two cell lines further confirmed that inadequate DNA repair was the cause of the observed decreases in repair frequency and accuracy (Feldmann et al., 2000; Smith et al., 2003). There was more spontaneous DNA damage in Nibrin-deficient mouse cells than in wild-type controls, implying insufficient DNA repair. In vivo mutation frequencies were also observed to be higher in Nibrin-deficient mice than in wild-type mice using the corresponding Nibrin-deficient and wild-type mice (Wessendorf et al., 2014). Furthermore, depending on the XPC status of cancer patients, mutation densities in certain genomic areas were influenced differentially. In XPC-wild-type patients, mutation frequencies were higher at DHS promoters and 100 bp upstream of TSS than in cancer patients missing functional XPC (Perera et al., 2016). Finally,it was found that radiation exposure caused four times more mutations in WKT1 cells with lower repair capacity than in TK6 cells with normal repair capacity in a research (Amundson and Chen, 1996). 
  • There are findings that strongly link the different elements of DNA damage and repair events to the expression of miRNA. Zhang and coworkers examined genome-wide mature miRNA expression in Atm+/+ and Atm-/- littermate mouse embryonic fibroblasts to see how miRNAs are regulated in the DNA damage response (MEFs)(Zhang et al.,2011). MEFs were given neocarzinostatin (NCS), a radiomimetic medication that causes DSBs (Ziv et al., 2006). Mouse miRNA microarray analysis was used to determine miRNA expression profile in each sample, which was done at several time points (0–24 hr). As many as 71 distinct miRNAs were found to be considerably (2-fold) upregulated in the NCS-treated Atm+/+ MEFs, but not in the corresponding Atm-/- MEFs, implying that DNA damage stress causes broad-spectrum changes in miRNA expression. According to Wan et al., regulatory RNA-binding proteins in the Drosha and Dicer complexes, such as DDX5 and KSRP, drive posttranscriptional processing of primary and precursor miRNAs after DNA damage. The findings show that nuclear export of pre-miRNAs is increased in an ATM-dependent manner after DNA damage. The ATM-activated AKT kinase phosphorylates Nup153, a main component of the nucleopore, resulting in enhanced interaction between Nup153 and Exportin-5 (XPO5) and increased nuclear export of pre-miRNAs. These findings demonstrate that DNA damage signalling is important for miRNA transport and maturation. In agreement with previous reports showing that ATM-activated p53 and KSRP promote miRNA expression (Suzuki et al., 2009; Zhang et al., 2011), the study found 61 p53-dependent miRNAs and 29 KSRP-dependent miRNAs among the ATM-induced miRNAs.
  • In Jiang et al's study, the cellular function and molecular mechanism of miR2045p in hepatocellular cancer were investigated (HCC)(Jiang et al.,2016). Shen et al showed that downregulation of miR-199b is associated with distant metastasis in colorectal cancer via activation of SIRT1 and inhibition of CREB/KISS1 signalling(Shen et al., 2016). A study by Tian et al found that MicroRNA-133b targets Sirt1 and suppresses hepatocellular carcinoma cell progression(Tian et al., 2016). In liver cancer, Yan et al discovered that MicroRNA 486 5p acts as a tumour suppressor of proliferation and cancer stem-like cell characteristics by targeting Sirt1(Yan et al.,2019). Zhang et al reported that MicroRNA-22 functions as a tumor suppressor by targeting SIRT1 in renal cell carcinoma (Zhang et al., 2016). 
  • According to Lu et al, SIRT1 inhibited the growth of gastric cancer through inhibiting the activation of STAT3 and NF-B (Lu et al.,2014). The goal was to look at SIRT1's regulatory effects on gastric cancer (GC) cells (AGS and MKN-45) as well as the links between SIRT1 and STAT3 and NF-B activation in GC cells. The SIRT1 activator (resveratrol RSV) was discovered to contribute to the repression of viability and increase of senescence, which was reversed by SIRT1 inhibitor (nicotinamide NA) and SIRT1 depletion using the CCK-8 and SA-β-gal assays, respectively. SIRT1 activation (RSV supplement) reduced not only STAT3 activation, including STAT3 mRNA level, c-myc mRNA level, phosphorylated STAT3 (pSTAT3) proteins, and acetylizad STAT3 (acSTAT3) proteins, but also pNF-B p65 and acNF-B p65 suppression. The effects of RSV were reversed by NA. Furthermore, when STAT3 or NF-B were knocked down, neither RSV nor NA could affect cellular survival or senescence in MKN-45 cells. Overall, the outcomes of the study revealed that SIRT1 activation could cause GC in vitro to lose viability and senescence. Furthermore, our findings demonstrated that SIRT1 inhibited proliferation in GC cells and was related to deacetylation-mediated suppression of STAT3 and NF-B protein activation. The levels of SIRT1 protein expression in non-small-cell lung cancer (NSCLC) cell lines were examined in a study by Yeung et al.,2004. In comparison to immortalised epithelial human lung NL-20 cells, NSCLC cells exhibit significant quantities of SIRT1 protein, as reported by other researchers (Luo et al, 2001; Vaziri et al, 2001). Pharmacological modulators of Sirtuin activity were employed to see if NF-kB transcription was regulated by Sirtuins (Landry et al, 2000; Bedalov et al, 2001; Howitz et al, 2003). Transient luciferase reporter experiments revealed that cells pretreated with resveratrol had very minimal NF-kB transcription following the presence of TNFa. TNFa-induced NF-kB activity was boosted when cells were pretreated with the Sirtuin inhibitors nicotinamide or splitomicin. NF-kB transcription was also potentiated in cells treated with trichostatin A (TSA), an HDAC class I and class II inhibitor, as expected.
  • In specific subclasses of human breast cancer cells and tumour tissue specimens, an enhanced level of activated NF-kB is found, primarily in erbB2-overexpressing ER-negative breast cancer (Biswas et al 2000;2003). Singh et al explored a variety of methods to inhibit NF-kB activation in ER-negative breast cancer cells and looked at the effects on cell proliferation, apoptosis, and tumour growth in xenografts(Singh et al.,2007). In a prospective cohort study, Sampepajung et al used immunohistochemistry (IHC) to examine NF-B expression and intrinsic subtypes of breast cancer tissue and found a significant correlation between negative ER and overexpression of NF-B (p 0.05), with overexpression of NF-B being higher in negative ER (77.3 percent) compared to positive ER (47.4 percent )( Sampepajung et al., 2021). Laere et al suggested that activation of NF-kB in inflammatory breast cancer (IBC) is associated with loss of estrogen receptor (ER) expression, indicating potential crosstalk between NF-kB and ER(Laere et al.,2007). Differential Sensitivity of ER α and ERβ Cells to the NF-kB Inhibitor Go6976 was tested. A differential sensitivity to Go6976 by ER α and ERβ breast cancer cells was observed (Holloway et al.,2004). The ER α cells were more sensitive and less viable after treatment with this NF-kB inhibitor. The IC50 (50% killing) by Go6976 was 1 mM for Era of MDA-MB435 and MDA-MB231 breast cancer cells, whereas it was greater than 10 mM for ERa of MCF-7 and T47D or the normal mammary epithelial H16N  cells. At 10 mM Go6976, about 80% of the ERa cells were killed, whereas only 15–30% of ERa and normal H16N cells were sensitive to this compound. The relative resistance of the H16N normal human mammary cells indicates a possible high therapeutic index of Go6976 against ERa cancer cells.
  • Endogenous ER silencing causes EMT in ER-positive breast cancer cells. ER-positive MCF-7 cells were infected with ER shRNA lentiviral particles and stable clones were selected with puromycin (optimal dose of 0.8 g/mL) to knock down ER gene expression (Zheng et al.,2014). When the number of cell passages was increased following infection, the expression of ER was gradually knocked down. Saleh et al. hypothesise that loss of oestrogen receptor function, which causes endocrine resistance in breast cancer, also causes trans-differentiation from an epithelial to a mesenchymal phenotype, which causes enhanced aggressiveness and metastatic tendency(Saleh et al., 2011). 
  •  EMT is the most crucial step in initiating metastasis, including metastasis to lymph nodes, because tumour cell movement is a pre-requisite for the metastatic process (Da et al., 2017). Multiple signalling pathways cause cancer cells to lose their cell-to-cell connections and cellular polarity during EMT, increasing their motility and invasive ness (Huang et al., 2017). MMPs cause E-cadherin to be cleaved, which increases tumour cell motility and invasion (Pradella et al., 2017). Chen et al investigated the potential function of MDM2 in ovarian cancer SKOV3 cells' EMT and metastasis(Chen et al.,2015). TGFbeta and Twist induce EMT by upregulating the expression of EMT markers such Snail, Vimentin, N-cadherin, and ABC transporters like ABCA3, ABCC1, ABCC3, and ABCC10 (Saxena et al., 2011).In the treatment with about 0.3, 3, 30 mM of doxorubicin, human mammary epithelial cells (HMLE) stably expressing Twist, FOXC2 or Snail demonstrate increased cell viability compared to control HMLE, dose-dependently (Saxena et al., 2011). 

Evidence Assessment

Addressess the biological plausibility, empirical support, and quantitative understanding from each KER in an AOP. More help

Increased, DNA damage and mutation leads to Inadequate DNA repair

DNA base excision repair (BER) and, to a lesser extent, nucleotide excision repair (NER)  are used to repair oxidative DNA damage. Previous research has found thresholded dose-response curves in oxidative DNA damage and attributed these findings to a lack of repair capability at the curve's inflection point (Gagne et al., 2012; Seager et al., 2012). Following chemical exposures, in vivo, a rise and buildup of oxidative DNA lesions was seen despite the activation of BER, suggesting poor repair of oxidative DNA lesions beyond a certain level(Ma et al., 2008).

Empirical Evidence (include consideration of temporal concordance ) has been documented in several studies as follows;

Compound class

Species

Study type

Dose

KER findings

Reference

N,N-dimethylformamide

Homosapiens hepatocyte cell line

In vitro

Experimental

mM

Increased DNA damage leads to decreased DNA cross link repair mechanisms

Wang et al.,2016

UV radiation

Cricetulus griseus(Chinese hamster)

-do-

kJ/m2

-do-

Dahle et al.,2008

X-rays

Human leukemia cell line

-do-

Gy/min

-do-

Li et al.,2013

X rays

Mice

In vivo

Experimental

Gy/min

-do-

Li et al.,2013

Aniline

Rat

-do-

Kg/day

-do-

Ma et al.,2008

Inadequate DNA repair leads to Increase, Mutations

There will be no increase in mutation frequency if DNA repair is capable of appropriately and efficiently repairing DNA lesions caused by a genotoxic stressor.

For alkylated DNA, for example, efficient AGT removal will result in no increases in mutation frequency. However, once AGT reaches a certain dose, it becomes saturated and can no longer effectively remove alkyl adducts. Mutation occurs when O-alkyl adducts are replicated. The evidence that unrepaired O-alkylated DNA replication induces mutations in somatic cells is vast and has been evaluated. (Basu and Essigmann 1990; Shrivastav et al. 2010).

Empirical Evidence (include consideration of temporal concordance ) has been documented in several studies as follows;

Compound class

Species

Study type

Dose

KER findings

Reference

UV radiation

Chinese hamster

In vitro

kJ/m2

inadequate DNA repair leads to increased mutations

Dahle et al.,2008

Mice

In vivo

-do-

Klungland et al., 1999

X ray

human

In vitro

Gy

-do-(dose-incidence)

Mcmohan et al., 2016

Increase, Mutations leads to Increase,miRNA levels

Evidences suggest that transcription pathway for miRNAs is regulated in the DNA damage response (DDR).Inadequate repair and mutations increase miRNA expression.DNA damage-responsive transcription factors, such as NF-kB, E2F, and Myc, are also involved in miRNA  transcription regulation.The p53 protein also functions as a transcriptional repressor by binding to miRNA promoters and preventing the recruitment of transcriptional activators.The empirical and dose response evidence for increased mutations inducing miRNA expression has been documented as follows;

Compound class

Species

Study type

Dose

KER findings

Reference

Neocarzinostatin

Mouse

Fibroblast

In vitro

Ng/ml

Increased mutation leads to increased microRNA expression

  

Ziv et al.,2006

Neocarzinostatin

Mouse

Fibroblast

In vitro

Ng/ml

-do-

Zhang et al.,2011

Cisplatin and IR

Human mammary epithelial cells

In vitro

mM and Gy

-do-

Jaarsveld et al., 2014

Increase,miRNA levels leads to Decrease,SIRT1(sirtuin 1) leves

There are several pathways which suggest suppression of SIRT1  expression when miRNA is elevated.SIRT1 was downregulated at the mRNA and protein levels when miR-138 expression was increased. MiR-138 binds to the SIRT1 gene's 3′UTR unique complimentary site and inhibits SIRT1 expression directly, preventing HCC proliferation, migration, and invasion (Luo et al.,2017).When compared to the normal hepatic cell line L02, SIRT1 is overexpressed, while miR-138 levels are lowered in HepG2, SMMC7721, Bel7404, and HCCM3 .

The evidence for this fact has been listed as follows;

Compound class

Species

Study type

KER findings

Reference

Human HCC Cell lines

In vitro

Increased miRNA leads to Reduced SIRT1

Jiang et al.,2016; Luo et al.,2017; Tian et al., 2016; Yan et al.,2019; Bae et al.,2014;Zhou et al.,2017

Human CRC cell lines

In vitro

-do-

Shen et al., 2016;Lian et al.,2018

Human RCC Cell lines

In vitro

-do-

Zhang et al., 2016;Fu et al.,2018

Astragalus Polysachcharide

Prostate cancer cell lines

In vitro

-do-

Guo et al.,2020;Yang et al.,2014

Lung cancer cell lines

In vitro

-do-

Guan et al.,2017

Decrease,SIRT1(sirtuin 1) leves leads to Increase activation, Nuclear factor kappa B (NF-kB)

SIRT1 suppresses NF-B signalling either directly by deacetylating the RelA/p65 subunit or indirectly by triggering repressive transcriptional complexes, which frequently involve heterochromatin formation at NF-B promoter regions. SIRT1 expression and signalling are both inhibited by NF-B.

Zhang et al.  found that overexpressing RelA/p65 protein increased SIRT1 expression at both the transcriptional and protein levels (36 h treatment), whereas knocking down RelA/p65 expression decreased TNF-induced SIRT1 expression (8 h treatment)(Zhang et al.,2010). They also discovered that the RelA/p65 protein may bind to the SIRT1 promoter's NF-B motifs. These findings suggest that NF-B may promote SIRT1 expression. Given that SIRT1 induction appeared to occur much later than NF-B activation, it appears that this action could represent a feedback response limiting inflammation and eventually generating endotoxin tolerance.

Evidences supporting this key event is as follows;

Compound class

Species

Study type

KER findings

Reference

nicotinamide

Human gastric cancer cell lines

In vitro

Decreased, SIRT1 leads to increased NF kB activity

Lu et al.,2014

nicotinamide or splitomicin

non-small-cell lung cancer (NSCLC) cell lines

In vitro

Decreased, SIRT1 leads to increased NF kB activity

Yeung et al.,2004; Luo et al, 2001; Vaziri et al, 2001

Increase activation, Nuclear factor kappa B (NF-kB) leads to Antagonism, Estrogen receptor

NF-kB activation in breast cancer has been extensively documented in oestrogen receptor negative (ER) breast tumours and ER breast cancer cell lines, implying a significant inhibitory interaction between both signalling pathways (Biswas et al, 2000, 2001, 2004; Zhou et al, 2005). A rise in both NF-kB DNA-binding activity (Nakshatri et al, 1997) and expression of NF-kB target genes such IL8 coincides with a transition from oestrogen dependence to oestrogen independence in breast cancer, indicating inhibitory cross-talk. The fact that some breast tumours that are resistant to the tumoricidal action of anti-estrogens become sensitised to apoptosis and show a drop in NF-kB activity after treatment with oestrogen supports the inverse relationship between ER and NF-kB activity.

-This shows that oestrogen's proapoptotic actions in these tumours are mediated via NF-kB suppression.

Both in vivo and in vitro studies support the finding;

Compound class

Species

Study type

Dose

KER findings

Reference

Bortezomib

Breast cancer cell lines

In vitro

Increased activity of NF kB,  leads to Reduced Estrogen receptor expression

Singh et al.,2017; Holloway et l.,2004

Human Breast tissue

In vivo

-do-

Biswas et al 2000;2003

Human Breast tissue

In vivo

-do-

Sampepajung et al., 2021; Laere et al.,2007; Indra et al.,2021;

Antagonism, Estrogen receptor leads to EMT

E2/ERa signalling, in part through transcriptional activation of luminal/epithelial-related transcription factors, promotes the development of mammary epithelia along a luminal/epithelial lineage. GATA3 and ERa both promote each other (Eeckhoute et al.,2007). In normal breast epithelia, GATA3 is needed for luminal differentiation(Kouros-Mehr et al.,2008) and GATA3 and ERa control many of the same genes (Wilson et al.,2008).  In mice, forcing GATA3 expression in mesenchymal breast cancer cells produces mesenchymal–epithelial transition (MET), a reversible mechanism analogous to EMT, and prevents tumour metastasis (Yan et al.,2010). Another ERa-interacting transcription factor, FOXA1, is essential for luminal lineage in mammary epithelia and stimulates ductal development in mice (Bernardo et al.,2010). FOXA1 enhances ERa gene expression by increasing the accessibility of estrogen-response regions for ERa binding (Nakshatri et al., 2009). In breast cancer cells, on the other hand, E2 appears to increase FOXA1 expression. Importantly, ERa, FOXA1, and GATA3 are all positive breast cancer prognostic factors(Nakshatri et al.,2009).

Ye et al.  investigated the impact of ERa overexpression in ERa-negative breast cancer cell lines (MDA-MB-468, MDA-MB-231) or ERa knockdown in ERa-positive cell lines (MCF-7, T47D) on Slug and Snail expression and phenotypes in ERa-positive cell lines (MCF-7, T47D)(Ye et al., 2010). Slug is repressed, E-cadherin is increased, and cells develop as adherent colonies with less invasiveness when ERa is forced to get expressed. ERa knockdown, on the other hand, causes an increase in Slug expression, a decrease in E-cadherin, and spindle-shaped invasive cells.

Wik et al used integrated molecular profiling to examine Endometrial cancer samples from a primary investigation cohort and three independent validation cohorts (Wik et al.,2013). Patient survival was closely linked to ER-a immunohistochemical staining and receptor gene (ESR1) mRNA expression. In the study cohort, ER-a negative was related with activation of genes implicated in Wnt, Sonic Hedgehog, and TGF-b signalling, indicating epithelial–mesenchymal transition (EMT)

EMT leads to Metastasis, Breast Cancer

The “epithelial–mesenchymal transition” (EMT), a key developmental regulatory program, has been reported to play critical and intricate roles in promoting tumor invasion and metastasis in epithelium-derived carcinomas.

 "EMT is marked by a decrease in E-cadherin expression, increase in vimentin, fibronectin, and N-cadherin expression, and translocation of beta-catenin into the nucleus''(Irani et al., 2018). EMT is a master mechanism in cancer cells that allows them to lose their epithelial characteristics and gain mesenchymal-like qualities. EMT is the most crucial step in initiating metastasis, including metastasis to lymph nodes, because tumour cell movement is a pre-requisite for the metastatic process (Da et al., 2017). Multiple signalling pathways cause cancer cells to lose their cell-to-cell connections and cellular polarity during EMT, increasing their motility and invasive ness (Huang et al., 2017). MMPs cause E-cadherin to be cleaved, which increases tumour cell motility and invasion (Pradella et al., 2017).

Known Modulating Factors

Modulating factors (MFs) may alter the shape of the response-response function that describes the quantitative relationship between two KES, thus having an impact on the progression of the pathway or the severity of the AO.The evidence supporting the influence of various modulating factors is assembled within the individual KERs. More help
Modulating Factor (MF) Influence or Outcome KER(s) involved
     

Quantitative Understanding

Optional field to provide quantitative weight of evidence descriptors.  More help

The techniques used for quantifying KE's were reliable with repeatability and reproducibility. Assays were fit for the purpose.

MIE 1669

KE 155

KE 185

KE1980

KE1981

KE 1172

KE 112

KE1457

AO1982

Human

PCR-RFLP

8-OHdG – ELISA & MDA

(Chen CH et al 2011)

-

Acetaldehyde assay,

Extract preparation and Western blotting,

N2- Ethyl dGuo quantitation

Abraham J et al 2011

-

-

qRT-PCR,immunohistochemistry (McGlynn LM et al 2014)

qRT-PCR, immunohistochemistry (Sampepajung E et al 2021, Van Laere SJ et al 2007,)

IHC,micro array,qPCR, SNP array(Wik E et al 2013)

Liang et al., 2013;Liu et al., 2016;Zhang et al.,2015; Chen et al., 2015;Yue et al.,2019;Wang et al.,  2018;Yu et al.,2017

Human Tissues

-

-

-

-

qRT-PCR,Western blotting,Luciferase reporter assay H2,H4,H7,H8,H9

Micro-array (Shen ZL et al 2016)

-

-

-

-

Human Cell lines

RT- PCR, Western Blot

MAPK assay, Immunoprecipitation,

Western immunoblotting

Thymidine uptake

ECL-SDS PAGE,

RIA

Adduct removal measurements,

DNA isolation,

TLC,

LCMS

Acetaldehyde estimation,

DNA adducts – LC-ESI-MS/ MS-SRM, Western blotting

Western blotting, enzymatic assay,

LC-ESI-MS/ MS-SRM

DNA oxidative damage by ELISA, Immunofluorescence, cell culture,

8-OHdG – ELISA & Ph2Aλ–fociformation assays,

P53 luciferase assays,

qPCR,

Western Blotting

(Elise A. Triano et al 2003,

Etique.Nicolas etiqu et al 2004,

Izevbigie EB et al 2002,

Przylipiak A et al 1996,

Singletary KW et al 2001,

Singletary KW et al 2004,

Abraham J et al 2011,

Zhao M et al 2017,

Jessy Abraham J et al 2011)

-

-

Western blotting,clonal survival assay,FACs(van Jaarsveld MT et al 2014)

Micro-array, qRT-PCR,Western blotting,Luciferase reporter assay

(Guo S et al 2020,

Bae HJ et al 2014,

Zhou J et al 2017,

Fu H et al 2018,

Lian B et al 2018

Guan Y et al 2017

Yang X et al 2014)

qRT-PCR,,Luciferase reporter assay

Cell based HDAC assay(Yeung F et al 2004)

qPCR, western blotting, immunoprecipitation, immunofluorescent microscopy, Luciferase reporter assay

EMSA,

IHC,Cell viability assay (Singh S et al 2007, Holloway JN  et al 2004,

Biswas DK et al 2000,

Song RX et al 2005,

Scherbakov AM et al 2005,

Scherbakov AM et al 2009)

qRT-PCR,cell viability assay,

Western blotting,EdU incorporation assay(Bouris P et al 2015,

Liu Y et al 2015,

Al Saleh S et al 2011,

Zeng Q et al 2014,

Ye Y et al 2010,

Lin, HY et al 2018)

qRT-PCR,,Luciferase reporter assay ,immunoblotting,immunoprecipitation,cell invasion assay,cell migration assay, bioluminesence imaging,wound healing assay,Wound scratch & Transwell assay, Microarray,Immunofluorescence, Immunohistochemistry,

Gujral et al.,2014;Cui et al.,2013;Shiota et al.,2012;Gao et al.,2018;Chen et al.,2017;Liu et al.,2020;Casas et al.,2011;Jackstadt et al.,2013;Kong et al.,2016;Zhang et al.,2014;Huang et al.,2014

Rat

Free radical assay

GC-MS-SIM

 (Hackney JF et al 1992,

McDermott EW et al 1992)

Quantification of ATase activity – BSA method

APNG assay,

OXOG glycosylase activity assay,

Western immunoblotting,

Immunohistochemical detection of ATase. (Kotova N et al, 2013)

-

Free radicCyQuant cell Proliferation assay (Abdelfattah, N. et al 2018)

-

-

-

-

-

Rat Cell lines

-

Flow cytometric micronucleus assay,

Cell cycle analysis,

Replication fork elongation assay,

Cytotoxicity assay,

Recombination assay, (Panida Navasumrit et al, 2001)

-

-

-

-

-

-

-

Mice

Comet assay,

ROS generation assay.

(Lei  Guo et al 2008)

FISH karyotyping,

Invivo point mutation assay,

Whole genome sequencing of HSC clones. (Garaycoechea JI et al, 2012)

In vivo point mutation assay

Garaycoechea JI et al, 2018

Free radicCyQuant cell Proliferation assay (Abdelfattah, N. et al 2018)

RNA sequence analysis,Immuno staining,immunoblotting,Flowcytometry,COMET assay,qRT PCR(Liu Z et al 2017)

Microarray (Zhang X et al 2011)

qRT PCR,RIP assay,Immunogold EM(Wan G et al 2013)

qRT-PCR,Western blotting,Luciferase reporter assay,ELISA,cell culture

Bai XZ et al 2018

qRT-PCR,Southern and northern blotting, reporter gene  assay(Paul T et al 2008)

EMSA,Autoradiography,Immunofluorescent microscopy, Westernblotting (Biswas DK et al 2001)

-

Chen et al.,2017; Gumireddy et al.,2009; Yu et al., 2016; Sarkar et al.,2015

Canine

-

-

-

micro array(Bulkowska M et al 2017)

-

-

-

-

-

Yeast

-

-

Fluctuation assay

Voordeckers K et al, 2020

-

-

-

-

-

-

Considerations for Potential Applications of the AOP (optional)

Addressess potential applications of an AOP to support regulatory decision-making.This may include, for example, possible utility for test guideline development or refinement, development of integrated testing and assessment approaches, development of (Q)SARs / or chemical profilers to facilitate the grouping of chemicals for subsequent read-across, screening level hazard assessments or even risk assessment. More help

Intended uses of this AOP:

  • Helpful for risk assessors, in assessing the risk of alcohol on metastatic breast cancer
  • If the causal relationship is established between key events, it may be useful drug targets
  • An alternative model to animal model based test methods

References

List of the literature that was cited for this AOP. More help

44.Non-Technical Summary Archived 24 July 2006 at the Wayback Machine. UK Committee on Carcinogenicity of Chemicals in Food Consumer Products and the Environment (COC)

Abdelfattah, N., Rajamanickam, S., Panneerdoss, S., Timilsina, S., Yadav, P., Onyeagucha, B. C., ... & Rao, M. K. (2018). MiR-584-5p potentiates vincristine and radiation response by inducing spindle defects and DNA damage in medulloblastoma. Nature communications, 9(1), 1-19.

Abraham, J., Balbo, S., Crabb, D., & Brooks, P. J. (2011). Alcohol metabolism in human cells causes DNA damage and activates the fanconi anemia–breast cancer susceptibility (FA‐BRCA) DNA damage response network. Alcoholism: Clinical and Experimental Research, 35(12), 2113-2120.

Al Saleh, S., Al Mulla, F., & Luqmani, Y. A. (2011). Estrogen receptor silencing induces epithelial to mesenchymal transition in human breast cancer cells. PloS one, 6(6), e20610

Albano, E., Clot, P., Morimoto, M., Tomasi, A., Ingelman‐Sundberg, M., & French, S. W. (1996). Role of cytochrome P4502E1‐dependent formation of hydroxyethyl free radical in the development of liver damage in rats intragastrically fed with ethanol. Hepatology, 23(1), 155-163.

Ali, S., & Coombes, R. C. (2002). Endocrine-responsive breast cancer and strategies for combating resistance. Nature Reviews Cancer, 2(2), 101-112.

Amundson, S. A., & Chen, D. J. (1996). Ionizing radiation-induced mutation of human cells with different DNA repair capacities. Advances in Space Research, 18(1-2), 119-126.

Anderson, C. W. (1993). DNA damage and the DNA-activated protein kinase. Trends in biochemical sciences, 18(11), 433-437

Bae, H. J., Noh, J. H., Kim, J. K., Eun, J. W., Jung, K. H., Kim, M. G., ... & Nam, S. W. (2014). MicroRNA-29c functions as a tumor suppressor by direct targeting oncogenic SIRT1 in hepatocellular carcinoma. Oncogene, 33(20), 2557-2567.

Bai, X. Z., Zhang, J. L., Liu, Y., Zhang, W., Li, X. Q., Wang, K. J., ... & Hu, D. H. (2018). MicroRNA-138 aggravates inflammatory responses of macrophages by targeting SIRT1 and regulating the NF-κB and AKT pathways. Cellular Physiology and Biochemistry, 49(2), 489-500.

Basu, A. K., & Essigmann, J. M. (1990). Site-specifically alkylated oligodeoxynucleotides: probes for mutagenesis, DNA repair and the structural effects of DNA damage. Mutation Research/Fundamental and Molecular Mechanisms of Mutagenesis, 233(1-2), 189-201.

Bedalov, A., Gatbonton, T., Irvine, W. P., Gottschling, D. E., & Simon, J. A. (2001). Identification of a small molecule inhibitor of Sir2p. Proceedings of the National Academy of Sciences, 98(26), 15113-15118.

Bernardo, G. M., Lozada, K. L., Miedler, J. D., Harburg, G., Hewitt, S. C., Mosley, J. D., ... & Keri, R. A. (2010). FOXA1 is an essential determinant of ERα expression and mammary ductal morphogenesis. Development, 137(12), 2045-2054.

Biswas, D. K., Cruz, A. P., Gansberger, E., & Pardee, A. B. (2000). Epidermal growth factor-induced nuclear factor κB activation: a major pathway of cell-cycle progression in estrogen-receptor negative breast cancer cells. Proceedings of the National Academy of Sciences, 97(15), 8542-8547

Biswas, D. K., Dai, S. C., Cruz, A., Weiser, B., Graner, E., & Pardee, A. B. (2001). The nuclear factor kappa B (NF-κB): a potential therapeutic target for estrogen receptor negative breast cancers. Proceedings of the National Academy of Sciences, 98(18), 10386-10391.

Biswas, D. K., Martin, K. J., McAlister, C., Cruz, A. P., Graner, E., Dai, S. C., & Pardee, A. B. (2003). Apoptosis caused by chemotherapeutic inhibition of nuclear factor-κB activation. Cancer research, 63(2), 290-295

Biswas, D. K., Martin, K. J., McAlister, C., Cruz, A. P., Graner, E., Dai, S. C., & Pardee, A. B. (2003). Apoptosis caused by chemotherapeutic inhibition of nuclear factor-κB activation. Cancer research, 63(2), 290-295.

Biswas, D. K., Shi, Q., Baily, S., Strickland, I., Ghosh, S., Pardee, A. B., & Iglehart, J. D. (2004). NF-κB activation in human breast cancer specimens and its role in cell proliferation and apoptosis. Proceedings of the National Academy of Sciences, 101(27), 10137-10142.

Biswas, D. K., Singh, S., Shi, Q., Pardee, A. B., & Iglehart, J. D. (2005). Crossroads of estrogen receptor and NF-κB signaling. Science's STKE, 2005(288), pe27-pe27.

Blander, G., & Guarente, L. (2004). The Sir2 family of protein deacetylases. Annual review of biochemistry, 73(1), 417-435..

Boffetta, P., & Hashibe, M. (2006). Alcohol and cancer. The lancet oncology, 7(2), 149-156.

Bouris, P., Skandalis, S. S., Piperigkou, Z., Afratis, N., Karamanou, K., Aletras, A. J., ... & Karamanos, N. K. (2015). Estrogen receptor alpha mediates epithelial to mesenchymal transition, expression of specific matrix effectors and functional properties of breast cancer cells. Matrix Biology, 43, 42-60.

Brabletz, T., Kalluri, R., Nieto, M. A., & Weinberg, R. A. (2018). EMT in cancer. Nature Reviews Cancer, 18(2), 128-134.

Breen, A. P., & Murphy, J. A. (1995). Reactions of oxyl radicals with DNA. Free radical biology and medicine, 18(6), 1033-1077.

Bulkowska, M., Rybicka, A., Senses, K. M., Ulewicz, K., Witt, K., Szymanska, J., ... & Krol, M. (2017). MicroRNA expression patterns in canine mammary cancer show significant differences between metastatic and non-metastatic tumours. BMC cancer, 17(1), 1-17.

Casas E, Kim J, Bendesky A, Ohno-Machado L, Wolfe CJ, Yang J.(2011) Snail2 is an essential mediator of Twist1-induced epithelial mesenchymal transition and metastasis. Cancer Res. 1;71(1):245-54

Cederbaum, A. I. (1989). Introduction: role of lipid peroxidation and oxidative stress in alcohol toxicity. Free Radical Biology and Medicine, 7(5), 537-539.

Chen L, Mai W, Chen M, Hu J, Zhuo Z, Lei X, Deng L, Liu J, Yao N, Huang M, Peng Y, Ye W, Zhang D.(2017) Arenobufagin inhibits prostate cancer epithelial-mesenchymal transition and metastasis by down-regulating β-catenin. Pharmacol Res. 123:130-142

Chen, C. H., Pan, C. H., Chen, C. C., & Huang, M. C. (2011). Increased oxidative DNA damage in patients with alcohol dependence and its correlation with alcohol withdrawal severity. Alcoholism: Clinical and Experimental Research, 35(2), 338-344.

Chen, H. C., Jeng, Y. M., Yuan, R. H., Hsu, H. C., & Chen, Y. L. (2012). SIRT1 promotes tumorigenesis and resistance to chemotherapy in hepatocellular carcinoma and its expression predicts poor prognosis. Annals of surgical oncology, 19(6), 2011-2019

Chen, L. F., & Greene, W. C. (2004). Shaping the nuclear action of NF-κB. Nature reviews Molecular cell biology, 5(5), 392-401.

Chen, S. P., Liu, B. X., Xu, J., Pei, X. F., Liao, Y. J., Yuan, F., & Zheng, F. (2015). MiR-449a suppresses the epithelial-mesenchymal transition and metastasis of hepatocellular carcinoma by multiple targets. BMC cancer, 15(1), 1-13.

Chen, W., & Bhatia, R. (2013). Roles of SIRT1 in leukemogenesis. Current opinion in hematology, 20(4).

Chen, W., Wang, H., Chen, H., Liu, S., Lu, H., Kong, D., ... & Lu, Z. (2014). Clinical significance and detection of micro RNA‐21 in serum of patients with diffuse large B‐cell lymphoma in C hinese population. European journal of haematology, 92(5), 407-412.

Chinnasamy, N., Rafferty, J. A., Margison, G. P., O'CONNOR, P. J., & Elder, R. H. (1997). Induction of O 6-alkylguanine-DNA-alkyltransferase in the hepatocytes of rats following treatment with 2-acetylaminofluorene. DNA and cell biology, 16(4), 493-500.

Clot, P. A. O. L. O., Albano, E. M. A. N. U. E. L. E., Eliasson, E. R. I. K., Tabone, M. A. R. C. O., Arico, S. A. R. I. N. O., Israel, Y., ... & Ingelman-Sundberg, M. (1996). Cytochrome P4502E1 hydroxyethyl radical adducts as the major antigen in autoantibody formation among alcoholics. Gastroenterology, 111(1), 206-216.

Cui B, Zhang S, Chen L, Yu J, Widhopf GF 2nd, Fecteau JF, Rassenti LZ, Kipps TJ. (2013)Targeting ROR1 inhibits epithelial-mesenchymal transition and metastasis. Cancer Res. 73(12):3649-60.

Da, C., Wu, K., Yue, C., Bai, P., Wang, R., Wang, G., ... & Hou, P. (2017). N-cadherin promotes thyroid tumorigenesis through modulating major signaling pathways. Oncotarget, 8(5), 8131.

Dahle, J., Brunborg, G., Svendsrud, D. H., Stokke, T., & Kvam, E. (2008). Overexpression of human OGG1 in mammalian cells decreases ultraviolet A induced mutagenesis. Cancer letters, 267(1), 18-25.

Eeckhoute, J., Keeton, E. K., Lupien, M., Krum, S. A., Carroll, J. S., & Brown, M. (2007). Positive cross-regulatory loop ties GATA-3 to estrogen receptor α expression in breast cancer. Cancer research, 67(13), 6477-6483.

Etique, N., Chardard, D., Chesnel, A., Merlin, J. L., Flament, S., & Grillier-Vuissoz, I. (2004). Ethanol stimulates proliferation, ERα and aromatase expression in MCF-7 human breast cancer cells. International journal of molecular medicine, 13(1), 149-155.

Feldmann, E., Schmiemann, V., Goedecke, W., Reichenberger, S., & Pfeiffer, P. (2000). DNA double-strand break repair in cell-free extracts from Ku80-deficient cells: implications for Ku serving as an alignment factor in non-homologous DNA end joining. Nucleic acids research, 28(13), 2585-2596.

Forsyth, C. B., Tang, Y., Shaikh, M., Zhang, L., & Keshavarzian, A. (2010). Alcohol stimulates activation of Snail, epidermal growth factor receptor signaling, and biomarkers of epithelial–mesenchymal transition in colon and breast cancer cells. Alcoholism: Clinical and Experimental Research, 34(1), 19-31.

French, S. W., Wong, K., Jui, L., Albano, E., Hagbjork, A. L., & Ingelman-Sundberg, M. (1993). Effect of ethanol on cytochrome P450 2E1 (CYP2E1), lipid peroxidation, and serum protein adduct formation in relation to liver pathology pathogenesis. Experimental and molecular pathology, 58(1), 61-75.

Fu, H., Song, W., Chen, X., Guo, T., Duan, B., Wang, X., ... & Zhang, C. (2018). MiRNA-200a induce cell apoptosis in renal cell carcinoma by directly targeting SIRT1. Molecular and cellular biochemistry, 437(1), 143-152.

Gagné, J. P., Rouleau, M., & Poirier, G. G. (2012). PARP-1 activation—bringing the pieces together. Science, 336(6082), 678-679.

Gao J, Yang Y, Qiu R, Zhang K, Teng X, Liu R, Wang Y. (2018) Proteomic analysis of the OGT interactome: novel links to epithelial-mesenchymal transition and metastasis of cervical cancer. Carcinogenesis. 39(10):1222-1234

Garaycoechea, J. I., Crossan, G. P., Langevin, F., Daly, M., Arends, M. J., & Patel, K. J. (2012). Genotoxic consequences of endogenous aldehydes on mouse haematopoietic stem cell function. Nature, 489(7417), 571-575.

Garaycoechea, J. I., Crossan, G. P., Langevin, F., Mulderrig, L., Louzada, S., Yang, F., ... & Patel, K. J. (2018). Alcohol and endogenous aldehydes damage chromosomes and mutate stem cells. Nature, 553(7687), 171-177.

Gocke, E., & Müller, L. (2009). In vivo studies in the mouse to define a threshold for the genotoxicity of EMS and ENU. Mutation Research/Genetic Toxicology and Environmental Mutagenesis, 678(2), 101-107.

Greten, F. R., & Karin, M. (2004). The IKK/NF-κB activation pathway—a target for prevention and treatment of cancer. Cancer letters, 206(2), 193-199.

GROMBACHER, T., & KAINA, B. (1996). Isolation and analysis of inducibility of the rat N-methylpurine-DNA glycosylase promoter. DNA and cell biology, 15(7), 581-588

Guan, Y., Rao, Z., & Chen, C. (2018). miR-30a suppresses lung cancer progression by targeting SIRT1. Oncotarget, 9(4), 4924.

Gujral TS, Chan M, Peshkin L, Sorger PK, Kirschner MW, MacBeath G. (2014) A noncanonical Frizzled2 pathway regulates epithelial-mesenchymal transition and metastasis. Cell. 159(4):844-56

Guo, S., Ma, B., Jiang, X., Li, X., & Jia, Y. (2020). Astragalus polysaccharides inhibits tumorigenesis and lipid metabolism through miR-138-5p/SIRT1/SREBP1 pathway in prostate cancer. Frontiers in Pharmacology, 11, 598

Guo, S., Ma, B., Jiang, X., Li, X., & Jia, Y. (2020). Astragalus polysaccharides inhibits tumorigenesis and lipid metabolism through miR-138-5p/SIRT1/SREBP1 pathway in prostate cancer. Frontiers in Pharmacology, 11, 598.

Hackney, J. F., Engelman, R. W., & Good, R. A. (1992). Ethanol calories do not enhance breast cancer in isocalorically fed C3H/Ou mice.

Han, L., Liang, X. H., Chen, L. X., Bao, S. M., & Yan, Z. Q. (2013). SIRT1 is highly expressed in brain metastasis tissues of non-small cell lung cancer (NSCLC) and in positive regulation of NSCLC cell migration. International journal of clinical and experimental pathology, 6(11), 2357.  

Holloway, J. N., Murthy, S., & El-Ashry, D. (2004). A cytoplasmic substrate of mitogen-activated protein kinase is responsible for estrogen receptor-α down-regulation in breast cancer cells: the role of nuclear factor-κB. Molecular Endocrinology, 18(6), 1396-1410.

Howitz, K. T., Bitterman, K. J., Cohen, H. Y., Lamming, D. W., Lavu, S., Wood, J. G., ... & Sinclair, D. A. (2003). Small molecule activators of sirtuins extend Saccharomyces cerevisiae lifespan. Nature, 425(6954), 191-196.

Huang Y, Zhao M, Xu H, Wang K, Fu Z, Jiang Y, Yao Z. (2014) RASAL2 down-regulation in ovarian cancer promotes epithelial-mesenchymal transition and metastasis. Oncotarget. 5(16):6734-45

Huang, R., & Zong, X. (2017). Aberrant cancer metabolism in epithelial–mesenchymal transition and cancer metastasis: Mechanisms in cancer progression. Critical reviews in oncology/hematology, 115, 13-22

Huang, R., & Zong, X. (2017). Aberrant cancer metabolism in epithelial–mesenchymal transition and cancer metastasis: Mechanisms in cancer progression. Critical reviews in oncology/hematology, 115, 13-22.

Hwang, B. J., Madabushi, A., Jin, J., Lin, S. Y. S., & Lu, A. L. (2014). Histone/protein deacetylase SIRT1 is an anticancer therapeutic target. American journal of cancer research, 4(3), 211.

Irani, S., & Dehghan, A. (2018). The expression and functional significance of vascular endothelial-cadherin, CD44, and vimentin in oral squamous cell carcinoma. Journal of International Society of Preventive & Community Dentistry, 8(2), 110.

Ishii H, Thurman R, Ingelman-Sundberg M, Cederbaum A, Fernandez-Checa J, Kato S, Yokoyama H, Tsukamoto H. (1996). Oxidative stress in alcoholic liver injury. Alcohol Clin Exp Res 20:162A-l67A.

Ito, T., Yagi, S., & Yamakuchi, M. (2010). MicroRNA-34a regulation of endothelial senescence. Biochemical and biophysical research communications, 398(4), 735-740.

Jackstadt R, Röh S, Neumann J, Jung P, Hoffmann R, Horst D, Berens C, Bornkamm GW, Kirchner T, Menssen A, Hermeking H. (2013)AP4 is a mediator of epithelial-mesenchymal transition and metastasis in colorectal cancer. J Exp Med. 210(7):1331-50.

Jiang, G., Wen, L., Zheng, H., Jian, Z., & Deng, W. (2016). miR‐204‐5p targeting SIRT1 regulates hepatocellular carcinoma progression. Cell biochemistry and function, 34(7), 505-510

Kalkhoven, E., Wissink, S., van der Saag, P. T., & van der Burg, B. (1996). Negative Interaction between the RelA (p65) Subunit of NF-κB and the Progesterone Receptor (∗). Journal of Biological Chemistry, 271(11), 6217-6224.

Klungland, A., Rosewell, I., Hollenbach, S., Larsen, E., Daly, G., Epe, B., ... & Barnes, D. E. (1999). Accumulation of premutagenic DNA lesions in mice defective in removal of oxidative base damage. Proceedings of the National Academy of Sciences, 96(23), 13300-13305.

Knecht, K. T., Bradford, B. U., Mason, R. P., & Thurman, R. G. (1990). In vivo formation of a free radical metabolite of ethanol. Molecular Pharmacology, 38(1), 26-30.

Kong J, Sun W, Li C, Wan L, Wang S, Wu Y, Xu E, Zhang H, Lai M. (2016)Long non-coding RNA LINC01133 inhibits epithelial-mesenchymal transition and metastasis in colorectal cancer by interacting with SRSF6. Cancer Lett. 380(2):476-484

Kotova, N., Vare, D., Schultz, N., Gradecka Meesters, D., Stępnik, M., Grawé, J., ... & Jenssen, D. (2013). Genotoxicity of alcohol is linked to DNA replication-associated damage and homologous recombination repair. Carcinogenesis, 34(2), 325-330.

Kouros-Mehr, H., Kim, J. W., Bechis, S. K., & Werb, Z. (2008). GATA-3 and the regulation of the mammary luminal cell fate. Current opinion in cell biology, 20(2), 164-170.

KUKIEŁKA, E., & CEDERBAUM, A. I. (1992). The effect of chronic ethanol consumption on NADH-and NADPH-dependent generation of reactive oxygen intermediates by isolated rat liver nuclei. Alcohol and Alcoholism, 27(3), 233-239.

Kukielka, E., & Cederbaum, A. I. (1994). DNA strand cleavage as a sensitive assay for the production of hydroxyl radicals by microsomes: role of cytochrome P4502E1 in the increased activity after ethanol treatment. Biochemical Journal, 302(3), 773-779.

Kunita, A., Morita, S., Irisa, T. U., Goto, A., Niki, T., Takai, D., ... & Fukayama, M. (2018). MicroRNA-21 in cancer-associated fibroblasts supports lung adenocarcinoma progression. Scientific reports, 8(1), 1-14.

Lai, E. C. (2002). Micro RNAs are complementary to 3′ UTR sequence motifs that mediate negative post-transcriptional regulation. Nature genetics, 30(4), 363-364.

Landry, J., Slama, J. T., & Sternglanz, R. (2000). Role of NAD+ in the deacetylase activity of the SIR2-like proteins. Biochemical and biophysical research communications, 278(3), 685-690.

Lee, J., Padhye, A., Sharma, A., Song, G., Miao, J., Mo, Y. Y., ... & Kemper, J. K. (2010). A pathway involving farnesoid X receptor and small heterodimer partner positively regulates hepatic sirtuin 1 levels via microRNA-34a inhibition. Journal of Biological Chemistry, 285(17), 12604-12611.

Lee, M. S., Jeong, M. H., Lee, H. W., Han, H. J., Ko, A., Hewitt, S. M., ... & Song, J. (2015). PI3K/AKT activation induces PTEN ubiquitination and destabilization accelerating tumourigenesis. Nature communications, 6(1), 1-14.

LEFEBVRE, P., ZAK, P., & LAVAL, F. (1993). Induction of O6-methylguanine-DNA-methyltransferase and N3-methyladenine-DNA-glycosylase in human cells exposed to DNA-damaging agents. DNA and cell biology, 12(3), 233-241.

Lei  Guo (2008). Basic and clinical pharmacology and toxicology.103:222-227.

Li, M., Lu, Y., Hu, Y., Zhai, X., Xu, W., Jing, H., ... & Yao, J. (2014). Salvianolic acid B protects against acute ethanol-induced liver injury through SIRT1-mediated deacetylation of p53 in rats. Toxicology Letters, 228(2), 67-74.

Li, Q., & Verma, I. M. (2002). NF-κB regulation in the immune system. Nature reviews immunology, 2(10), 725-734.

Li, Y. S., Song, M. F., Kasai, H., & Kawai, K. (2013). Generation and threshold level of 8-OHdG as oxidative DNA damage elicited by low dose ionizing radiation. Genes and Environment.

Lian, B., Yang, D., Liu, Y., Shi, G., Li, J., Yan, X., ... & Zhang, R. (2018). miR-128 targets the SIRT1/ROS/DR5 pathway to sensitize colorectal cancer to TRAIL-induced apoptosis. Cellular Physiology and Biochemistry, 49(6), 2151-2162.

Lieber, C. S. (1992). Metabolism of ethanol. In Medical and nutritional complications of alcoholism (pp. 1-35). Springer, Boston, MA.

Lin, H. Y., Liang, Y. K., Dou, X. W., Chen, C. F., Wei, X. L., Zeng, D., ... & Zhang, G. J. (2018). Notch3 inhibits epithelial–mesenchymal transition in breast cancer via a novel mechanism, upregulation of GATA-3 expression. Oncogenesis, 7(8), 1-15

Little, J. B. (2000). Radiation carcinogenesis. Carcinogenesis, 21(3), 397-404.

Liu M, Xiao Y, Tang W, Li J, Hong L, Dai W, Zhang W, Peng Y, Wu X, Wang J, Chen Y, Bai Y, Lin J, Yang Q, Wang Y, Lin Z, Liu S, Xiong J, Wang J, Xiang L. (2020) HOXD9 promote epithelial-mesenchymal transition and metastasis in colorectal carcinoma. Cancer Med. 9(11):3932-3943

Liu, F., Xia, Y., Parker, A. S., & Verma, I. M. (2012). IKK biology. Immunological reviews, 246(1), 239-253.

Liu, S. Y., Li, X. Y., Chen, W. Q., Hu, H., Luo, B., Shi, Y. X., ... & Lu, Z. X. (2017). Demethylation of the MIR145 promoter suppresses migration and invasion in breast cancer. Oncotarget, 8(37), 61731.

Liu, Y., Liu, R., Fu, P., Du, F., Hong, Y., Yao, M., ... & Zheng, S. (2015). N1-Guanyl-1, 7-diaminoheptane sensitizes estrogen receptor negative breast cancer cells to doxorubicin by preventing epithelial-mesenchymal transition through inhibition of eukaryotic translation initiation factor 5A2 activation. Cellular Physiology and Biochemistry, 36(6), 2494-2503

Liu, Z., Jin, Z. Y., Liu, C. H., Xie, F., Lin, X. S., & Huang, Q. (2015). MicroRNA-21 regulates biological behavior by inducing EMT in human cholangiocarcinoma. International journal of clinical and experimental pathology, 8(5), 4684.

Liu, Z., Zhang, C., Khodadadi-Jamayran, A., Dang, L., Han, X., Kim, K., ... & Zhao, R. (2017). Canonical microRNAs enable differentiation, protect against DNA damage, and promote cholesterol biosynthesis in neural stem cells. Stem cells and development, 26(3), 177-188

Lopez-Santillan, M., Larrabeiti-Etxebarria, A., Arzuaga-Mendez, J., Lopez-Lopez, E., & Garcia-Orad, A. (2018). Circulating miRNAs as biomarkers in diffuse large B-cell lymphoma: a systematic review. Oncotarget, 9(32), 22850.

Lovis, P., Roggli, E., Laybutt, D. R., Gattesco, S., Yang, J. Y., Widmann, C., ... & Regazzi, R. (2008). Alterations in microRNA expression contribute to fatty acid–induced pancreatic β-cell dysfunction. Diabetes, 57(10), 2728-2736.

Lu, J., Zhang, L., Chen, X., Lu, Q., Yang, Y., Liu, J., & Ma, X. (2014). SIRT1 counteracted the activation of STAT3 and NF-κB to repress the gastric cancer growth. International journal of clinical and experimental medicine, 7(12), 5050.

Luo, J., Chen, P., Xie, W., & Wu, F. (2017). MicroRNA-138 inhibits cell proliferation in hepatocellular carcinoma by targeting Sirt1. Oncology reports, 38(2), 1067-1074.

Luo, J., Nikolaev, A. Y., Imai, S. I., Chen, D., Su, F., Shiloh, A., ... & Gu, W. (2001). Negative control of p53 by Sir2α promotes cell survival under stress. Cell, 107(2), 137-148.

Ma, H., Wang, J., Abdel-Rahman, S. Z., Boor, P. J., & Khan, M. F. (2008). Oxidative DNA damage and its repair in rat spleen following subchronic exposure to aniline. Toxicology and applied pharmacology, 233(2), 247-253.

McDermott, E. W., O'Dwyer, P. J., & O'Higgins, N. J. (1992). Dietary alcohol intake does not increase the incidence of experimentally induced mammary carcinoma. European journal of surgical oncology, 18(3), 251-254.

McGlynn, L. M., Zino, S., MacDonald, A. I., Curle, J., Reilly, J. E., Mohammed, Z. M., ... & Shiels, P. G. (2014). SIRT2: tumour suppressor or tumour promoter in operable breast cancer?. European Journal of Cancer, 50(2), 290-301.

McMahon, S. J., Schuemann, J., Paganetti, H., & Prise, K. M. (2016). Mechanistic modelling of DNA repair and cellular survival following radiation-induced DNA damage. Scientific reports, 6(1), 1-14.

Merkhofer, E. C., Cogswell, P., & Baldwin, A. S. (2010). Her2 activates NF-κB and induces invasion through the canonical pathway involving IKKα. Oncogene, 29(8), 1238-1248.

Mirzaei, H., Masoudifar, A., Sahebkar, A., Zare, N., Sadri Nahand, J., Rashidi, B., ... & Jaafari, M. R. (2018). MicroRNA: A novel target of curcumin in cancer therapy. Journal of Cellular Physiology, 233(4), 3004-3015.

Mitra, S., & Kaina, B. (1993). Regulation of repair of alkylation damage in mammalian genomes. Progress in nucleic acid research and molecular biology, 44, 109-142.

Mohr, A. M., & Mott, J. L. (2015, February). Overview of microRNA biology. In Seminars in liver disease (Vol. 35, No. 01, pp. 003-011). Thieme Medical Publishers.

Moore, D. R., Reinke, L. A., & McCAY, P. B. (1995). Metabolism of ethanol to 1-hydroxyethyl radicals in vivo: detection with intravenous administration of alpha-(4-pyridyl-1-oxide)-Nt-butylnitrone. Molecular pharmacology, 47(6), 1224-1230.

Morimoto, M., Hagbjörk, A. L., Nanji, A. A., Ingelman-Sundberg, M., Lindros, K. O., Fu, P. C., ... & French, S. W. (1993). Role of cytochrome P4502E1 in alcoholic liver disease pathogenesis. Alcohol, 10(6), 459-464.

Moriya, M. (1993). Single-stranded shuttle phagemid for mutagenesis studies in mammalian cells: 8-oxoguanine in DNA induces targeted GC--> TA transversions in simian kidney cells. Proceedings of the National Academy of Sciences, 90(3), 1122-1126

Mullany, L. E., Herrick, J. S., Wolff, R. K., Stevens, J. R., & Slattery, M. L. (2017). Alterations in microRNA expression associated with alcohol consumption in rectal cancer subjects. Cancer Causes & Control, 28(6), 545-555.

Nakshatri, H., & Badve, S. (2009). FOXA1 in breast cancer. Expert reviews in molecular medicine, 11.

Nakshatri, H., Bhat-Nakshatri, P., Martin, D. A., Goulet Jr, R. J., & Sledge Jr, G. W. (1997). Constitutive activation of NF-kappaB during progression of breast cancer to hormone-independent growth. Molecular and cellular biology, 17(7), 3629-3639

Nanji, A. A., Zhao, S., Sadrzadeh, S. H., Dannenberg, A. J., Tahan, S. R., & Waxman, D. J. (1994). Markedly enhanced cytochrome P450 2E1 induction and lipid peroxidation is associated with severe liver injury in fish oil—ethanol‐fed rats. Alcoholism: Clinical and Experimental Research, 18(5), 1280-1285.

Navasumrit, P., Margison, G. P., & O'Connor, P. J. (2001). Ethanol modulates rat hepatic DNA repair functions. Alcohol and Alcoholism, 36(5), 369-376

O’Connor, P. J. (1989). Towards a role for promutagenic lesions in carcinogenesis. In DNA repair mechanisms and their biological implications in mammalian cells (pp. 61-71). Springer, Boston, MA.

Ortega, F. J., Moreno-Navarrete, J. M., Pardo, G., Sabater, M., Hummel, M., Ferrer, A., ... & Fernandez-Real, J. M. (2010). MiRNA expression profile of human subcutaneous adipose and during adipocyte differentiation. PloS one, 5(2), e9022.

Panagal, M., SR, S. K., Gopinathe, V., Sivakumare, P., & Sekar, D. (2018). MicroRNA21 and the various types of myeloid leukemia. Cancer Gene Therapy, 25(7), 161-166.

Perera, D., Poulos, R. C., Shah, A., Beck, D., Pimanda, J. E., & Wong, J. W. (2016). Differential DNA repair underlies mutation hotspots at active promoters in cancer genomes. Nature, 532(7598), 259-263.

Petrini, J. H., Bressan, D. A., & Yao, M. S. (1997, June). TheRAD52epistasis group in mammalian double strand break repair. In Seminars in immunology (Vol. 9, No. 3, pp. 181-188). Academic Press.

Pfluger, P. T., Herranz, D., Velasco-Miguel, S., Serrano, M., & Tschöp, M. H. (2008). Sirt1 protects against high-fat diet-induced metabolic damage. Proceedings of the national academy of sciences, 105(28), 9793-9798

Pillai, V. B., Sundaresan, N. R., & Gupta, M. P. (2014). Regulation of Akt signaling by sirtuins: its implication in cardiac hypertrophy and aging. Circulation research, 114(2), 368-378.

Pinton, G., Zonca, S., Manente, A. G., Cavaletto, M., Borroni, E., Daga, A., ... & Moro, L. (2016). SIRT1 at the crossroads of AKT1 and ERβ in malignant pleural mesothelioma cells. Oncotarget, 7(12), 14366.

Potter, P. M., Rafferty, J. A., Cawkwell, L., Wilkinson, M. C., Cooper, D. P., O'Connor, P. J., & Margison, G. P. (1991). Isolation and cDNA cloning of a rat; O 6-alkyllguanine-DNA-alkyltransferase gene, molecelar analysis of expression in rat liver. Carcinogenesis, 12(4), 727-733.

Pradella, D., Naro, C., Sette, C., & Ghigna, C. (2017). EMT and stemness: flexible processes tuned by alternative splicing in development and cancer progression. Molecular cancer, 16(1), 1-19.

Przylipiak, A., Rabe, T., Hafner, J., Przylipiak, M., & Runnebaum, B. (1996). Influence of ethanol on in vitro growth of human mammary carcinoma cell line MCF-7. Archives of gynecology and obstetrics, 258(3), 137-140.

Purohit, V., Khalsa, J., & Serrano, J. (2005). Mechanisms of alcohol-associated cancers: introduction and summary of the symposium. Alcohol, 35(3), 155-160.

Rada-Iglesias, A., Enroth, S., Ameur, A., Koch, C. M., Clelland, G. K., Respuela-Alonso, P., ... & Wadelius, C. (2007). Butyrate mediates decrease of histone acetylation centered on transcription start sites and down-regulation of associated genes. Genome research, 17(6), 708-719.

Rafferty, J. A., Clarke, A. R., Sellappan, D., Koref, M. S., Frayling, I. M., & Margison, G. P. (1996). Induction of murine O6-alkylguanine-DNA-alkyltransferase in response to ionising radiation is p53 gene dose dependent. Oncogene, 12(3), 693-697.

Rahmani, M., Dai, Y., & Grant, S. (2002). The histone deacetylase inhibitor sodium butyrate interacts synergistically with phorbol myristate acetate (PMA) to induce mitochondrial damage and apoptosis in human myeloid leukemia cells through a tumor necrosis factor-α-mediated process. Experimental cell research, 277(1), 31-47.

Rathmell, W. K., & Chu, G. (1994). Involvement of the Ku autoantigen in the cellular response to DNA double-strand breaks. Proceedings of the National Academy of Sciences, 91(16), 7623-7627.

Reinke, L. A., Rau, J. M., & McCay, P. B. (1990). Possible roles of free radicals in alcoholic tissue damage. Free radical research communications, 9(3-6), 205-211.

Riggio, M., Polo, M. L., Blaustein, M., Colman-Lerner, A., Lüthy, I., Lanari, C., & Novaro, V. (2012). PI3K/AKT pathway regulates phosphorylation of steroid receptors, hormone independence and tumor differentiation in breast cancer. Carcinogenesis, 33(3), 509-518.

Room, R., Babor, T., & Rehm, J. (2005). Alcohol and public health. The lancet, 365(9458), 519-530.

Roth, M., & Chen, W. (2014). Sorting out functions of sirtuins in cancer. Oncogene, 33(13), 1609-1620.

Sampepajung, E., Hamdani, W., Sampepajung, D., & Prihantono, P. (2021). Overexpression of NF-kB as a predictor of neoadjuvant chemotherapy response in breast cancer. Breast Disease, (Preprint), 1-9

Saxena, M., Stephens, M. A., Pathak, H., & Rangarajan, A. (2011). Transcription factors that mediate epithelial–mesenchymal transition lead to multidrug resistance by upregulating ABC transporters. Cell death & disease, 2(7), e179-e179.

Scherbakov, A. M., Lobanova, Y. S., Shatskaya, V. A., & Krasil’nikov, M. A. (2009). The breast cancer cells response to chronic hypoxia involves the opposite regulation of NF-kB and estrogen receptor signaling. Steroids, 74(6), 535-542

Seager, A. L., Shah, U. K., Mikhail, J. M., Nelson, B. C., Marquis, B. J., Doak, S. H., ... & Jenkins, G. J. (2012). Pro-oxidant induced DNA damage in human lymphoblastoid cells: homeostatic mechanisms of genotoxic tolerance. Toxicological Sciences, 128(2), 387-397.

Sethi, G., Sung, B., & Aggarwal, B. B. (2008). Nuclear factor-κB activation: from bench to bedside. Experimental biology and medicine, 233(1), 21-31.

Shen, Z. L., Wang, B., Jiang, K. W., Ye, C. X., Cheng, C., Yan, Y. C., ... & Wang, S. (2016). Downregulation of miR-199b is associated with distant metastasis in colorectal cancer via activation of SIRT1 and inhibition of CREB/KISS1 signaling. Oncotarget, 7(23), 35092

Shibue, T., & Weinberg, R. A. (2017). EMT, CSCs, and drug resistance: the mechanistic link and clinical implications. Nature reviews Clinical oncology, 14(10), 611-629.

Shiota, M., Zardan, A., Takeuchi, A., Kumano, M., Beraldi, E., Naito, S., ... & Gleave, M. E. (2012). Clusterin mediates TGF-β–induced epithelial–mesenchymal transition and metastasis via Twist1 in prostate cancer cells. Cancer research, 72(20), 5261-5272.

Shostak, K., & Chariot, A. (2011). NF-κB, stem cells and breast cancer: the links get stronger. Breast Cancer Research, 13(4), 1-7

Shrivastav, N., Li, D., & Essigmann, J. M. (2010). Chemical biology of mutagenesis and DNA repair: cellular responses to DNA alkylation. Carcinogenesis, 31(1), 59-70.

Singh, S., Shi, Q., Bailey, S. T., Palczewski, M. J., Pardee, A. B., Iglehart, J. D., & Biswas, D. K. (2007). Nuclear factor-κB activation: a molecular therapeutic target for estrogen receptor–negative and epidermal growth factor receptor family receptor–positive human breast cancer. Molecular cancer therapeutics, 6(7), 1973-1982.

Singletary, K. W., Barnes, S. L., & van Breemen, R. B. (2004). Ethanol inhibits benzo [a] pyrene-DNA adduct removal and increases 8-oxo-deoxyguanosine formation in human mammary epithelial cells. Cancer letters, 203(2), 139-144.

Singletary, K. W., Frey, R. S., & Yan, W. (2001). Effect of ethanol on proliferation and estrogen receptor-α expression in human breast cancer cells. Cancer letters, 165(2), 131-137.

Smith, B. N., & Bhowmick, N. A. (2016). Role of EMT in metastasis and therapy resistance. Journal of clinical medicine, 5(2), 17.

Smith, J., Riballo, E., Kysela, B., Baldeyron, C., Manolis, K., Masson, C., ... & Jeggo, P. (2003). Impact of DNA ligase IV on the fidelity of end joining in human cells. Nucleic acids research, 31(8), 2157-2167.

Song, B. J., & Cederbaum, A. I. (1996). Ethanol‐inducible cytochrome P450 (CYP2E1): biochemistry, molecular biology and clinical relevance: 1996 update. Alcoholism: Clinical and Experimental Research, 20, 138a-146a.

Song, R. D., Zhang, Z., Mor, G., & Santen, R. J. (2005). Down-regulation of Bcl-2 enhances estrogen apoptotic action in long-term estradiol-depleted ER+ breast cancer cells. Apoptosis, 10(3), 667-678.

Suzuki, H. I., Yamagata, K., Sugimoto, K., Iwamoto, T., Kato, S., & Miyazono, K. (2009). Modulation of microRNA processing by p53. Nature, 460(7254), 529-533.

Tailor, D., Hahm, E. R., Kale, R. K., Singh, S. V., & Singh, R. P. (2014). Sodium butyrate induces DRP1-mediated mitochondrial fusion and apoptosis in human colorectal cancer cells. Mitochondrion, 16, 55-64.

Tanabe, S. (2013). Perspectives of gene combinations in phenotype presentation. World journal of stem cells, 5(3), 61.

Tanabe, S., Aoyagi, K., Yokozaki, H., & Sasaki, H. (2015). Regulated genes in mesenchymal stem cells and gastric cancer. World journal of stem cells, 7(1), 208.

Taylor, M. A., Parvani, J. G., & Schiemann, W. P. (2010). The pathophysiology of epithelial-mesenchymal transition induced by transforming growth factor-β in normal and malignant mammary epithelial cells. Journal of mammary gland biology and neoplasia, 15(2), 169-190.

Thurman, R. G. (1973). Induction of hepatic microsomal NADPH-dependent production of hydrogen peroxide by chronic prior treatment with ethanol. Mol. Pharmacol, 9, 670-675.

Tian, Z., Jiang, H., Liu, Y., Huang, Y., Xiong, X., Wu, H., & Dai, X. (2016). MicroRNA-133b inhibits hepatocellular carcinoma cell progression by targeting Sirt1. Experimental cell research, 343(2), 135-147

Triano, E. A., Slusher, L. B., Atkins, T. A., Beneski, J. T., Gestl, S. A., Zolfaghari, R., ... & Weisz, J. (2003). Class I alcohol dehydrogenase is highly expressed in normal human mammary epithelium but not in invasive breast cancer: implications for breast carcinogenesis. Cancer research, 63(12), 3092-3100.

van Jaarsveld MT, Wouters MD, Boersma AW, Smid M, van Ijcken WF, Mathijssen RH, Hoeijmakers JH, Martens JW, van Laere S, Wiemer EA, Pothof J. (2014) .DNA damage responsive microRNAs misexpressed in human cancer modulate therapy sensitivity. Mol Oncol. 8(3), 458-68

Van Laere, S. J., Van der Auwera, I., Van den Eynden, G. G., Van Dam, P., Van Marck, E. A., Vermeulen, P. B., & Dirix, L. Y. (2007). NF-κB activation in inflammatory breast cancer is associated with oestrogen receptor downregulation, secondary to EGFR and/or ErbB2 overexpression and MAPK hyperactivation. British journal of cancer, 97(5), 659-669

Vaziri, H., Dessain, S. K., Eaton, E. N., Imai, S. I., Frye, R. A., Pandita, T. K., ... & Weinberg, R. A. (2001). hSIR2SIRT1 functions as an NAD-dependent p53 deacetylase. Cell, 107(2), 149-159.

Voordeckers, K., Colding, C., Grasso, L., Pardo, B., Hoes, L., Kominek, J., ... & Verstrepen, K. J. (2020). Ethanol exposure increases mutation rate through error-prone polymerases. Nature communications, 11(1), 1-16

Wan, G., Tian, L., Yu, Y., Li, F., Wang, X., Li, C., ... & Cao, F. (2017). Overexpression of Pofut1 and activated Notch1 may be associated with poor prognosis in breast cancer. Biochemical and biophysical research communications, 491(1), 104-111.

Wan, G., Zhang, X., Langley, R. R., Liu, Y., Hu, X., Han, C., ... & Lu, X. (2013). DNA-damage-induced nuclear export of precursor microRNAs is regulated by the ATM-AKT pathway. Cell reports, 3(6), 2100-2112.

Wang, C., Yang, J., Lu, D., Fan, Y., Zhao, M., & Li, Z. (2016). Oxidative stress‐related DNA damage and homologous recombination repairing induced by N, N‐dimethylformamide. Journal of Applied Toxicology, 36(7), 936-945.

Wang, R. H., Sengupta, K., Li, C., Kim, H. S., Cao, L., Xiao, C., ... & Deng, C. X. (2008). Impaired DNA damage response, genome instability, and tumorigenesis in SIRT1 mutant mice. Cancer cell, 14(4), 312-323.

Wang, R., Li, C., Qiao, P., Xue, Y., Zheng, X., Chen, H., ... & Ba, X. (2018). OGG1-initiated base excision repair exacerbates oxidative stress-induced parthanatos. Cell death & disease, 9(6), 1-15.

Wang, R., Sun, Q., Wang, P., Liu, M., Xiong, S., Luo, J., ... & Cheng, B. (2016). Notch and Wnt/β-catenin signaling pathway play important roles in activating liver cancer stem cells. Oncotarget, 7(5), 5754.

Wessendorf, P., Vijg, J., Nussenzweig, A., & Digweed, M. (2014). Deficiency of the DNA repair protein nibrin increases the basal but not the radiation induced mutation frequency in vivo. Mutation Research/Fundamental and Molecular Mechanisms of Mutagenesis, 769, 11-16.

Wik, E., Ræder, M. B., Krakstad, C., Trovik, J., Birkeland, E., Hoivik, E. A., ... & Salvesen, H. B. (2013). Lack of estrogen receptor-α is associated with epithelial–mesenchymal transition and PI3K alterations in endometrial carcinoma. Clinical Cancer Research, 19(5), 1094-1105.

Wilson, B. J., & Giguère, V. (2008). Meta-analysis of human cancer microarrays reveals GATA3 is integral to the estrogen receptor alpha pathway. Molecular cancer, 7(1), 1-8.

Wu, C. X., Xu, A., Zhang, C. C., Olson, P., Chen, L., Lee, T. K., ... & Wang, X. Q. (2017). Notch inhibitor PF-03084014 inhibits hepatocellular carcinoma growth and metastasis via suppression of cancer stemness due to reduced activation of Notch1–Stat3. Molecular cancer therapeutics, 16(8), 1531-1543

Yamakuchi, M., Ferlito, M., & Lowenstein, C. J. (2008). miR-34a repression of SIRT1 regulates apoptosis. Proceedings of the National Academy of Sciences, 105(36), 13421-13426.

Yan, H. L., Xue, G., Mei, Q., Wang, Y. Z., Ding, F. X., Liu, M. F., ... & Sun, S. H. (2009). Repression of the miR‐17‐92 cluster by p53 has an important function in hypoxia‐induced apoptosis. The EMBO journal, 28(18), 2719-2732

Yan, W., Cao, Q. J., Arenas, R. B., Bentley, B., & Shao, R. (2010). GATA3 inhibits breast cancer metastasis through the reversal of epithelial-mesenchymal transition. Journal of Biological Chemistry, 285(18), 14042-14051.

Yan, X., Liu, X., Wang, Z., Cheng, Q., Ji, G., Yang, H., ... & Pei, X. (2019). MicroRNA4865p functions as a tumor suppressor of proliferation and cancer stemlike cell properties by targeting Sirt1 in liver cancer. Oncology reports, 41(3), 1938-1948.

Yao, H., Li, P., Venters, B. J., Zheng, S., Thompson, P. R., Pugh, B. F., & Wang, Y. (2008). Histone Arg modifications and p53 regulate the expression of OKL38, a mediator of apoptosis. Journal of Biological Chemistry, 283(29), 20060-20068.

Ye, X., Brabletz, T., Kang, Y., Longmore, G. D., Nieto, M. A., Stanger, B. Z., ... & Weinberg, R. A. (2017). Upholding a role for EMT in breast cancer metastasis. Nature, 547(7661), E1-E3.

Ye, Y., Xiao, Y., Wang, W., Yearsley, K., Gao, J. X., Shetuni, B., & Barsky, S. H. (2010). ERα signaling through slug regulates E-cadherin and EMT. Oncogene, 29(10), 1451-1462

Yeung, F., Hoberg, J. E., Ramsey, C. S., Keller, M. D., Jones, D. R., Frye, R. A., & Mayo, M. W. (2004). Modulation of NF‐κB‐dependent transcription and cell survival by the SIRT1 deacetylase. The EMBO journal, 23(12), 2369-2380

Yin, H., Hu, M., Liang, X., Ajmo, J. M., Li, X., Bataller, R., ... & You, M. (2014). Deletion of SIRT1 from hepatocytes in mice disrupts lipin-1 signaling and aggravates alcoholic fatty liver. Gastroenterology, 146(3), 801-811.

Yuan, J., Minter-Dykhouse, K., & Lou, Z. (2009). A c-Myc–SIRT1 feedback loop regulates cell growth and transformation. Journal of Cell Biology, 185(2), 203-211.  

Zeng, Q., Zhang, P., Wu, Z., Xue, P., Lu, D., Ye, Z., ... & Yan, X. (2014). Quantitative proteomics reveals ER-α involvement in CD146-induced epithelial-mesenchymal transition in breast cancer cells. Journal of proteomics, 103, 153-169.

Zhang JP, Zeng C, Xu L, Gong J, Fang JH, Zhuang SM. (2014) MicroRNA-148a suppresses the epithelial-mesenchymal transition and metastasis of hepatoma cells by targeting Met/Snail signaling. Oncogene. 33(31):4069-76.

Zhang, H. N., Li, L., Gao, P., Chen, H. Z., Zhang, R., Wei, Y. S., ... & Liang, C. C. (2010). Involvement of the p65/RelA subunit of NF-κB in TNF-α-induced SIRT1 expression in vascular smooth muscle cells. Biochemical and biophysical research communications, 397(3), 569-575.

Zhang, J., Yang, Y., Yang, T., Liu, Y., Li, A., Fu, S., ... & Zhou, W. (2010). microRNA-22, downregulated in hepatocellular carcinoma and correlated with prognosis, suppresses cell proliferation and tumourigenicity. British journal of cancer, 103(8), 1215-1220.

Zhang, X., Wan, G., Berger, F. G., He, X., & Lu, X. (2011). The ATM kinase induces microRNA biogenesis in the DNA damage response. Molecular cell, 41(4), 371-383.

Zhao, M., Howard, E. W., Guo, Z., Parris, A. B., & Yang, X. (2017). p53 pathway determines the cellular response to alcohol-induced DNA damage in MCF-7 breast cancer cells. PLoS One, 12(4), e0175121.

Zhao, W., Kruse, J. P., Tang, Y., Jung, S. Y., Qin, J., & Gu, W. (2008). Negative regulation of the deacetylase SIRT1 by DBC1. Nature, 451(7178), 587-590.

Zhou, B., Wang, D., Sun, G., Mei, F., Cui, Y., & Xu, H. (2018). Effect of miR-21 on apoptosis in lung cancer cell through inhibiting the PI3K/Akt/NF-κB signaling pathway in vitro and in vivo. Cellular Physiology and Biochemistry, 46(3), 999-1008.

Zhou, J., Zhou, W., Kong, F., Xiao, X., Kuang, H., & Zhu, Y. (2017). microRNA34a overexpression inhibits cell migration and invasion via regulating SIRT1 in hepatocellular carcinoma Corrigendum in/10.3892/ol. 2019.11048. Oncology letters, 14(6), 6950-6954.

Zhou, Y., Eppenberger-Castori, S., Eppenberger, U., & Benz, C. C. (2005). The NFkB pathway and endocrine-resistant breast cancer. Endocrine Related Cancer, 12(1), S37.

Zovoilis, A., Agbemenyah, H. Y., Agis‐Balboa, R. C., Stilling, R. M., Edbauer, D., Rao, P., ... & Fischer, A. (2011). microRNA‐34c is a novel target to treat dementias. The EMBO journal, 30(20), 4299-4308.