This AOP is open for adoption and licensed under the BY-SA license. The BY-SA license allows reusers to distribute, remix, adapt, and build upon the material in any medium or format, so long as attribution is given to the creator. The license allows for commercial use. If you remix, adapt, or build upon the material, you must license the modified material under identical terms.

This AOP is open for adoption. Please email aopwiki@googlegroups.com to indicate your interest in becoming the main point of contact for this AOP.
AOP: 457

Title

A descriptive phrase which references both the Molecular Initiating Event and Adverse Outcome.It should take the form “MIE leading to AO”. For example, “Aromatase inhibition leading to reproductive dysfunction” where Aromatase inhibition is the MIE and reproductive dysfunction the AO. In cases where the MIE is unknown or undefined, the earliest known KE in the chain (i.e., furthest upstream) should be used in lieu of the MIE and it should be made clear that the stated event is a KE and not the MIE.  More help

Succinate dehydrogenase inhibition leading to increased insulin resistance through reduction in circulating thyroxine

Short name
A name that succinctly summarises the information from the title. This name should not exceed 90 characters. More help
Succinate dehydrogenase inhibition leading to increased insulin resistance
The current version of the Developer's Handbook will be automatically populated into the Handbook Version field when a new AOP page is created.Authors have the option to switch to a newer (but not older) Handbook version any time thereafter. More help
Handbook Version v2.0

Graphical Representation

A graphical representation of the AOP.This graphic should list all KEs in sequence, including the MIE (if known) and AO, and the pair-wise relationships (links or KERs) between those KEs. More help
Click to download graphical representation template Explore AOP in a Third Party Tool

Authors

The names and affiliations of the individual(s)/organisation(s) that created/developed the AOP. More help

Prakash Patel PhD; Cyprotex Discovery Ltd., An Evotec Company, Alderley Park, Cheshire, SK10 4TG, UK.

Simon Thomas PhD; Cyprotex Discovery Ltd., An Evotec Company, Alderley Park, Cheshire, SK10 4TG, UK.

Point of Contact

The user responsible for managing the AOP entry in the AOP-KB and controlling write access to the page by defining the contributors as described in the next section.   More help
Evgeniia Kazymova   (email point of contact)

Contributors

Users with write access to the AOP page.  Entries in this field are controlled by the Point of Contact. More help
  • Simon Thomas
  • Prakash Patel
  • Evgeniia Kazymova

Coaches

This field is used to identify coaches who supported the development of the AOP.Each coach selected must be a registered author. More help

OECD Information Table

Provides users with information concerning how actively the AOP page is being developed and whether it is part of the OECD Workplan and has been reviewed and/or endorsed. OECD Project: Assigned upon acceptance onto OECD workplan. This project ID is managed and updated (if needed) by the OECD. OECD Status: For AOPs included on the OECD workplan, ‘OECD status’ tracks the level of review/endorsement of the AOP . This designation is managed and updated by the OECD. Journal-format Article: The OECD is developing co-operation with Scientific Journals for the review and publication of AOPs, via the signature of a Memorandum of Understanding. When the scientific review of an AOP is conducted by these Journals, the journal review panel will review the content of the Wiki. In addition, the Journal may ask the AOP authors to develop a separate manuscript (i.e. Journal Format Article) using a format determined by the Journal for Journal publication. In that case, the journal review panel will be required to review both the Wiki content and the Journal Format Article. The Journal will publish the AOP reviewed through the Journal Format Article. OECD iLibrary published version: OECD iLibrary is the online library of the OECD. The version of the AOP that is published there has been endorsed by the OECD. The purpose of publication on iLibrary is to provide a stable version over time, i.e. the version which has been reviewed and revised based on the outcome of the review. AOPs are viewed as living documents and may continue to evolve on the AOP-Wiki after their OECD endorsement and publication.   More help
OECD Project # OECD Status Reviewer's Reports Journal-format Article OECD iLibrary Published Version
This AOP was last modified on October 16, 2025 13:56

Revision dates for related pages

Page Revision Date/Time
Succinate dehydrogenase, inhibited May 04, 2023 11:49
Insulin resistance, increased May 26, 2023 06:34
Thyroxine (T4) in serum, Decreased October 10, 2022 08:52
Superoxide generation, increased April 17, 2023 06:40
Thyroid hormone synthesis, Decreased November 04, 2022 09:25
Oxidative Stress November 15, 2024 10:33
SDH, inhibited leads to Superoxide generation, increased May 04, 2023 07:10
Superoxide generation, increased leads to Oxidative Stress July 04, 2024 13:23
Oxidative Stress leads to TH synthesis, Decreased July 04, 2024 14:13
TH synthesis, Decreased leads to T4 in serum, Decreased October 10, 2022 08:56
T4 in serum, Decreased leads to Insulin resistance, increased April 20, 2023 08:15
Di(2-ethylhexyl) phthalate November 29, 2016 18:42
Mono(2-ethylhexyl) phthalate November 29, 2016 18:42

Abstract

A concise and informative summation of the AOP under development that can stand-alone from the AOP page. The aim is to capture the highlights of the AOP and its potential scientific and regulatory relevance. More help

Many environmental contaminants are known or suspected to generate adverse effects through multiple mechanisms, within multiple cell types, and potentially acting across multiple biological systems, thus rendering elucidation of cause and effect highly challenging. The purpose of creating this AOP is to collate evidence for a plausible pathway by which inhibition of a mitochondrial enzyme, succinate dehydrogenase, could, via disruption of the hypothalamus-pituitary-thydroid axis, contribute to the development of a clinically significant metabolic disruption, namely an increase in insulin resistance (IR).

Key to identifying a metabolic effect mediated by thyroid disruption from a direct xenobiotic impact on metabolism is the existence of evidence that qualitatively or quantitatively differentiates between potential impacts via the two routes. Clinical data support the hypothesis that exposure to DEHP - as determined by renal excretion of its major metabolites - has components of both thyroid-mediated (via reduction in circulating free thyroxine concentration) and direct impacts on increase in IR. In vitro data support the hypotheses that (i) inhibition of succinate dehydrogenase can lead to oxidative stress, and (ii) increasing oxidative stress in the thyroid follicular cells can lead to reduction in thyroid hormone secretion. Thus, a plausible link can be established between thyroidal succinate dehydrogenase inhibition and increase in IR.

It must be borne in mind that additional molecular initiating events (MIEs) and alternative pathways to increase in IR are plausible for many xenobiotics.

AOP Development Strategy

Context

Used to provide background information for AOP reviewers and users that is considered helpful in understanding the biology underlying the AOP and the motivation for its development.The background should NOT provide an overview of the AOP, its KEs or KERs, which are captured in more detail below. More help

This AOP was created in order to collate information, and attempt to drive understanding, around several key issues concerning xenobiotic driven disruption of energy metabolism, and the subsequent development of related pathologies. Specifically, the focus is on the nature and extent of the component of this disruption that can potentially be mediated via alteration of thyroid gland function, and consequent changes in circulating thyroid hormone concentrations (Huang et al, 2021).

Amongst classes of xenobiotics, fragmentary evidence indicates that this is one possible route - amongst many - by which toxicity of phthalate esters could manifest itself. This evidence includes the observations that :

  1. Phthalate esters can increase reactive oxygen species (ROS) concentrations in multiple in vitro systems and in vivo (see, for example, Mondal and Bandypoadhayay, 2023).
  2. Phthalate esters can decrease concentrations of thyroid hormones in vivo (Kim et al, 2019).
  3. Phthalate ester exposure has been correlated to pathologies of energy metabolism, such as insulin resistance (Shoshtari-Yeganeh et al, 2019; Gao et al, 2021).
  4. Decrease in circulating thyroid hormones has been linked to the development of insulin resistance (Brenta, 2011).

Given the role of thyroid hormones in regulating energy metabolism, including glucose and lipids, the possibility exists for phthalate-induced disruptions in energy metabolism and contribution to subsequent pathologies to be mediated at least, in part, through their impacts on thyroid function.

This AOP was developed as part of the ScreenED project, which has received funding from the European Union’s Horizon 2020 research and innovation programme under grant agreement No 825745.

Strategy

Provides a description of the approaches to the identification, screening and quality assessment of the data relevant to identification of the key events and key event relationships included in the AOP or AOP network.This information is important as a basis to support the objective/envisaged application of the AOP by the regulatory community and to facilitate the reuse of its components.  Suggested content includes a rationale for and description of the scope and focus of the data search and identification strategy/ies including the nature of preliminary scoping and/or expert input, the overall literature screening strategy and more focused literature surveys to identify additional information (including e.g., key search terms, databases and time period searched, any tools used). More help

Identification of molecular initiating event

A significant body of data indicates that:

  1. Many xenobiotics generate ROS in vitro and/or in vivo (e.g. Amjad et al, 2020; Mondal and Bandypoadhayay, 2023; Unsal et al, 2020; Wang et al, 2023; Yang et al, 2020).
  2. ROS generation resulting in oxidative stress can be a contributing factor - potentially the most important factor for some xenobiotics - in the induction of toxic, pathological outcomes (e.g. Amjad et al, 2020; Mondal and Bandypoadhayay, 2023; Unsal et al, 2020; Wang et al, 2023; Yang et al, 2020).
  3. Multiple mechanisms of excess ROS generation are known, including mechanisms specific to particular cell types, and mechanisms specific to particular xenobiotics or xenobiotic classes (see ArulJothi et al, 2023, for review)
  4. The main source of ROS generation under normal physiological conditions in most cell types is the electron transport chain of the mitochondria (Murphy, 2009).

Consequently, of the multiple potential routes of ROS generation, a mechanism involving increased mitochondrial generation is a strong candidate for a potential MIA.

Identification of adverse outcome

Xenobiotic-induced metabolic disfunction can manifest itself in multiple biochemical and physiolological outcomes. These can be of clinical significance in themselves, of significance when taken in conjunction with other measures, and/or indicators of potential progression to further endpoints that may be of clinical significance. Insulin resistance (IR), a measure of the extent to which cells do not respond normally to insulin, is a component of metabolic syndrome, which, in turn, predisposes to type 2 diabetes and cardiovascular disease. Given this central position in the development of metabolic pathologies, and that it can be determined by simple blood measurements, it represents a quantifiable endpoint of clinical relevance, suitable for identification as a significant adverse outcome in and of itself.

Summary of the AOP

This section is for information that describes the overall AOP.The information described in section 1 is entered on the upper portion of an AOP page within the AOP-Wiki. This is where some background information may be provided, the structure of the AOP is described, and the KEs and KERs are listed. More help

Events:

Molecular Initiating Events (MIE)
An MIE is a specialised KE that represents the beginning (point of interaction between a prototypical stressor and the biological system) of an AOP. More help
Key Events (KE)
A measurable event within a specific biological level of organisation. More help
Adverse Outcomes (AO)
An AO is a specialized KE that represents the end (an adverse outcome of regulatory significance) of an AOP. More help
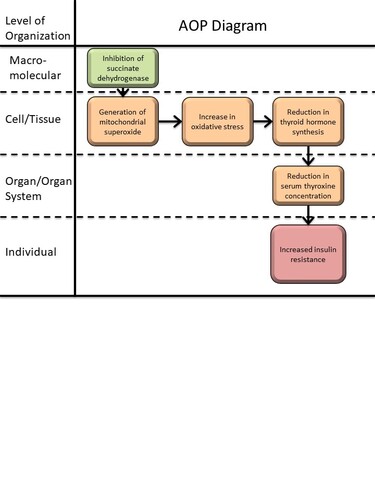
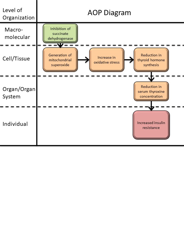
Type Event ID Title Short name
MIE 2118 Succinate dehydrogenase, inhibited SDH, inhibited
KE 2120 Superoxide generation, increased Superoxide generation, increased
KE 1392 Oxidative Stress Oxidative Stress
KE 277 Thyroid hormone synthesis, Decreased TH synthesis, Decreased
KE 281 Thyroxine (T4) in serum, Decreased T4 in serum, Decreased
AO 2119 Insulin resistance, increased Insulin resistance, increased

Relationships Between Two Key Events (Including MIEs and AOs)

This table summarizes all of the KERs of the AOP and is populated in the AOP-Wiki as KERs are added to the AOP.Each table entry acts as a link to the individual KER description page. More help

Network View

This network graphic is automatically generated based on the information provided in the MIE(s), KEs, AO(s), KERs and Weight of Evidence (WoE) summary tables. The width of the edges representing the KERs is determined by its WoE confidence level, with thicker lines representing higher degrees of confidence. This network view also shows which KEs are shared with other AOPs. More help

Prototypical Stressors

A structured data field that can be used to identify one or more “prototypical” stressors that act through this AOP. Prototypical stressors are stressors for which responses at multiple key events have been well documented. More help

Life Stage Applicability

The life stage for which the AOP is known to be applicable. More help
Life stage Evidence
Adult Moderate

Taxonomic Applicability

Latin or common names of a species or broader taxonomic grouping (e.g., class, order, family) can be selected.In many cases, individual species identified in these structured fields will be those for which the strongest evidence used in constructing the AOP was available. More help
Term Scientific Term Evidence Link
human Homo sapiens Moderate NCBI

Sex Applicability

The sex for which the AOP is known to be applicable. More help
Sex Evidence
Mixed Moderate

Overall Assessment of the AOP

Addressess the relevant biological domain of applicability (i.e., in terms of taxa, sex, life stage, etc.) and Weight of Evidence (WoE) for the overall AOP as a basis to consider appropriate regulatory application (e.g., priority setting, testing strategies or risk assessment). More help

The first iteration of the AOP has been developed in order to outline a plausible route by which stressors that induce oxidative stress could contribute to the global burden of metabolic pathologies acting, specifically, via reduction in thyroid hormone synthesis, and corresponding reduction in circulating thyroxine levels. It was also considered important to identify a particular mechanism that can induce oxidative stress. For phthalate esters, particularly DEHP, there is documented evidence for the chain of events leading from succinate dehydrogenase inhibition, through an increase in thyroid gland oxidative stress and reduction in circulating thyroxine levels, to an increase in insulin resistance (Huang et al, 2021).

Domain of Applicability

Addressess the relevant biological domain(s) of applicability in terms of sex, life-stage, taxa, and other aspects of biological context. More help

In vivo evidence for this AOP supports its applicability to adult humans (Huang et al, 2021).

Essentiality of the Key Events

The essentiality of KEs can only be assessed relative to the impact of manipulation of a given KE (e.g., experimentally blocking or exacerbating the event) on the downstream sequence of KEs defined for the AOP. Consequently, evidence supporting essentiality is assembled on the AOP page, rather than on the independent KE pages that are meant to stand-alone as modular units without reference to other KEs in the sequence. The nature of experimental evidence that is relevant to assessing essentiality relates to the impact on downstream KEs and the AO if upstream KEs are prevented or modified. This includes: Direct evidence: directly measured experimental support that blocking or preventing a KE prevents or impacts downstream KEs in the pathway in the expected fashion. Indirect evidence: evidence that modulation or attenuation in the magnitude of impact on a specific KE (increased effect or decreased effect) is associated with corresponding changes (increases or decreases) in the magnitude or frequency of one or more downstream KEs. More help
Essentiality of Key Events
Key Event Defining question High (strong) Moderate Low (weak)
  Are downstream KEs and/or the AO prevented if an  upstream KE is blocked? Direct evidence from specifically designed experimental studies illustrating essentiality for at least one of the important KEs Indirect evidence that sufficient modification of an expected modulating factor attenuates or augments a KE No or contradictory experimental evidence of the essentiality of any of the KEs
KE 2118 (MIE): Succinate dehydrogenase, inhibited       No direct evidence identified
KE 2120: Superoxide generation, increased       No direct evidence identified
KE 1392: Oxidative Stress        
KE 277: Thyroid hormone synthesis, Decreased     Pharmacological inhibition of thyroid synthesis has been observed to lead to increase in insulin resistance in animals.  
KE 281: Thyroxine (T4) in serum, Decreased     Reduction in T4 concentration contributing to an increase in insulin resistance in humans has been inferred using mediation analysis (Huang et al, 2021).  

Evidence Assessment

Addressess the biological plausibility, empirical support, and quantitative understanding from each KER in an AOP. More help
Plausibility of Key Event Relationships
Key Event Relationship Defining question High (strong) Moderate Low (weak)
  Is there a mechanistic (i.e., structural or functional) relationship between KEup and KEdown consistent with established biological knowledge? Extensive understanding based on extensive previous documentation and broad acceptance -Established mechanistic basis The KER is plausible based on analogy to accepted biological relationships but scientific understanding is not completely established. There is empirical support for a statistical association between KEs (See 3.), but the structural or functional relationship between them is not understood.
SDH, inhibited leads to superoxide generation, increased   Inhibition of mitochondrial succinate dehydrogenase has been demonstrated to lead to an increase in mitochondrial superoxide generation in in vitro studies    
Superoxide generation, increased leads to Increase, Oxidative Stress   Activation of superoxide generation, and superoxide dismutase overexpression have been shown to lead, respectively, to increase and decrease of markers of oxidative stress within cells.    
Increase, Oxidative Stress leads to TH synthesis, Decreased     Increased oxidative stress leads to adverse biochemical and histological outcomes in thyroid cells in vitro and in vivo, including reduced follicular colloidal amounts  
TH synthesis, Decreased leads to T4 in serum, Decreased   Inhibition of T4 synthesis in vivo is expected to  lead to reduction in circulating T4 concentration, though mediated by the counterbalancing effect of negative feedback in the    
T4 in serum, Decreased leads to Insulin resistance, increased   Decreased T4 serum concentration has been demonstrated to result in increase in insulin resistance in rodent studies and in humans    

Known Modulating Factors

Modulating factors (MFs) may alter the shape of the response-response function that describes the quantitative relationship between two KES, thus having an impact on the progression of the pathway or the severity of the AO.The evidence supporting the influence of various modulating factors is assembled within the individual KERs. More help
Modulating Factor (MF) Influence or Outcome KER(s) involved
     

Quantitative Understanding

Optional field to provide quantitative weight of evidence descriptors.  More help

Quantitative understanding of the AOP is currently low.

Considerations for Potential Applications of the AOP (optional)

Addressess potential applications of an AOP to support regulatory decision-making.This may include, for example, possible utility for test guideline development or refinement, development of integrated testing and assessment approaches, development of (Q)SARs / or chemical profilers to facilitate the grouping of chemicals for subsequent read-across, screening level hazard assessments or even risk assessment. More help

References

List of the literature that was cited for this AOP. More help

Amjad, S. et al (2020), "Role of antioxidants in alleviating bisphenol A toxicity", Biomolecules, Vol 10, 1105.

ArulJothi, K.N. et al (2023), "Implications of reactive oxygen species in lung cancer and exploiting it for therapeutic interventions", Medical Oncology, Vol 40, 43.

Brenta, G. (2011), "Why can insulin resistance be a natural consequence of thyroid dysfunction?", Journal of Thyroid Research, 152850.

Gao, H. et al (2021), "Association between phthalate exposure and insulin resistance: a systemic review and meta-analysis update", Environmental Science and Pollution Research International", Vol 28, pp 55967-55980.

Huang, H-B et al (2021), "Mediation effects of thyroid function in the associations between phthalate exposure and glucose metabolism in adults", Environmental Pollution Vol 278, 116799.

Kim, M.J. et al (2019), "Association between Diethylhexyl phthalate exposure and thyroid function: a meta-analysis", Thyroid, Vol 29, pp 183-192, with correction in Vol 29, 752.

Mondal, S. and Bandyopadhyay, A. (2023), "From oxidative imbalance to compromised standard sperm parameters: toxicological aspects of phthalate esters on spermatozoa", Environmental Toxicology and Pharmacology, Vol 98, 104085.

Murphy, M.P. (2009), "How mitochondria produce reactive oxygen species", Biochemical Journal, Vol 417, pp 1-13.

Shoshtari-Yeganeh, B, et al (2019) "Systematic review and meta-analysis on the association between phthalates exposure and insulin resistance", Environmental Science and Pollution Research International", Vol 26, pp 9435-9442.

Unsal, V. et al (2020), "Toxicity of carbon tetrachloride, free radicals and role of antioxidants", Research in Environmental Health, Vol 36, pp279-295.

Wang, Q.-Y. et al (2023), "2,3',4,4',5-Pentachlorophenol induces mitochondria-dependent apoptosis mediated by AhR/Cyp1a1 in mouse germ cells", Journal of Hazard Materials, Vol 445, 130457.

Yang, C. et al (2020), "Mediation of oxidative stress toxicity induced by pyrethroid pesticides in fish", Comp Biochem Physiol C Toxicol Pharmacol., Vol 234, 108758.