This AOP is licensed under the BY-SA license. This license allows reusers to distribute, remix, adapt, and build upon the material in any medium or format, so long as attribution is given to the creator. The license allows for commercial use. If you remix, adapt, or build upon the material, you must license the modified material under identical terms.

AOP: 466

Title

A descriptive phrase which references both the Molecular Initiating Event and Adverse Outcome.It should take the form “MIE leading to AO”. For example, “Aromatase inhibition leading to reproductive dysfunction” where Aromatase inhibition is the MIE and reproductive dysfunction the AO. In cases where the MIE is unknown or undefined, the earliest known KE in the chain (i.e., furthest upstream) should be used in lieu of the MIE and it should be made clear that the stated event is a KE and not the MIE.  More help

Doda decarboxylase leading to mortality

Short name
A name that succinctly summarises the information from the title. This name should not exceed 90 characters. More help
Doda decarboxylase leading to mortality
The current version of the Developer's Handbook will be automatically populated into the Handbook Version field when a new AOP page is created.Authors have the option to switch to a newer (but not older) Handbook version any time thereafter. More help
Handbook Version v2.5

Graphical Representation

A graphical representation of the AOP.This graphic should list all KEs in sequence, including the MIE (if known) and AO, and the pair-wise relationships (links or KERs) between those KEs. More help
Click to download graphical representation template Explore AOP in a Third Party Tool

Authors

The names and affiliations of the individual(s)/organisation(s) that created/developed the AOP. More help

Ihn-Sil Kwak1,2, Donggon Yoo3,4 , Tae-Yong Jeong5, Woo-Keun Kim3,4*

1. Fisheries Science Institute, Chonnam National University, Yeosu, 59626, Korea

2. Faculty of Marine Technology, Chonnam National University, Yeosu, 59626, Korea

3. Human and Environmental Toxicology, University of Science and Technology, Daejeon, 34113, Korea

4. Department of Predictive Toxicology, Korea Institute of Toxicology, Daejeon, 34114, Korea

5. Department of Environmental Science, Hankuk University of Foreign Studies, 81 Oedae-ro, Mohyeon-eup, Cheoin-gu, Yongin-si 17035, Republic of Korea

Point of Contact

The user responsible for managing the AOP entry in the AOP-KB and controlling write access to the page by defining the contributors as described in the next section.   More help
Arthur Author   (email point of contact)

Contributors

Users with write access to the AOP page.  Entries in this field are controlled by the Point of Contact. More help
  • Donggon Yoo
  • Woo-Keun Kim
  • Arthur Author

Coaches

This field is used to identify coaches who supported the development of the AOP.Each coach selected must be a registered author. More help

OECD Information Table

Provides users with information concerning how actively the AOP page is being developed and whether it is part of the OECD Workplan and has been reviewed and/or endorsed. OECD Project: Assigned upon acceptance onto OECD workplan. This project ID is managed and updated (if needed) by the OECD. OECD Status: For AOPs included on the OECD workplan, ‘OECD status’ tracks the level of review/endorsement of the AOP . This designation is managed and updated by the OECD. Journal-format Article: The OECD is developing co-operation with Scientific Journals for the review and publication of AOPs, via the signature of a Memorandum of Understanding. When the scientific review of an AOP is conducted by these Journals, the journal review panel will review the content of the Wiki. In addition, the Journal may ask the AOP authors to develop a separate manuscript (i.e. Journal Format Article) using a format determined by the Journal for Journal publication. In that case, the journal review panel will be required to review both the Wiki content and the Journal Format Article. The Journal will publish the AOP reviewed through the Journal Format Article. OECD iLibrary published version: OECD iLibrary is the online library of the OECD. The version of the AOP that is published there has been endorsed by the OECD. The purpose of publication on iLibrary is to provide a stable version over time, i.e. the version which has been reviewed and revised based on the outcome of the review. AOPs are viewed as living documents and may continue to evolve on the AOP-Wiki after their OECD endorsement and publication.   More help
OECD Project # OECD Status Reviewer's Reports Journal-format Article OECD iLibrary Published Version
This AOP was last modified on October 16, 2025 13:56

Revision dates for related pages

Page Revision Date/Time
Decrease, Tyrosine August 28, 2022 20:50
Decrease, dopa decarboxylase August 28, 2022 20:51
Increase, Defects in tanning of new cuticle August 28, 2022 20:52
Increase, impairment of cuticle sclerotization August 28, 2022 20:53
Increase, pigmentation August 28, 2022 20:56
Increase, Incomplete ecdysis May 24, 2018 16:41
Increase, delay in oviposition August 28, 2022 20:58
Increase, Mortality October 26, 2020 05:18
Decrease, hatching of egg August 28, 2022 20:59
Decrease, Tyrosine leads to Decrease, dopa decarboxylase August 28, 2022 21:00
Decrease, dopa decarboxylase leads to Increase, Defects in tanning of new cuticle August 28, 2022 21:00
Increase, Defects in tanning of new cuticle leads to Increase, impairment of cuticle sclerotization August 28, 2022 21:00
Increase, Defects in tanning of new cuticle leads to Increase, pigmentation August 28, 2022 21:01
Increase, impairment of cuticle sclerotization leads to Increase, Incomplete ecdysis August 28, 2022 21:02
Increase, pigmentation leads to Increase, Incomplete ecdysis August 28, 2022 21:02
Increase, Incomplete ecdysis leads to Increase, delay in oviposition August 28, 2022 21:03
Increase, Incomplete ecdysis leads to Increase, Mortality December 03, 2016 16:38
Increase, Incomplete ecdysis leads to Decrease, hatching of egg August 28, 2022 21:03

Abstract

A concise and informative summation of the AOP under development that can stand-alone from the AOP page. The aim is to capture the highlights of the AOP and its potential scientific and regulatory relevance. More help

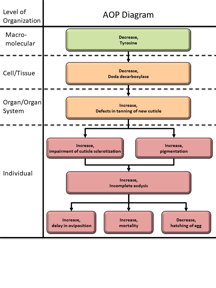
We propose this AOP associated with the molting process based on the literatures. Cuticle tanning occurs in insects immediately after hatching or molting. During this process, the cuticle becomes pigmented and sclerotized due to melanin deposition and protein crosslinking. In insects, different from mammals, melanin is synthesized mainly from dopamine, which is produced from 3,4-dihydroxyphenylalanine (DOPA) by the enzyme DOPA decarboxylase (Ddc). Silencing of Ddc has been shown to cause incomplete and premature molting or failed pupation. This process affects pigmentation and cuticle sclerosis, resulting in an incomplete moulting process. The incomplete moulting process increases the mortality rate of immature individuals and causes problems in the reproductive process.

AOP Development Strategy

Context

Used to provide background information for AOP reviewers and users that is considered helpful in understanding the biology underlying the AOP and the motivation for its development.The background should NOT provide an overview of the AOP, its KEs or KERs, which are captured in more detail below. More help

Strategy

Provides a description of the approaches to the identification, screening and quality assessment of the data relevant to identification of the key events and key event relationships included in the AOP or AOP network.This information is important as a basis to support the objective/envisaged application of the AOP by the regulatory community and to facilitate the reuse of its components.  Suggested content includes a rationale for and description of the scope and focus of the data search and identification strategy/ies including the nature of preliminary scoping and/or expert input, the overall literature screening strategy and more focused literature surveys to identify additional information (including e.g., key search terms, databases and time period searched, any tools used). More help

We proposed the conceptual AOP framework associated with Dopa decarboxylase leading to mortality based on the literature review. The molecular mechanism of dopa decarboxylase’s  molting is relatively clear based on the paper. However, the supporting information on Dopa decarboxylase and related KEs is not sufficient yet. We believe our animal model experimental data and further gene analysis can validate the key regulators in the suggested AOP. Then, we can suggest essentiality and evidence for each KEs based on animal model studies. The process for this AOP validation needs at least one year. This AOP is related to the molting process. It is thought that it will be helpful for research use together with the existing AOP (4, 358~361).

Summary of the AOP

This section is for information that describes the overall AOP.The information described in section 1 is entered on the upper portion of an AOP page within the AOP-Wiki. This is where some background information may be provided, the structure of the AOP is described, and the KEs and KERs are listed. More help

Events:

Molecular Initiating Events (MIE)
An MIE is a specialised KE that represents the beginning (point of interaction between a prototypical stressor and the biological system) of an AOP. More help
Key Events (KE)
A measurable event within a specific biological level of organisation. More help
Adverse Outcomes (AO)
An AO is a specialized KE that represents the end (an adverse outcome of regulatory significance) of an AOP. More help
Type Event ID Title Short name
MIE 2051 Decrease, Tyrosine Decrease, Tyrosine
KE 2052 Decrease, dopa decarboxylase Decrease, dopa decarboxylase
KE 2053 Increase, Defects in tanning of new cuticle Increase, Defects in tanning of new cuticle
KE 2054 Increase, impairment of cuticle sclerotization Increase, impairment of cuticle sclerotization
KE 2055 Increase, pigmentation Increase, pigmentation
KE 990 Increase, Incomplete ecdysis Increase, Incomplete ecdysis
KE 2056 Increase, delay in oviposition Increase, delay in oviposition
KE 350 Increase, Mortality Increase, Mortality
KE 2057 Decrease, hatching of egg Decrease, hatching of egg

Relationships Between Two Key Events (Including MIEs and AOs)

This table summarizes all of the KERs of the AOP and is populated in the AOP-Wiki as KERs are added to the AOP.Each table entry acts as a link to the individual KER description page. More help

Network View

This network graphic is automatically generated based on the information provided in the MIE(s), KEs, AO(s), KERs and Weight of Evidence (WoE) summary tables. The width of the edges representing the KERs is determined by its WoE confidence level, with thicker lines representing higher degrees of confidence. This network view also shows which KEs are shared with other AOPs. More help

Prototypical Stressors

A structured data field that can be used to identify one or more “prototypical” stressors that act through this AOP. Prototypical stressors are stressors for which responses at multiple key events have been well documented. More help

Life Stage Applicability

The life stage for which the AOP is known to be applicable. More help

Taxonomic Applicability

Latin or common names of a species or broader taxonomic grouping (e.g., class, order, family) can be selected.In many cases, individual species identified in these structured fields will be those for which the strongest evidence used in constructing the AOP was available. More help

Sex Applicability

The sex for which the AOP is known to be applicable. More help

Overall Assessment of the AOP

Addressess the relevant biological domain of applicability (i.e., in terms of taxa, sex, life stage, etc.) and Weight of Evidence (WoE) for the overall AOP as a basis to consider appropriate regulatory application (e.g., priority setting, testing strategies or risk assessment). More help

Domain of Applicability

Addressess the relevant biological domain(s) of applicability in terms of sex, life-stage, taxa, and other aspects of biological context. More help

Essentiality of the Key Events

The essentiality of KEs can only be assessed relative to the impact of manipulation of a given KE (e.g., experimentally blocking or exacerbating the event) on the downstream sequence of KEs defined for the AOP. Consequently, evidence supporting essentiality is assembled on the AOP page, rather than on the independent KE pages that are meant to stand-alone as modular units without reference to other KEs in the sequence. The nature of experimental evidence that is relevant to assessing essentiality relates to the impact on downstream KEs and the AO if upstream KEs are prevented or modified. This includes: Direct evidence: directly measured experimental support that blocking or preventing a KE prevents or impacts downstream KEs in the pathway in the expected fashion. Indirect evidence: evidence that modulation or attenuation in the magnitude of impact on a specific KE (increased effect or decreased effect) is associated with corresponding changes (increases or decreases) in the magnitude or frequency of one or more downstream KEs. More help

Evidence Assessment

Addressess the biological plausibility, empirical support, and quantitative understanding from each KER in an AOP. More help

Known Modulating Factors

Modulating factors (MFs) may alter the shape of the response-response function that describes the quantitative relationship between two KES, thus having an impact on the progression of the pathway or the severity of the AO.The evidence supporting the influence of various modulating factors is assembled within the individual KERs. More help
Modulating Factor (MF) Influence or Outcome KER(s) involved
     

Quantitative Understanding

Optional field to provide quantitative weight of evidence descriptors.  More help

Considerations for Potential Applications of the AOP (optional)

Addressess potential applications of an AOP to support regulatory decision-making.This may include, for example, possible utility for test guideline development or refinement, development of integrated testing and assessment approaches, development of (Q)SARs / or chemical profilers to facilitate the grouping of chemicals for subsequent read-across, screening level hazard assessments or even risk assessment. More help

References

List of the literature that was cited for this AOP. More help