This AOP is licensed under the BY-SA license. This license allows reusers to distribute, remix, adapt, and build upon the material in any medium or format, so long as attribution is given to the creator. The license allows for commercial use. If you remix, adapt, or build upon the material, you must license the modified material under identical terms.

AOP: 468

Title

A descriptive phrase which references both the Molecular Initiating Event and Adverse Outcome.It should take the form “MIE leading to AO”. For example, “Aromatase inhibition leading to reproductive dysfunction” where Aromatase inhibition is the MIE and reproductive dysfunction the AO. In cases where the MIE is unknown or undefined, the earliest known KE in the chain (i.e., furthest upstream) should be used in lieu of the MIE and it should be made clear that the stated event is a KE and not the MIE.  More help

Binding of SARS-CoV-2 to ACE2 leads to hyperinflammation (via cell death)

Short name
A name that succinctly summarises the information from the title. This name should not exceed 90 characters. More help
Cytopathic SARS-CoV-2 leads to hyperinflammation
The current version of the Developer's Handbook will be automatically populated into the Handbook Version field when a new AOP page is created.Authors have the option to switch to a newer (but not older) Handbook version any time thereafter. More help
Handbook Version v2.5

Graphical Representation

A graphical representation of the AOP.This graphic should list all KEs in sequence, including the MIE (if known) and AO, and the pair-wise relationships (links or KERs) between those KEs. More help
Click to download graphical representation template Explore AOP in a Third Party Tool

Authors

The names and affiliations of the individual(s)/organisation(s) that created/developed the AOP. More help

Laure-Alix Clerbaux, Penny Nymark, Sabina Halappanavar, Sally Mayasich

Point of Contact

The user responsible for managing the AOP entry in the AOP-KB and controlling write access to the page by defining the contributors as described in the next section.   More help
Allie Always   (email point of contact)

Contributors

Users with write access to the AOP page.  Entries in this field are controlled by the Point of Contact. More help
  • Laure-Alix Clerbaux
  • Penny Nymark
  • Sabina Halappanavar
  • Sally Mayasich
  • Allie Always

Coaches

This field is used to identify coaches who supported the development of the AOP.Each coach selected must be a registered author. More help

OECD Information Table

Provides users with information concerning how actively the AOP page is being developed and whether it is part of the OECD Workplan and has been reviewed and/or endorsed. OECD Project: Assigned upon acceptance onto OECD workplan. This project ID is managed and updated (if needed) by the OECD. OECD Status: For AOPs included on the OECD workplan, ‘OECD status’ tracks the level of review/endorsement of the AOP . This designation is managed and updated by the OECD. Journal-format Article: The OECD is developing co-operation with Scientific Journals for the review and publication of AOPs, via the signature of a Memorandum of Understanding. When the scientific review of an AOP is conducted by these Journals, the journal review panel will review the content of the Wiki. In addition, the Journal may ask the AOP authors to develop a separate manuscript (i.e. Journal Format Article) using a format determined by the Journal for Journal publication. In that case, the journal review panel will be required to review both the Wiki content and the Journal Format Article. The Journal will publish the AOP reviewed through the Journal Format Article. OECD iLibrary published version: OECD iLibrary is the online library of the OECD. The version of the AOP that is published there has been endorsed by the OECD. The purpose of publication on iLibrary is to provide a stable version over time, i.e. the version which has been reviewed and revised based on the outcome of the review. AOPs are viewed as living documents and may continue to evolve on the AOP-Wiki after their OECD endorsement and publication.   More help
OECD Project # OECD Status Reviewer's Reports Journal-format Article OECD iLibrary Published Version
This AOP was last modified on October 16, 2025 13:56

Revision dates for related pages

Page Revision Date/Time
Binding to ACE2 October 21, 2024 02:25
SARS-CoV-2 cell entry April 04, 2023 07:39
Interferon-I antiviral response, antagonized by SARS-CoV-2 December 15, 2023 14:27
Increased SARS-CoV-2 production June 14, 2022 08:49
Increase, Cell death November 27, 2024 11:26
Increased, secretion of proinflammatory mediators May 17, 2023 15:18
Increased, recruitment of inflammatory cells May 12, 2023 17:03
Hyperinflammation December 29, 2021 02:29
Binding to ACE2 leads to SARS-CoV-2 cell entry October 21, 2024 02:55
Recruitment of inflammatory cells leads to Increased proinflammatory mediators September 01, 2022 03:51
SARS-CoV-2 cell entry leads to IFN-I response, antagonized December 12, 2023 15:15
IFN-I response, antagonized leads to SARS-CoV-2 production December 14, 2023 15:23
SARS-CoV-2 production leads to Increase, Cell death October 19, 2021 13:39
Increase, Cell death leads to Increased proinflammatory mediators September 01, 2022 03:49
Increased proinflammatory mediators leads to Recruitment of inflammatory cells May 18, 2023 12:46
Recruitment of inflammatory cells leads to Hyperinflammation February 08, 2023 09:25

Abstract

A concise and informative summation of the AOP under development that can stand-alone from the AOP page. The aim is to capture the highlights of the AOP and its potential scientific and regulatory relevance. More help

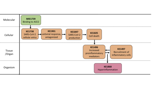
In lungs, SARS-CoV-2 Spike (S) proteins bind to the Angiotensin 2 Converting Enzyme (ACE-2) receptor (KE1739, Binding to ACE2), expressed at high levels on airway epithelial cells, alveolar epithelial cells, vascular endothelial cells and macrophages. Upon binding, the S protein subunits undergo sequential cleavage mediated by proteases and conformational changes that results in virus and host cell membrane fusion and viral entry into the cells (KE1738, SARS-CoV-2 cellular entry). Following cellular entry, the SARS-CoV-2 virus has evolved a repertoire of proteins that block the interferon cascade so the host antiviral proteins are not expressed, and the virus is free to replicate. If the type I interferon antiviral response is antagonized (KE1901, Interferon-I antiviral response antagonized by SARS-CoV-2), the viral RNA can be translated, replicated, transcribed and the genomic RNA packaged before the new SARS-CoV-2 virions are assembled (KE1847, SARS-CoV-2 production). SARS-COV-2 is a cytopathic virus and causes massive cell death in lungs (KE1825, Increased cell death). Cell death triggers immune response. Activated local innate immune response includes secretion of soluble factors such as cytokines (IL-6, TNF), chemokines (CXCL8), growth factors, hormones and several types of metabolites (KE1496, Increased secretion of pro-inflammatory mediators). This KE is the most common/central node common of the network. The soluble factors recruit immune cells including macrophages, monocytes and lymphocytes to the sites of infection (KE1497, Recruitment of immune cells), which further amplify secretion of cytokines and chemokines, creating a pro-inflammatory environment. Prolonged and self-perpetuating inflammatory response referred to as hyperinflammation (KE1866, Hyperinflammation) exhibiting notably excessive serum levels of pro-inflammatory mediator C-reactive protein (CRP). A vicious cycle of hyperinflammatory response initiated by SARS-CoV-2 leads to tissue injury, pulmonary dysfunction and organ failure.

AOP Development Strategy

Context

Used to provide background information for AOP reviewers and users that is considered helpful in understanding the biology underlying the AOP and the motivation for its development.The background should NOT provide an overview of the AOP, its KEs or KERs, which are captured in more detail below. More help

This AOP is developed within the CIAO project, "Modelling the Pathogenesis of COVID-19 Using the Adverse Outcome Pathway (AOP)". The overall goal is to organize and understand the vast amount of data that is constantly evolving as a result of the COVID-19 pandemic. This AOP-aligned systematic organisation of the knowledge allows to identify uncertainties and knowledge gaps. Many AOPs were developed in the CIAO project, each AOP focusing on a specific element of the SARS-COV-2 virus responses in humans.

This AOP focuses on the acute respiratory distress associated mortality following viral infection of pulmonary cells by SARS-CoV-2 leading to cell death and excessive inflammatory repsonse.

Strategy

Provides a description of the approaches to the identification, screening and quality assessment of the data relevant to identification of the key events and key event relationships included in the AOP or AOP network.This information is important as a basis to support the objective/envisaged application of the AOP by the regulatory community and to facilitate the reuse of its components.  Suggested content includes a rationale for and description of the scope and focus of the data search and identification strategy/ies including the nature of preliminary scoping and/or expert input, the overall literature screening strategy and more focused literature surveys to identify additional information (including e.g., key search terms, databases and time period searched, any tools used). More help

Summary of the AOP

This section is for information that describes the overall AOP.The information described in section 1 is entered on the upper portion of an AOP page within the AOP-Wiki. This is where some background information may be provided, the structure of the AOP is described, and the KEs and KERs are listed. More help

Events:

Molecular Initiating Events (MIE)
An MIE is a specialised KE that represents the beginning (point of interaction between a prototypical stressor and the biological system) of an AOP. More help
Key Events (KE)
A measurable event within a specific biological level of organisation. More help
Adverse Outcomes (AO)
An AO is a specialized KE that represents the end (an adverse outcome of regulatory significance) of an AOP. More help
Type Event ID Title Short name
MIE 1739 Binding to ACE2 Binding to ACE2
KE 1738 SARS-CoV-2 cell entry SARS-CoV-2 cell entry
KE 1901 Interferon-I antiviral response, antagonized by SARS-CoV-2 IFN-I response, antagonized
KE 1847 Increased SARS-CoV-2 production SARS-CoV-2 production
KE 1825 Increase, Cell death Increase, Cell death
KE 1496 Increased, secretion of proinflammatory mediators Increased proinflammatory mediators
KE 1497 Increased, recruitment of inflammatory cells Recruitment of inflammatory cells
AO 1868 Hyperinflammation Hyperinflammation

Relationships Between Two Key Events (Including MIEs and AOs)

This table summarizes all of the KERs of the AOP and is populated in the AOP-Wiki as KERs are added to the AOP.Each table entry acts as a link to the individual KER description page. More help

Network View

This network graphic is automatically generated based on the information provided in the MIE(s), KEs, AO(s), KERs and Weight of Evidence (WoE) summary tables. The width of the edges representing the KERs is determined by its WoE confidence level, with thicker lines representing higher degrees of confidence. This network view also shows which KEs are shared with other AOPs. More help

Prototypical Stressors

A structured data field that can be used to identify one or more “prototypical” stressors that act through this AOP. Prototypical stressors are stressors for which responses at multiple key events have been well documented. More help

Life Stage Applicability

The life stage for which the AOP is known to be applicable. More help

Taxonomic Applicability

Latin or common names of a species or broader taxonomic grouping (e.g., class, order, family) can be selected.In many cases, individual species identified in these structured fields will be those for which the strongest evidence used in constructing the AOP was available. More help

Sex Applicability

The sex for which the AOP is known to be applicable. More help

Overall Assessment of the AOP

Addressess the relevant biological domain of applicability (i.e., in terms of taxa, sex, life stage, etc.) and Weight of Evidence (WoE) for the overall AOP as a basis to consider appropriate regulatory application (e.g., priority setting, testing strategies or risk assessment). More help

Domain of Applicability

Addressess the relevant biological domain(s) of applicability in terms of sex, life-stage, taxa, and other aspects of biological context. More help

Essentiality of the Key Events

The essentiality of KEs can only be assessed relative to the impact of manipulation of a given KE (e.g., experimentally blocking or exacerbating the event) on the downstream sequence of KEs defined for the AOP. Consequently, evidence supporting essentiality is assembled on the AOP page, rather than on the independent KE pages that are meant to stand-alone as modular units without reference to other KEs in the sequence. The nature of experimental evidence that is relevant to assessing essentiality relates to the impact on downstream KEs and the AO if upstream KEs are prevented or modified. This includes: Direct evidence: directly measured experimental support that blocking or preventing a KE prevents or impacts downstream KEs in the pathway in the expected fashion. Indirect evidence: evidence that modulation or attenuation in the magnitude of impact on a specific KE (increased effect or decreased effect) is associated with corresponding changes (increases or decreases) in the magnitude or frequency of one or more downstream KEs. More help

Evidence Assessment

Addressess the biological plausibility, empirical support, and quantitative understanding from each KER in an AOP. More help

Known Modulating Factors

Modulating factors (MFs) may alter the shape of the response-response function that describes the quantitative relationship between two KES, thus having an impact on the progression of the pathway or the severity of the AO.The evidence supporting the influence of various modulating factors is assembled within the individual KERs. More help
Modulating Factor (MF) Influence or Outcome KER(s) involved
 Sex

Higher risk for severe AO for males

2056, 1703, 2354
Age

risk for more severe AO increases with age

2056, 1703, 2354
Obesity risk for more severe AO increases linearly with BMI increase, already starting at BMI >23 kg/m2 2056, 1703, 2354
Vit D deficiency Low vitamin D status prior to infection increases risk of higher AO severity  2056 , 1703, 2354 
Chemicals (PFAS, PFOS, PFOA, PFNA, PFHxS, and GenX) chemical exposure correlates with higher risk for AO severity 2056, 1703, 2354

Quantitative Understanding

Optional field to provide quantitative weight of evidence descriptors.  More help

Considerations for Potential Applications of the AOP (optional)

Addressess potential applications of an AOP to support regulatory decision-making.This may include, for example, possible utility for test guideline development or refinement, development of integrated testing and assessment approaches, development of (Q)SARs / or chemical profilers to facilitate the grouping of chemicals for subsequent read-across, screening level hazard assessments or even risk assessment. More help

References

List of the literature that was cited for this AOP. More help