This AOP is licensed under the BY-SA license. This license allows reusers to distribute, remix, adapt, and build upon the material in any medium or format, so long as attribution is given to the creator. The license allows for commercial use. If you remix, adapt, or build upon the material, you must license the modified material under identical terms.

AOP: 471

Title

A descriptive phrase which references both the Molecular Initiating Event and Adverse Outcome.It should take the form “MIE leading to AO”. For example, “Aromatase inhibition leading to reproductive dysfunction” where Aromatase inhibition is the MIE and reproductive dysfunction the AO. In cases where the MIE is unknown or undefined, the earliest known KE in the chain (i.e., furthest upstream) should be used in lieu of the MIE and it should be made clear that the stated event is a KE and not the MIE.  More help

Various neuronal effects induced by elavl3, sox10, and mbp

Short name
A name that succinctly summarises the information from the title. This name should not exceed 90 characters. More help
elavl3, sox10, mbp induced neuronal effects
The current version of the Developer's Handbook will be automatically populated into the Handbook Version field when a new AOP page is created.Authors have the option to switch to a newer (but not older) Handbook version any time thereafter. More help
Handbook Version v2.5

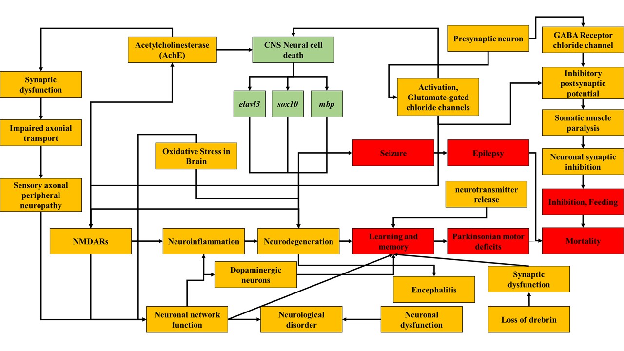
Graphical Representation

A graphical representation of the AOP.This graphic should list all KEs in sequence, including the MIE (if known) and AO, and the pair-wise relationships (links or KERs) between those KEs. More help
Click to download graphical representation template Explore AOP in a Third Party Tool

Authors

The names and affiliations of the individual(s)/organisation(s) that created/developed the AOP. More help

Point of Contact

The user responsible for managing the AOP entry in the AOP-KB and controlling write access to the page by defining the contributors as described in the next section.   More help
Brendan Ferreri-Hanberry   (email point of contact)

Contributors

Users with write access to the AOP page.  Entries in this field are controlled by the Point of Contact. More help
  • Donggon Yoo
  • Brendan Ferreri-Hanberry

Coaches

This field is used to identify coaches who supported the development of the AOP.Each coach selected must be a registered author. More help

OECD Information Table

Provides users with information concerning how actively the AOP page is being developed and whether it is part of the OECD Workplan and has been reviewed and/or endorsed. OECD Project: Assigned upon acceptance onto OECD workplan. This project ID is managed and updated (if needed) by the OECD. OECD Status: For AOPs included on the OECD workplan, ‘OECD status’ tracks the level of review/endorsement of the AOP . This designation is managed and updated by the OECD. Journal-format Article: The OECD is developing co-operation with Scientific Journals for the review and publication of AOPs, via the signature of a Memorandum of Understanding. When the scientific review of an AOP is conducted by these Journals, the journal review panel will review the content of the Wiki. In addition, the Journal may ask the AOP authors to develop a separate manuscript (i.e. Journal Format Article) using a format determined by the Journal for Journal publication. In that case, the journal review panel will be required to review both the Wiki content and the Journal Format Article. The Journal will publish the AOP reviewed through the Journal Format Article. OECD iLibrary published version: OECD iLibrary is the online library of the OECD. The version of the AOP that is published there has been endorsed by the OECD. The purpose of publication on iLibrary is to provide a stable version over time, i.e. the version which has been reviewed and revised based on the outcome of the review. AOPs are viewed as living documents and may continue to evolve on the AOP-Wiki after their OECD endorsement and publication.   More help
OECD Project # OECD Status Reviewer's Reports Journal-format Article OECD iLibrary Published Version
This AOP was last modified on October 16, 2025 13:56

Revision dates for related pages

Page Revision Date/Time
Increase, CNS Neural cell death October 17, 2023 04:07
N/A, Neurodegeneration February 23, 2021 05:07
Decrease, elavl3 October 17, 2023 04:09
Decrease, sox10 October 17, 2023 04:11
Decrease, mbp October 17, 2023 04:13
Neuroinflammation July 15, 2022 09:54
Decreased, Neuronal network function in adult brain September 16, 2017 10:15
Acetylcholine accumulation in synapses June 26, 2020 13:06
Acetylcholinesterase (AchE) Inhibition April 29, 2020 17:21
Synaptic dysfunction August 04, 2025 22:50
Impaired axonial transport January 29, 2019 10:07
Sensory axonal peripheral neuropathy January 29, 2019 10:08
Overactivation, NMDARs July 14, 2024 11:45
Neurological disorder June 15, 2023 04:43
Neuronal dysfunction April 07, 2022 09:32
Degeneration of dopaminergic neurons of the nigrostriatal pathway October 01, 2025 07:04
impaired, Learning and memory December 03, 2016 16:37
Encephalitis February 23, 2021 05:22
Loss of drebrin April 03, 2025 21:27
Parkinsonian motor deficits March 12, 2018 12:44
Disruption, neurotransmitter release July 21, 2023 16:35
Increase, seizure April 14, 2017 14:59
Increased, epilepsy June 02, 2017 12:17
Increase, Mortality October 26, 2020 05:18
Activation, Glutamate-gated chloride channels September 16, 2017 10:16
Activated, presynaptic neuron 1 June 02, 2017 11:29
Inhibition, Feeding January 14, 2025 10:26
Decreased, Ionotropic GABA receptor chloride channel conductance December 03, 2016 16:37
Increased, Inhibitory postsynaptic potential September 16, 2017 10:16
Induction, Somatic muscle paralysis September 16, 2017 10:16
Increased, Neuronal synaptic inhibition September 16, 2017 10:16
Oxidative Stress November 15, 2024 10:33
Increase, CNS Neural cell death leads to Decrease, elavl3 October 17, 2023 04:10
Increase, CNS Neural cell death leads to Decrease, sox10 October 17, 2023 04:11
Increase, CNS Neural cell death leads to Decrease, mbp October 17, 2023 04:13
Decrease, elavl3 leads to N/A, Neurodegeneration October 17, 2023 04:13
Decrease, sox10 leads to N/A, Neurodegeneration October 17, 2023 04:14
Decrease, mbp leads to N/A, Neurodegeneration October 17, 2023 04:14
Neuroinflammation leads to N/A, Neurodegeneration February 23, 2021 05:47
Oxidative Stress leads to N/A, Neurodegeneration July 23, 2024 22:10
Oxidative Stress leads to Decreased, Neuronal network function in adult brain July 24, 2024 15:00
ACh Synaptic Accumulation leads to AchE Inhibition December 03, 2016 16:37
AchE Inhibition leads to Increase, CNS Neural cell death October 17, 2023 04:20
AchE Inhibition leads to Dysfunctional synapses October 17, 2023 04:21
Dysfunctional synapses leads to Impaired axonial transport October 17, 2023 04:22
Impaired axonial transport leads to Sensory axonal peripheral neuropathy January 29, 2019 10:12
Sensory axonal peripheral neuropathy leads to Decreased, Neuronal network function in adult brain October 17, 2023 04:23
Overactivation, NMDARs leads to AchE Inhibition October 17, 2023 04:27
Overactivation, NMDARs leads to Decreased, Neuronal network function in adult brain October 17, 2023 04:28
N/A, Neurodegeneration leads to Overactivation, NMDARs October 17, 2023 04:33
Overactivation, NMDARs leads to Neuroinflammation October 17, 2023 04:34
Decreased, Neuronal network function in adult brain leads to Neurological disorder October 17, 2023 04:36
Neuronal dysfunction leads to Neurological disorder June 15, 2023 04:45
Decreased, Neuronal network function in adult brain leads to Neuroinflammation October 17, 2023 04:37
Neuroinflammation leads to Degeneration of dopaminergic neurons of the nigrostriatal pathway August 25, 2017 08:54
N/A, Neurodegeneration leads to impaired, Learning and memory October 17, 2023 04:41
Decreased, Neuronal network function in adult brain leads to impaired, Learning and memory October 17, 2023 04:41
Degeneration of dopaminergic neurons of the nigrostriatal pathway leads to impaired, Learning and memory October 17, 2023 04:42
N/A, Neurodegeneration leads to Encephalitis February 23, 2021 06:04
Dysfunctional synapses leads to impaired, Learning and memory October 17, 2023 04:48
Loss of drebrin leads to Dysfunctional synapses April 04, 2025 01:41
impaired, Learning and memory leads to Parkinsonian motor deficits October 17, 2023 04:50
Disruption, neurotransmitter release leads to impaired, Learning and memory October 17, 2023 04:51
N/A, Neurodegeneration leads to Increase, seizure October 17, 2023 04:52
Increase, seizure leads to Increased, epilepsy April 14, 2017 15:36
Increased, epilepsy leads to Increase, Mortality October 17, 2023 04:54
Parkinsonian motor deficits leads to Increase, Mortality October 17, 2023 04:55
Activation, Glutamate-gated chloride channels leads to Overactivation, NMDARs October 17, 2023 04:56
Activation, Glutamate-gated chloride channels leads to Increase, CNS Neural cell death October 17, 2023 04:56
Activated, presynaptic neuron 1 leads to Activation, Glutamate-gated chloride channels October 17, 2023 04:57
Inhibition, Feeding leads to Increase, Mortality October 17, 2023 04:58
Activated, presynaptic neuron 1 leads to Decreased, Ionotropic GABA receptor chloride channel conductance October 17, 2023 05:00
Increased, Inhibitory postsynaptic potential leads to Induction, Somatic muscle paralysis December 03, 2016 16:38
Induction, Somatic muscle paralysis leads to Increased, Neuronal synaptic inhibition October 17, 2023 05:05
Increased, Neuronal synaptic inhibition leads to Inhibition, Feeding October 17, 2023 05:06

Abstract

A concise and informative summation of the AOP under development that can stand-alone from the AOP page. The aim is to capture the highlights of the AOP and its potential scientific and regulatory relevance. More help

AOP Development Strategy

Context

Used to provide background information for AOP reviewers and users that is considered helpful in understanding the biology underlying the AOP and the motivation for its development.The background should NOT provide an overview of the AOP, its KEs or KERs, which are captured in more detail below. More help

Strategy

Provides a description of the approaches to the identification, screening and quality assessment of the data relevant to identification of the key events and key event relationships included in the AOP or AOP network.This information is important as a basis to support the objective/envisaged application of the AOP by the regulatory community and to facilitate the reuse of its components.  Suggested content includes a rationale for and description of the scope and focus of the data search and identification strategy/ies including the nature of preliminary scoping and/or expert input, the overall literature screening strategy and more focused literature surveys to identify additional information (including e.g., key search terms, databases and time period searched, any tools used). More help

Summary of the AOP

This section is for information that describes the overall AOP.The information described in section 1 is entered on the upper portion of an AOP page within the AOP-Wiki. This is where some background information may be provided, the structure of the AOP is described, and the KEs and KERs are listed. More help

Events:

Molecular Initiating Events (MIE)
An MIE is a specialised KE that represents the beginning (point of interaction between a prototypical stressor and the biological system) of an AOP. More help
Key Events (KE)
A measurable event within a specific biological level of organisation. More help
Adverse Outcomes (AO)
An AO is a specialized KE that represents the end (an adverse outcome of regulatory significance) of an AOP. More help
Type Event ID Title Short name
MIE 2195 Increase, CNS Neural cell death Increase, CNS Neural cell death
KE 352 N/A, Neurodegeneration N/A, Neurodegeneration
KE 2078 Loss of drebrin Loss of drebrin
KE 2150 Neurological disorder Neurological disorder
KE 2196 Decrease, elavl3 Decrease, elavl3
KE 2197 Decrease, sox10 Decrease, sox10
KE 2198 Decrease, mbp Decrease, mbp
KE 188 Neuroinflammation Neuroinflammation
KE 1392 Oxidative Stress Oxidative Stress
KE 618 Decreased, Neuronal network function in adult brain Decreased, Neuronal network function in adult brain
KE 10 Acetylcholine accumulation in synapses ACh Synaptic Accumulation
KE 12 Acetylcholinesterase (AchE) Inhibition AchE Inhibition
KE 1582 Impaired axonial transport Impaired axonial transport
KE 1583 Sensory axonal peripheral neuropathy Sensory axonal peripheral neuropathy
KE 388 Overactivation, NMDARs Overactivation, NMDARs
KE 191 Neuronal dysfunction Neuronal dysfunction
KE 890 Degeneration of dopaminergic neurons of the nigrostriatal pathway Degeneration of dopaminergic neurons of the nigrostriatal pathway
KE 1944 Synaptic dysfunction Dysfunctional synapses
KE 2151 Disruption, neurotransmitter release Disruption, neurotransmitter release
KE 1018 Activation, Glutamate-gated chloride channels Activation, Glutamate-gated chloride channels
KE 1349 Activated, presynaptic neuron 1 Activated, presynaptic neuron 1
KE 1177 Decreased, Ionotropic GABA receptor chloride channel conductance Decreased, Ionotropic GABA receptor chloride channel conductance
KE 1012 Increased, Inhibitory postsynaptic potential Increased, Inhibitory postsynaptic potential
KE 1014 Induction, Somatic muscle paralysis Induction, Somatic muscle paralysis
KE 1015 Increased, Neuronal synaptic inhibition Increased, Neuronal synaptic inhibition
AO 637 impaired, Learning and memory impaired, Learning and memory
AO 1841 Encephalitis Encephalitis
AO 896 Parkinsonian motor deficits Parkinsonian motor deficits
AO 1348 Increase, seizure Increase, seizure
AO 1363 Increased, epilepsy Increased, epilepsy
AO 350 Increase, Mortality Increase, Mortality
AO 1016 Inhibition, Feeding Inhibition, Feeding

Relationships Between Two Key Events (Including MIEs and AOs)

This table summarizes all of the KERs of the AOP and is populated in the AOP-Wiki as KERs are added to the AOP.Each table entry acts as a link to the individual KER description page. More help
Title Adjacency Evidence Quantitative Understanding
Increase, CNS Neural cell death leads to Decrease, elavl3 adjacent Moderate Moderate
Increase, CNS Neural cell death leads to Decrease, sox10 adjacent Moderate Moderate
Increase, CNS Neural cell death leads to Decrease, mbp adjacent Moderate Moderate
Decrease, elavl3 leads to N/A, Neurodegeneration adjacent Moderate Moderate
Decrease, sox10 leads to N/A, Neurodegeneration adjacent Moderate Moderate
Decrease, mbp leads to N/A, Neurodegeneration adjacent Moderate Moderate
Neuroinflammation leads to N/A, Neurodegeneration adjacent Moderate Moderate
Oxidative Stress leads to N/A, Neurodegeneration adjacent Moderate Moderate
Oxidative Stress leads to Decreased, Neuronal network function in adult brain adjacent Moderate Moderate
ACh Synaptic Accumulation leads to AchE Inhibition adjacent Moderate Moderate
AchE Inhibition leads to Increase, CNS Neural cell death adjacent Moderate Moderate
AchE Inhibition leads to Dysfunctional synapses adjacent Moderate Moderate
Dysfunctional synapses leads to Impaired axonial transport adjacent Moderate Moderate
Impaired axonial transport leads to Sensory axonal peripheral neuropathy adjacent Moderate Moderate
Sensory axonal peripheral neuropathy leads to Decreased, Neuronal network function in adult brain adjacent Moderate Moderate
Overactivation, NMDARs leads to AchE Inhibition adjacent Moderate Moderate
Overactivation, NMDARs leads to Decreased, Neuronal network function in adult brain adjacent Moderate Moderate
N/A, Neurodegeneration leads to Overactivation, NMDARs adjacent Moderate Moderate
Overactivation, NMDARs leads to Neuroinflammation adjacent Moderate Moderate
Decreased, Neuronal network function in adult brain leads to Neurological disorder adjacent Moderate Moderate
Neuronal dysfunction leads to Neurological disorder adjacent Moderate Moderate
Decreased, Neuronal network function in adult brain leads to Neuroinflammation adjacent Moderate Moderate
Neuroinflammation leads to Degeneration of dopaminergic neurons of the nigrostriatal pathway adjacent Moderate Moderate
N/A, Neurodegeneration leads to impaired, Learning and memory adjacent Moderate Moderate
Decreased, Neuronal network function in adult brain leads to impaired, Learning and memory adjacent Moderate Moderate
Degeneration of dopaminergic neurons of the nigrostriatal pathway leads to impaired, Learning and memory adjacent Moderate Moderate
N/A, Neurodegeneration leads to Encephalitis adjacent Moderate Moderate
Dysfunctional synapses leads to impaired, Learning and memory adjacent Moderate Moderate
Loss of drebrin leads to Dysfunctional synapses adjacent Moderate Moderate
impaired, Learning and memory leads to Parkinsonian motor deficits adjacent Moderate Moderate
Disruption, neurotransmitter release leads to impaired, Learning and memory adjacent Moderate Moderate
N/A, Neurodegeneration leads to Increase, seizure adjacent Moderate Moderate
Increase, seizure leads to Increased, epilepsy adjacent Moderate Moderate
Increased, epilepsy leads to Increase, Mortality adjacent Moderate Moderate
Parkinsonian motor deficits leads to Increase, Mortality adjacent Moderate Moderate
Activation, Glutamate-gated chloride channels leads to Overactivation, NMDARs adjacent Moderate Moderate
Activation, Glutamate-gated chloride channels leads to Increase, CNS Neural cell death adjacent Moderate Moderate
Activated, presynaptic neuron 1 leads to Activation, Glutamate-gated chloride channels adjacent Moderate Moderate
Inhibition, Feeding leads to Increase, Mortality adjacent Moderate Moderate
Activated, presynaptic neuron 1 leads to Decreased, Ionotropic GABA receptor chloride channel conductance adjacent Moderate Moderate
Increased, Inhibitory postsynaptic potential leads to Induction, Somatic muscle paralysis adjacent Moderate Moderate
Induction, Somatic muscle paralysis leads to Increased, Neuronal synaptic inhibition adjacent Moderate Moderate
Increased, Neuronal synaptic inhibition leads to Inhibition, Feeding adjacent Moderate Moderate

Network View

This network graphic is automatically generated based on the information provided in the MIE(s), KEs, AO(s), KERs and Weight of Evidence (WoE) summary tables. The width of the edges representing the KERs is determined by its WoE confidence level, with thicker lines representing higher degrees of confidence. This network view also shows which KEs are shared with other AOPs. More help

Prototypical Stressors

A structured data field that can be used to identify one or more “prototypical” stressors that act through this AOP. Prototypical stressors are stressors for which responses at multiple key events have been well documented. More help

Life Stage Applicability

The life stage for which the AOP is known to be applicable. More help

Taxonomic Applicability

Latin or common names of a species or broader taxonomic grouping (e.g., class, order, family) can be selected.In many cases, individual species identified in these structured fields will be those for which the strongest evidence used in constructing the AOP was available. More help

Sex Applicability

The sex for which the AOP is known to be applicable. More help

Overall Assessment of the AOP

Addressess the relevant biological domain of applicability (i.e., in terms of taxa, sex, life stage, etc.) and Weight of Evidence (WoE) for the overall AOP as a basis to consider appropriate regulatory application (e.g., priority setting, testing strategies or risk assessment). More help

Domain of Applicability

Addressess the relevant biological domain(s) of applicability in terms of sex, life-stage, taxa, and other aspects of biological context. More help

Essentiality of the Key Events

The essentiality of KEs can only be assessed relative to the impact of manipulation of a given KE (e.g., experimentally blocking or exacerbating the event) on the downstream sequence of KEs defined for the AOP. Consequently, evidence supporting essentiality is assembled on the AOP page, rather than on the independent KE pages that are meant to stand-alone as modular units without reference to other KEs in the sequence. The nature of experimental evidence that is relevant to assessing essentiality relates to the impact on downstream KEs and the AO if upstream KEs are prevented or modified. This includes: Direct evidence: directly measured experimental support that blocking or preventing a KE prevents or impacts downstream KEs in the pathway in the expected fashion. Indirect evidence: evidence that modulation or attenuation in the magnitude of impact on a specific KE (increased effect or decreased effect) is associated with corresponding changes (increases or decreases) in the magnitude or frequency of one or more downstream KEs. More help

Evidence Assessment

Addressess the biological plausibility, empirical support, and quantitative understanding from each KER in an AOP. More help

Known Modulating Factors

Modulating factors (MFs) may alter the shape of the response-response function that describes the quantitative relationship between two KES, thus having an impact on the progression of the pathway or the severity of the AO.The evidence supporting the influence of various modulating factors is assembled within the individual KERs. More help
Modulating Factor (MF) Influence or Outcome KER(s) involved
     

Quantitative Understanding

Optional field to provide quantitative weight of evidence descriptors.  More help

Considerations for Potential Applications of the AOP (optional)

Addressess potential applications of an AOP to support regulatory decision-making.This may include, for example, possible utility for test guideline development or refinement, development of integrated testing and assessment approaches, development of (Q)SARs / or chemical profilers to facilitate the grouping of chemicals for subsequent read-across, screening level hazard assessments or even risk assessment. More help

References

List of the literature that was cited for this AOP. More help