The authors have designated this AOP as all rights reserved. Re-use in any form requires advanced permission from the authors.

AOP: 524

Title

A descriptive phrase which references both the Molecular Initiating Event and Adverse Outcome.It should take the form “MIE leading to AO”. For example, “Aromatase inhibition leading to reproductive dysfunction” where Aromatase inhibition is the MIE and reproductive dysfunction the AO. In cases where the MIE is unknown or undefined, the earliest known KE in the chain (i.e., furthest upstream) should be used in lieu of the MIE and it should be made clear that the stated event is a KE and not the MIE.  More help

Gluten-driven immune activation leading to celiac disease in genetically predisposed individuals

Short name
A name that succinctly summarises the information from the title. This name should not exceed 90 characters. More help
Gluten-driven immune activation leading to celiac disease
The current version of the Developer's Handbook will be automatically populated into the Handbook Version field when a new AOP page is created.Authors have the option to switch to a newer (but not older) Handbook version any time thereafter. More help
Handbook Version v2.6

Graphical Representation

A graphical representation of the AOP.This graphic should list all KEs in sequence, including the MIE (if known) and AO, and the pair-wise relationships (links or KERs) between those KEs. More help
Click to download graphical representation template Explore AOP in a Third Party Tool

Authors

The names and affiliations of the individual(s)/organisation(s) that created/developed the AOP. More help

Rodríguez-Fernández, Pablo

Koning, Frits

Gil González, Aina

Moreno Andújar, Javier

Noriega Fernández, Estefanía

Fernandez Dumont, Antonio

Point of Contact

The user responsible for managing the AOP entry in the AOP-KB and controlling write access to the page by defining the contributors as described in the next section.   More help
Cataia Ives   (email point of contact)

Contributors

Users with write access to the AOP page.  Entries in this field are controlled by the Point of Contact. More help
  • Pablo Rodriguez Fernandez
  • Estefanía Noriega Fernández
  • Aina Gil González
  • Antonio Fernandez Dumont
  • Cataia Ives

Coaches

This field is used to identify coaches who supported the development of the AOP.Each coach selected must be a registered author. More help
  • Shihori Tanabe

OECD Information Table

Provides users with information concerning how actively the AOP page is being developed and whether it is part of the OECD Workplan and has been reviewed and/or endorsed. OECD Project: Assigned upon acceptance onto OECD workplan. This project ID is managed and updated (if needed) by the OECD. OECD Status: For AOPs included on the OECD workplan, ‘OECD status’ tracks the level of review/endorsement of the AOP . This designation is managed and updated by the OECD. Journal-format Article: The OECD is developing co-operation with Scientific Journals for the review and publication of AOPs, via the signature of a Memorandum of Understanding. When the scientific review of an AOP is conducted by these Journals, the journal review panel will review the content of the Wiki. In addition, the Journal may ask the AOP authors to develop a separate manuscript (i.e. Journal Format Article) using a format determined by the Journal for Journal publication. In that case, the journal review panel will be required to review both the Wiki content and the Journal Format Article. The Journal will publish the AOP reviewed through the Journal Format Article. OECD iLibrary published version: OECD iLibrary is the online library of the OECD. The version of the AOP that is published there has been endorsed by the OECD. The purpose of publication on iLibrary is to provide a stable version over time, i.e. the version which has been reviewed and revised based on the outcome of the review. AOPs are viewed as living documents and may continue to evolve on the AOP-Wiki after their OECD endorsement and publication.   More help
OECD Project # OECD Status Reviewer's Reports Journal-format Article OECD iLibrary Published Version
1.98 Under Review
This AOP was last modified on October 16, 2025 13:56

Revision dates for related pages

Page Revision Date/Time
Human leukocyte antigen DQ2/8-gluten complexes, formation January 05, 2025 15:24
Gluten-reactive T cell receptors, generation January 05, 2025 16:53
Gluten-reactive and transglutaminase 2 reactive B cell receptors, generation December 03, 2024 06:33
Innate immune response, activation April 03, 2025 11:17
Gluten-reactive B cells and transglutaminase 2-reactive B cells, activation January 04, 2025 09:14
Intestinal barrier, disruption April 27, 2025 13:31
Celiac disease December 02, 2024 14:41
Gluten-reactive CD4+ T cells, activation January 04, 2025 09:14
Gluten reactive adaptive T-cells with antigen presenting cells, co-localization December 20, 2024 08:41
Formation of HLA-DQ2/8-gluten complexes leads to Co-localization of gluten reactive adaptive T-cells with APC April 08, 2025 11:59
Generation of gluten-reactive and TG2-reactive B cell receptors leads to Co-localization of gluten reactive adaptive T-cells with APC February 27, 2025 12:20
Generation of gluten-reactive T cell receptors leads to Co-localization of gluten reactive adaptive T-cells with APC April 08, 2025 12:06
Co-localization of gluten reactive adaptive T-cells with APC leads to Activation of the innate immune response June 17, 2025 10:20
Activation of the innate immune response leads to Activation of gluten-reactive CD4+ T cells June 17, 2025 10:22
Activation of gluten-reactive CD4+ T cells leads to Activation of gluten- and TG2-reactive B cells February 27, 2025 12:22
Activation of gluten- and TG2-reactive B cells leads to Disruption of the intestinal barrier April 27, 2025 10:49
Disruption of the intestinal barrier leads to Celiac disease February 27, 2025 12:22
Gluten February 18, 2025 13:32
Bacterial or viral Infections February 18, 2025 13:35
Tissue transglutaminase 2 (TG2) enzyme activity February 18, 2025 13:38

Abstract

A concise and informative summation of the AOP under development that can stand-alone from the AOP page. The aim is to capture the highlights of the AOP and its potential scientific and regulatory relevance. More help

Celiac disease is an immune-mediated disorder triggered by the ingestion of gluten in genetically susceptible individuals carrying human leukocyte antigen (HLA)-DQ2 or HLA-DQ8 molecules. This Adverse Outcome Pathway (AOP) describes the sequence of molecular and cellular events leading to celiac disease, beginning with key molecular initiating events (MIEs) and culminating in intestinal damage and disease manifestation.

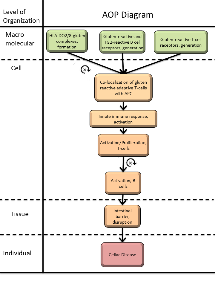
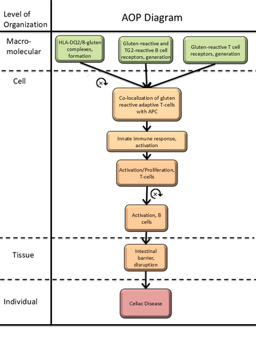
The pathway is initiated by the formation of HLA-DQ2/8-gluten complexes, the generation of gluten-reactive T cell receptors, and the production of gluten- and transglutaminase 2 (TG2)-reactive B cell receptors. These MIEs facilitate the co-localization of gluten-reactive adaptive T-cells with antigen-presenting cells (APCs), an essential step in the immune response. This interaction triggers the activation of the innate immune response and subsequently leads to the activation of gluten-reactive CD4+ T cells. The cascade continues with the activation of gluten- and TG2-reactive B cells, which further amplifies the immune response and contributes to the disruption of the intestinal barrier. The final adverse outcome (AO) is the development of celiac disease, characterized by chronic intestinal inflammation, villous atrophy, and malabsorption.

The relationships between key events (KEs) in this AOP are supported by moderate levels of evidence, reflecting a well-characterized yet complex immunopathological process. Understanding this AOP provides valuable insights for risk assessment, the development of targeted therapies, and the refinement of strategies for gluten-related disorder management.

AOP Development Strategy

Context

Used to provide background information for AOP reviewers and users that is considered helpful in understanding the biology underlying the AOP and the motivation for its development.The background should NOT provide an overview of the AOP, its KEs or KERs, which are captured in more detail below. More help

In 2017, the EFSA GMO Panel published a guidance document (EFSA, 2017) that, for the first time, outlined a specific risk assessment strategy to predict the capacity of innovative or novel proteins to trigger celiac disease. This strategy, characterized by an integrated, stepwise, case-by-case approach, was made possible due to the well-documented pathogenesis of celiac disease and the known proteins involved. Specifically, gluten peptides presented by the disease-predisposing Human Leukocyte Antigen (HLA) class II molecules, HLA-DQ2 or HLA-DQ8, activate pro-inflammatory T-cells in the inflamed intestines of patients.

Ongoing efforts to refine risk assessment methodologies in this area are driven by new findings that suggest proteins from sources other than cereals may pose a hazard to individuals with celiac disease (Peterson et al., 2019) . This AOP is created to integrate the scientific knowledge into a conceptual framework in the regulatory context.

The risk assessment strategy developed for evaluating the potential of innovative or novel proteins to induce celiac disease is regarded as a benchmark, serving as an inspiration for the broader food safety assessment of novel proteins in the food sector.

Strategy

Provides a description of the approaches to the identification, screening and quality assessment of the data relevant to identification of the key events and key event relationships included in the AOP or AOP network.This information is important as a basis to support the objective/envisaged application of the AOP by the regulatory community and to facilitate the reuse of its components.  Suggested content includes a rationale for and description of the scope and focus of the data search and identification strategy/ies including the nature of preliminary scoping and/or expert input, the overall literature screening strategy and more focused literature surveys to identify additional information (including e.g., key search terms, databases and time period searched, any tools used). More help

EFSA launched a procurement as a preparatory work for the development of adverse outcome pathways relevant for the capacity of proteins to trigger celiac disease [3] . Specifically, a search strategy was developed and eligibility (inclusion/exclusion) criteria were defined for the screening and retrieval of relevant evidence on molecular signals of proteins to trigger celiac disease published in the scientific literature. Abstract/title screening and full-text screening were systematically framed, extracting data from the selected full text articles, and assessing the risk of bias of each publication (Bebi et al., 2023).

The aim was to develop evidence-based AOPs that outline molecular signals of proteins capable of triggering celiac disease, serving as a foundation for further AOP development. While the approach relied on systematic information retrieval, relevance screening, and critical appraisal of the data, it was only a starting point. Expert knowledge was then integrated to complement this information, highlighting key publications and providing a rationale for the finalized AOP framework. This project was also included in the OECD AOP development work plan by the Extended Advisory Group on Molecular Screening and Toxicogenomic (EAGMST) guarantying coaching support and an additional layer of internal review.

Summary of the AOP

This section is for information that describes the overall AOP.The information described in section 1 is entered on the upper portion of an AOP page within the AOP-Wiki. This is where some background information may be provided, the structure of the AOP is described, and the KEs and KERs are listed. More help

Events:

Molecular Initiating Events (MIE)
An MIE is a specialised KE that represents the beginning (point of interaction between a prototypical stressor and the biological system) of an AOP. More help
Key Events (KE)
A measurable event within a specific biological level of organisation. More help
Adverse Outcomes (AO)
An AO is a specialized KE that represents the end (an adverse outcome of regulatory significance) of an AOP. More help
Type Event ID Title Short name
MIE 2252 Human leukocyte antigen DQ2/8-gluten complexes, formation Formation of HLA-DQ2/8-gluten complexes
MIE 2253 Gluten-reactive T cell receptors, generation Generation of gluten-reactive T cell receptors
MIE 2254 Gluten-reactive and transglutaminase 2 reactive B cell receptors, generation Generation of gluten-reactive and TG2-reactive B cell receptors
KE 2275 Gluten reactive adaptive T-cells with antigen presenting cells, co-localization Co-localization of gluten reactive adaptive T-cells with APC
KE 2255 Innate immune response, activation Activation of the innate immune response
KE 2260 Gluten-reactive CD4+ T cells, activation Activation of gluten-reactive CD4+ T cells
KE 2256 Gluten-reactive B cells and transglutaminase 2-reactive B cells, activation Activation of gluten- and TG2-reactive B cells
KE 1931 Intestinal barrier, disruption Disruption of the intestinal barrier
AO 2257 Celiac disease Celiac disease

Relationships Between Two Key Events (Including MIEs and AOs)

This table summarizes all of the KERs of the AOP and is populated in the AOP-Wiki as KERs are added to the AOP.Each table entry acts as a link to the individual KER description page. More help

Network View

This network graphic is automatically generated based on the information provided in the MIE(s), KEs, AO(s), KERs and Weight of Evidence (WoE) summary tables. The width of the edges representing the KERs is determined by its WoE confidence level, with thicker lines representing higher degrees of confidence. This network view also shows which KEs are shared with other AOPs. More help

Prototypical Stressors

A structured data field that can be used to identify one or more “prototypical” stressors that act through this AOP. Prototypical stressors are stressors for which responses at multiple key events have been well documented. More help

Life Stage Applicability

The life stage for which the AOP is known to be applicable. More help
Life stage Evidence
All life stages High

Taxonomic Applicability

Latin or common names of a species or broader taxonomic grouping (e.g., class, order, family) can be selected.In many cases, individual species identified in these structured fields will be those for which the strongest evidence used in constructing the AOP was available. More help
Term Scientific Term Evidence Link
human Homo sapiens High NCBI

Sex Applicability

The sex for which the AOP is known to be applicable. More help
Sex Evidence
Unspecific High

Overall Assessment of the AOP

Addressess the relevant biological domain of applicability (i.e., in terms of taxa, sex, life stage, etc.) and Weight of Evidence (WoE) for the overall AOP as a basis to consider appropriate regulatory application (e.g., priority setting, testing strategies or risk assessment). More help

KER1: Formation of HLA-DQ2/8-gluten complexes leads to Co-localization of gluten-reactive adaptive T-cells with APC

  • Adjacency: Adjacent
  • Evidence: Moderate
  • Essentiality: High Rationale: The formation of the HLA-DQ2/8-gluten complex is a fundamental event for initiating the immune response in genetically predisposed individuals. The co-localization of gluten-reactive adaptive T cells with antigen-presenting cells (APCs) depends on the recognition of these complexes by the immune system. This relationship is essential for activating the adaptive immune system, a critical step in the development of celiac disease. Supporting Evidence: The interaction between gluten-HLA complexes and T cells is well-documented, and co-localization with APCs is required for T-cell activation (Sollid, 2002; van de Wal et al., 1999).

KER2: Generation of gluten-reactive and TG2-reactive B cell receptors leads to Co-localization of gluten-reactive adaptive T-cells with APC

  • Adjacency: Adjacent
  • Evidence: Moderate
  • Essentiality: High Rationale: The generation of gluten-reactive and TG2-reactive B cell receptors facilitates the production of antibodies that contribute to the autoimmune response in celiac disease. While the direct influence on T-cell co-localization is less clear, the B-cell receptor generation is part of the broader immune response, influencing the progression of celiac disease. The co-localization of T-cells with APCs is indirectly impacted by the production of antibodies and antigen presentation. Supporting Evidence: While there is strong evidence for the generation of gluten-reactive B cells, the direct relationship with T-cell co-localization has moderate support, but it is still considered relevant for the disease process (Kagnoff, 2007).

KER3: Generation of gluten-reactive T cell receptors leads to Co-localization of gluten-reactive adaptive T-cells with APC

  • Adjacency: Adjacent
  • Evidence: Moderate
  • Essentiality: High Rationale: Gluten-reactive TCR generation is a critical early event in the immune response to gluten. Once these TCRs are generated, the T-cells are able to recognize gluten peptides presented by APCs, facilitating their co-localization. This step is essential for initiating the adaptive immune response, a key event in the pathogenesis of celiac disease. Supporting Evidence: There is strong evidence for the role of gluten-reactive TCRs in initiating immune responses, and their interaction with APCs is fundamental for the disease process (Jabri & Sollid, 2017).

KER4: Co-localization of gluten-reactive adaptive T-cells with APC leads to Activation of the innate immune response

  • Adjacency: Adjacent
  • Evidence: Moderate
  • Essentiality: High Rationale: The co-localization of gluten-reactive T-cells with APCs activates the adaptive immune system, which in turn triggers innate immune pathways. Activation of the innate immune response amplifies the overall immune reaction, driving inflammation and tissue damage seen in celiac disease. Without this co-localization, the full immune activation needed for disease progression would not occur. Supporting Evidence: Studies indicate that activation of adaptive T-cells by APCs is tightly linked to subsequent activation of innate immune pathways (Lundin et al., 1993; Anderson et al., 2011).

KER5: Activation of the innate immune response leads to Activation of gluten-reactive CD4+ T cells

  • Adjacency: Adjacent
  • Evidence: Moderate
  • Essentiality: High Rationale: The innate immune response plays a pivotal role in amplifying the activation of gluten-reactive CD4+ T cells, which is essential for driving the adaptive immune response in celiac disease. This relationship is critical because it ensures that the immune system's inflammatory reaction is properly mediated and directed toward the intestines. Supporting Evidence: The innate immune system is known to activate CD4+ T cells in response to antigenic stimulation, further promoting the inflammatory cascade in celiac disease.

KER6: Activation of gluten-reactive CD4+ T cells leads to Activation of gluten- and TG2-reactive B cells

  • Adjacency: Adjacent
  • Evidence: Moderate
  • Essentiality: High Rationale: The activation of gluten-reactive CD4+ T cells is necessary to help activate B cells that produce gluten- and TG2-specific antibodies. These antibodies are markers of disease and contribute to the autoimmune responses that drive the pathology of celiac disease. Without T-cell activation, B-cell activation cannot occur, and the autoimmune response would be incomplete. Supporting Evidence: The interaction between activated T cells and B cells is well-established in the context of autoimmune diseases like celiac disease, where T-helper cells provide necessary signals for B cell activation (Kagnoff, 2007).

KER7: Activation of gluten- and TG2-reactive B cells leads to Disruption of the intestinal barrier

  • Adjacency: Adjacent
  • Evidence: Moderate
  • Essentiality: High Rationale: The activation of gluten- and TG2-reactive B cells results in the production of antibodies, such as anti-TG2, which play a significant role in tissue damage. This damage contributes to the disruption of the intestinal barrier, a hallmark of celiac disease. Without B-cell activation, the autoimmune-mediated intestinal damage would be less pronounced, and the disease would not progress in the same way. Supporting Evidence: The presence of anti-TG2 antibodies and their involvement in intestinal injury is well-documented in celiac disease (Lundin et al., 1993; Green & Cellier, 2007).

KER8: Disruption of the intestinal barrier leads to Celiac Disease

  • Adjacency: Adjacent
  • Evidence: Moderate
  • Essentiality: High Rationale: The disruption of the intestinal barrier is the key event that allows gluten peptides and other immune activators to enter the mucosa, triggering the immune response and leading to celiac disease. This barrier disruption is essential for disease progression, as it creates the conditions for subsequent inflammation, villous atrophy, and clinical symptoms. Supporting Evidence: The breakdown of the intestinal barrier is considered a critical step in the pathogenesis of celiac disease. Without this disruption, immune activation would be limited, and disease symptoms would not manifest (Anderson et al., 2011).

Domain of Applicability

Addressess the relevant biological domain(s) of applicability in terms of sex, life-stage, taxa, and other aspects of biological context. More help

The AOP applies specifically to humans, as celiac disease is inherently linked to the HLA-DQ2/8 genotype, which is unique to humans. The described mechanisms are particularly relevant to individuals with genetic susceptibility.

Essentiality of the Key Events

The essentiality of KEs can only be assessed relative to the impact of manipulation of a given KE (e.g., experimentally blocking or exacerbating the event) on the downstream sequence of KEs defined for the AOP. Consequently, evidence supporting essentiality is assembled on the AOP page, rather than on the independent KE pages that are meant to stand-alone as modular units without reference to other KEs in the sequence. The nature of experimental evidence that is relevant to assessing essentiality relates to the impact on downstream KEs and the AO if upstream KEs are prevented or modified. This includes: Direct evidence: directly measured experimental support that blocking or preventing a KE prevents or impacts downstream KEs in the pathway in the expected fashion. Indirect evidence: evidence that modulation or attenuation in the magnitude of impact on a specific KE (increased effect or decreased effect) is associated with corresponding changes (increases or decreases) in the magnitude or frequency of one or more downstream KEs. More help

MIE1: Formation of HLA-DQ2/8-gluten Complexes

Essentiality: High Rationale: The presence of HLA-DQ2/8 is a critical requirement for the development of celiac disease. Without these alleles, individuals cannot form gluten-HLA complexes, and celiac disease does not occur. The formation of this complex is a fundamental step in initiating the immune response against gluten in genetically predisposed individuals. (Sollid, 2002; van de Wal et al., 1999)

MIE2: Generation of Gluten-Reactive T Cell Receptors

Essentiality: High Rationale: The generation of gluten-reactive TCRs is essential for the immune system to recognize gluten peptides. This step triggers the adaptive immune response, and individuals who lack gluten-reactive TCRs are unable to develop the disease. Clinical data consistently shows the presence of these TCRs in celiac patients, which play a direct role in the disease process (Lundin et al., 1993; Dieterich et al., 1997).

MIE3: Generation of Gluten-Reactive and TG2-Reactive B Cell Receptors

Essentiality: High Rationale: B cells with receptors for both gluten and transglutaminase 2 (TG2) play a role in the immune response of celiac disease. These B cells contribute to the production of antibodies such as anti-TG2, which are a hallmark of celiac disease. The formation of these receptors is crucial for the onset of the disease as they facilitate the autoimmune response (Kagnoff, 2007).

KE1: Co-localization of Gluten Reactive Adaptive T-cells with APCs

Essentiality: High Rationale: Co-localization of gluten-reactive T cells with antigen-presenting cells (APCs) is essential for the activation of T cells and the subsequent immune response. This interaction is necessary for the initiation of the adaptive immune response, which drives the inflammatory processes seen in celiac disease. Without this step, the disease cannot progress.

KE2: Activation of the Innate Immune Response

Essentiality: High Rationale: Activation of the innate immune response is crucial for amplifying the immune response in celiac disease. This step helps recruit additional immune cells to the site of inflammation and promotes further activation of adaptive immune cells. Disruption of this pathway can prevent the development of disease (Lundin et al., 1993).

KE3: Activation of Gluten-Reactive CD4+ T Cells

Essentiality: High Rationale: The activation of gluten-reactive CD4+ T cells is central to celiac disease pathology. These T cells recognize gluten peptides and drive the autoimmune response, leading to intestinal inflammation and damage. This step is directly linked to the development of disease symptoms and is essential for disease progression (Lundin et al., 1993).

KE4: Activation of Gluten- and TG2-Reactive B Cells

Essentiality: High Rationale: The activation of gluten- and TG2-reactive B cells leads to the production of antibodies such as anti-TG2 and anti-gluten antibodies. These antibodies contribute to the pathological immune response in celiac disease and are markers of disease activity (Kagnoff, 2007).

KE5: Disruption of the Intestinal Barrier

Essentiality: High Rationale: The disruption of the intestinal barrier is a key event in celiac disease and contributes to the leakage of antigens, including gluten peptides, into the intestinal mucosa. This leads to further activation of immune cells and is a critical step in disease pathogenesis. Without this disruption, the immune response would not be sufficiently activated to trigger celiac disease (Anderson et al., 2011).

AO: Celiac Disease

Essentiality: High Rationale: Celiac disease is the adverse outcome of the AOP. It is characterized by chronic inflammation of the small intestine, leading to villous atrophy, malabsorption, and various systemic manifestations. Without the preceding key events, the disease cannot occur. Therefore, celiac disease as an outcome is directly dependent on the successful progression of the earlier KEs (Green & Cellier, 2007).

Evidence Assessment

Addressess the biological plausibility, empirical support, and quantitative understanding from each KER in an AOP. More help

Known Modulating Factors

Modulating factors (MFs) may alter the shape of the response-response function that describes the quantitative relationship between two KES, thus having an impact on the progression of the pathway or the severity of the AO.The evidence supporting the influence of various modulating factors is assembled within the individual KERs. More help
Modulating Factor (MF) Influence or Outcome KER(s) involved
Gluten Load in Diet Higher gluten intake increases antigen presentation, amplifying immune activation. KER1, KER2, KER3, KER4
Microbiota Composition

Intestinal dysbiosis can lead to pro-inflammatory conditions that promote antigen presentation and contribute to barrier dysfunction.

KER1, KER4, KER8  
Intestinal Permeability Increased permeability allows more gluten peptides to interact with APCs, intensifying immune responses. KER4, KER8
Nutritional Factors (e.g., Zinc, Vitamin D Deficiency) Impairs immune regulation and epithelial integrity, exacerbating barrier disruption. KER7, KER8
Environmental Triggers (e.g., Infections, Stress, Early Gluten Exposure) May initiate or accelerate immune activation in genetically susceptible individuals. KER1, KER4, KER5

Quantitative Understanding

Optional field to provide quantitative weight of evidence descriptors.  More help

Considerations for Potential Applications of the AOP (optional)

Addressess potential applications of an AOP to support regulatory decision-making.This may include, for example, possible utility for test guideline development or refinement, development of integrated testing and assessment approaches, development of (Q)SARs / or chemical profilers to facilitate the grouping of chemicals for subsequent read-across, screening level hazard assessments or even risk assessment. More help

This AOP holds significant translational value, particularly for:

  • Diagnostic development: Insights into antigen presentation and immune responses support biomarker identification (e.g., TG2 autoantibodies).
  • Therapeutic strategies: Potential interventions targeting gluten processing, HLA binding, or immune modulation.
  • Regulatory applications: Could support safety assessments of gluten-derived products or alternative treatments.

References

List of the literature that was cited for this AOP. More help
  • Anderson, R. P., Degano, P., Godkin, A. J., Jewell, D. P., & Hill, A. V. S. (2011). In vivo antigen challenge in celiac disease: A randomized controlled study comparing oat and wheat challenge. Gut, 60(3), 420–427. https://doi.org/10.1136/gut.2010.221762
  • Bebi C, Urbani D, Evangelisti M, Grossi V, Russo F, Del Rio A. (2024). Outsourcing preparatory work based on a systematic literature review for the development of adverse outcome pathways (AOPs) relevant for the capacity of proteins to trigger celiac disease. EFSA Supporting publication 2024:EN-8570. doi: 10.2903/sp.efsa.2024.EN-8570.
  • Dieterich W, Ehnis T, Bauer M, Donner P, Volta U, Riecken EO, Schuppan D. (1997). Identification of tissue transglutaminase as the autoantigen of celiac disease. Nat Med. 3:797-801.
  • EFSA Panel on Genetically Modified Organisms (GMO), Naegeli H, Birch AN, Casacuberta J, De Schrijver A, Gralak MA, Guerche P, et al. (2017). Guidance on allergenicity assessment of genetically modified plants. EFSA Journal, 15(6):4862. doi: 10.2903/j.efsa.2017.4862.
  • Green, P. H. R., & Cellier, C. (2007). Celiac disease. New England Journal of Medicine, 357(17), 1731–1743. https://doi.org/10.1056/NEJMra071600
  • https://doi.org/10.3109/08916934.2012.665520
  • Jabri B, Sollid LM. T Cells in Celiac Disease. J Immunol. 2017 Apr 15;198(8):3005-3014. doi: 10.4049/jimmunol.1601693. PMID: 28373482; PMCID: PMC5426360.
  • Kagnoff, M. F. (2007). Celiac disease: Pathogenesis of a model immunogenetic disease. Journal of Clinical Investigation, 117(1), 41–49. https://doi.org/10.1172/JCI30253
  • Lundin, K. E. A., Scott, H., Hansen, T., Paulsen, G., Halstensen, T. S., Fausa, O., ... & Sollid, L. M. (1993). Gliadin-specific, HLA-DQ2-restricted T cells isolated from the small intestinal mucosa of celiac disease patients. Journal of Experimental Medicine, 178(1), 187–196. https://doi.org/10.1084/jem.178.1.18
  • Petersen J, Ciacchi L, Tran MT, Loh KL, Kooy-Winkelaar Y, Croft NP, Hardy MY, Chen Z, McCluskey J, Anderson RP, Purcell AW, Tye-Din JA, Koning F, Reid HH, Rossjohn J. (2020). T cell receptor cross-reactivity between gliadin and bacterial peptides in celiac disease. Nature Structural & Molecular Biology, 27: 49–61. doi: 10.1038/s41594-019-0354-z
  • Sollid, L. M. (2002). Coeliac disease: Dissecting a complex inflammatory disorder. Nature Reviews Immunology, 2(9), 647–655. https://doi.org/10.1038/nri885
  • van de Wal, Y., Kooy, Y. M., van Veelen, P. A., Peña, S. A., Mearin, M. L., Molberg, Ø., ... & Koning, F. (1999). Small intestinal T cells of celiac disease patients recognize a natural pepsin fragment of gliadin. Proceedings of the National Academy of Sciences, 96(11), 12005–12010. https://doi.org/10.1073/pnas.96.22.12005