This AOP is licensed under the BY-SA license. This license allows reusers to distribute, remix, adapt, and build upon the material in any medium or format, so long as attribution is given to the creator. The license allows for commercial use. If you remix, adapt, or build upon the material, you must license the modified material under identical terms.
AOP: 527
Title
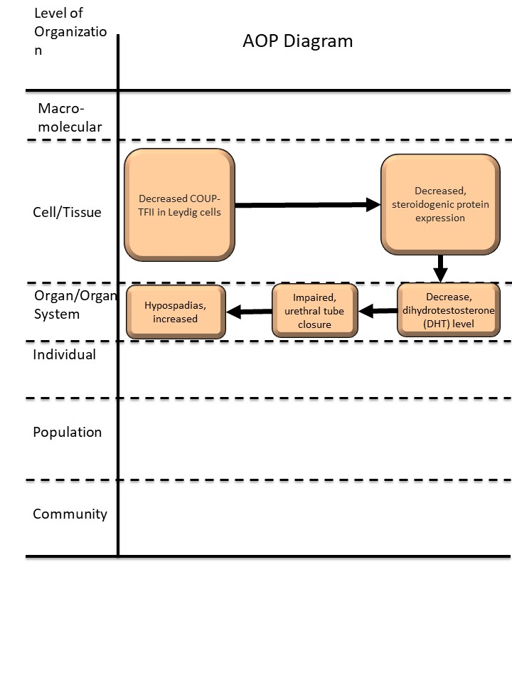
Decreased, Chicken Ovalbumin Upstream Promoter Transcription Factor II (COUP-TFII) leads to Hypospadias, increased
Short name
Graphical Representation
Point of Contact
Contributors
- John Frisch
- Agnes Aggy
Coaches
OECD Information Table
| OECD Project # | OECD Status | Reviewer's Reports | Journal-format Article | OECD iLibrary Published Version |
|---|---|---|---|---|
This AOP was last modified on October 16, 2025 13:56
Revision dates for related pages
| Page | Revision Date/Time |
|---|---|
| Decreased, Chicken Ovalbumin Upstream Promoter Transcription Factor II (COUP-TFII) | December 03, 2024 10:26 |
| Decreased, steroidogenic protein expression | December 03, 2024 10:27 |
| Decrease, dihydrotestosterone (DHT) levels | August 13, 2025 09:04 |
| Impaired, urethral tube closure | December 03, 2024 10:32 |
| Hypospadias, increased | September 18, 2025 03:48 |
| Decreased COUP-TFII in Leydig cells leads to Decreased, steroidogenic protein expression | December 03, 2024 10:29 |
| Decreased, steroidogenic protein expression leads to Decrease, DHT level | December 03, 2024 10:34 |
| Decrease, DHT level leads to Impaired, urethral tube closure | December 03, 2024 10:34 |
| Impaired, urethral tube closure leads to Hypospadias | December 03, 2024 10:35 |
Abstract
Hypospadias is an adverse outcome often observed among a group of male reproductive abnormalities caused by organ malformation (epididymis, vas deferens, seminal vesicles, prostate, external genitalia) during development (Drake et al. 2009; Palermo et al. 2021). These reproductive abnormalities have been observed in studies of laboratory mice and rats exposed to phthalates during in utero development, in attempts to understand the gene expression/inhibition, hormone levels, and other factors leading to the observed adverse outcomes. Studies in laboratory mammals have allowed researchers to target the role of individual genes by knockout gene studies, and target critical developmental windows by timed exposure to toxicants, to explore the mechanisms leading to reproductive defects similar to human birth defects observed in clinical studies (Review in Foster 2006). Although a molecular initiating event isn’t well established, decreased Chicken Ovalbumin Upstream Promoter Transcription Factor II (COUP-TFII)) gene expression has been linked to decreased expression of genes coding for enzymes involved in steroidogenesis and decreased dihydrotestosterone levels in mammals (Chauvigne et al. 2011; Shi et al. 2024). One adverse outcome of decreased dihydrotestosterone, and the focus of this adverse outcome pathway, is increased hypospadias (Kim et al. 2010; Suzuki et al. 2014; Suzuki et al. 2015).
AOP Development Strategy
Context
This Adverse Outcome Pathway (AOP) was developed as part of an Environmental Protection Agency effort to represent putative AOPs from peer-reviewed literature which were heretofore unrepresented in the AOP-Wiki. The originating work for this AOP was: Palermo, C.M., Foreman, J.E., Wikoff, D.S., and Lea, I. 2021. Development of a putative adverse outcome pathway network for male rat reproductive tract abnormalities with specific considerations for the androgen sensitive window of development. Current Research in Toxicology 2: 254–271. This publication, and the work cited within, were used create and support this AOP and its respective KE and KER pages.
Phthalates are of increasing human health concern because of increased use and accumulating evidence of disruption of reproductive development in vertebrates. First detected in laboratory mammals, exposure to phthalates and other toxicants in utero when male sexual differentiation is occurring have resulted in increased malformation of reproductive organs, failure of male characteristics to develop, and failure of proper positioning of organs (ex. hypospadias and cryptorchidism). Clinical studies in humans have used laboratory mammal data to help understand and treat conditions exhibited by individual people. This AOP focuses on the pathway leading to increased hypospadias, via impaired urethral tube closure, decreased hydrotestosterone levels, and initiated by decreased Chicken Ovalbumin Upstream Promoter Transcription Factor II (COUP-TFII) gene expression and subsequent disrupted signaling for steroidogenesis.
The focus of the originating work was to use an AOP framework to integrate lines of evidence from multiple disciplines based on evolving guidance developed by the Organization for Economic Cooperation and Development (OECD). Palermo et al. (2021) provided network analysis based on two literature searches: 1. rodent male reproductive development abnormalities using key terms; 2. effects of low molecular weight phthalates (LMWPs) during the rodent male programming window (MPW) of development. Relevant key events and key event relationships were narrowed by focusing on empirical studies related to ‘rat phthalate syndrome’ which resulted in 3 recommended Adverse Outcome Pathways: 1. INSL expression to cryptorchidism (see AOP 528 for related content); 2. COUP-TFII expression to hypospadias (see this AOP 527 for related content); 3. COUP-TFII expression to altered sperm maturation (see AOP 526 for related content).
Strategy
The originating authors conducted a literature search to develop a database of publications categorized by discipline or field of study: toxicology, epidemiology, exposure, and gene-environment interaction. The literature search relied on standard search engines such as Web of Science and Google Scholar, and the search strategy focused on toxicants known to lead to male reproductive abnormalities in organisms. The originating authors reviewed references from individual citations to identify additional studies not captured through the literature search itself. They then included all relevant publications through 2023.
The scope of the aforementioned EPA project was limited to re-representing the AOP(s) as presented in the originating publication. The literature used to support this AOP and its constituent pages began with the originating publication and followed to the primary, secondary, and tertiary works cited therein. KE and KER page creation and re-use was determined using Handbook principles where page re-use was preferred.

Summary of the AOP
Events:
Molecular Initiating Events (MIE)
Key Events (KE)
Adverse Outcomes (AO)
| Type | Event ID | Title | Short name |
|---|
| KE | 656 | Decreased, Chicken Ovalbumin Upstream Promoter Transcription Factor II (COUP-TFII) | Decreased COUP-TFII in Leydig cells |
| KE | 647 | Decreased, steroidogenic protein expression | Decreased, steroidogenic protein expression |
| KE | 1613 | Decrease, dihydrotestosterone (DHT) levels | Decrease, DHT level |
| KE | 2213 | Impaired, urethral tube closure | Impaired, urethral tube closure |
| AO | 2082 | Hypospadias, increased | Hypospadias |
Relationships Between Two Key Events (Including MIEs and AOs)
| Title | Adjacency | Evidence | Quantitative Understanding |
|---|
| Decreased COUP-TFII in Leydig cells leads to Decreased, steroidogenic protein expression | adjacent | High | Not Specified |
| Decreased, steroidogenic protein expression leads to Decrease, DHT level | adjacent | High | Not Specified |
| Decrease, DHT level leads to Impaired, urethral tube closure | adjacent | High | Not Specified |
| Impaired, urethral tube closure leads to Hypospadias | adjacent | High | Not Specified |
Network View
Prototypical Stressors
Life Stage Applicability
| Life stage | Evidence |
|---|---|
| During development and at adulthood | High |
Taxonomic Applicability
| Term | Scientific Term | Evidence | Link |
|---|---|---|---|
| mammals | mammals | Moderate | NCBI |
Sex Applicability
| Sex | Evidence |
|---|---|
| Male | High |
Overall Assessment of the AOP
|
1. Support for Biological Plausibility of Key Event Relationships: Is there a mechanistic relationship between KEup and KEdown consistent with established biological knowledge? |
|
|
Key Event Relationship (KER) |
Level of Support Strong = Extensive understanding of the KER based on extensive previous documentation and broad acceptance. |
|
Relationship 3167: Decreased COUP-TFII in Leydig cells leads to Decreased, steroidogenic protein expression |
Strong support. The relationship between decrease in COUP-TFII expression and decreased steroidogenic enzymes (ex. CYP11, CYP17, P450scc, SR-B1) is broadly accepted and consistently supported across lab mice, lab rats, and clinical human studies. |
|
Relationship 3171: Decreased, steroidogenic protein expression leads to Decrease, DHT level |
Strong support. The relationship between decreased steroidogenic enzymes and decreased dihydrotestosterone is broadly accepted and consistently supported across lab mice, lab rats, and clinical human studies. |
|
Relationship 3172: Decrease, DHT level leads to Impaired, urethral tube closure |
Strong support. Decreased dihydrotestosterone levels have consistently been linked to impaired urethral tube closure and consistently supported across lab mice, lab rats, and clinical human studies. |
|
Relationship 3173: Impaired, urethral tube closure leads to Hypospadias, increased |
Strong support. Impaired urethral tube closure directly leads to hypospadias across lab mice, lab rats, and clinical human studies. |
|
Overall |
Strong support. Extensive understanding of the relationships between events from empirical studies from a variety of taxa, including frequent testing in lab mammals. |
Domain of Applicability
Life Stage: Problems first can be observed during development, with adverse outcome manifesting in mature individuals.
Sex: Applies to males.
Taxonomic: Appears to be present broadly in mammals, with most representative studies in mammals (humans, lab mice, lab rats).
Essentiality of the Key Events
|
2. Essentiality of Key Events: Are downstream KEs and/or the AO prevented if an upstream KE is blocked? |
|
|
Key Event (KE) |
Level of Support Strong = Direct evidence from specifically designed experimental studies illustrating essentiality and direct relationship between key events. Moderate = Indirect evidence from experimental studies inferring essentiality of relationship between key events due to difficulty in directly measuring at least one of key events. |
|
KE 656: Decreased COUP-TFII in Leydig cells |
Moderate support. Decrease in COUP-TFII expression has been linked to decreased steroidogenic enzyme abundance (ex. CYP11, CYP17, P450scc, SR-B1). Evidence is available from toxicant, gene-knockout, and protein studies. Best evidence for essentiality of COUP-TFII expression is in gene-knockout studies in which wild-type individuals retain normal steroidogenic enzyme levels, while individuals with diminished COUP-TFII expression have decreased steroidogenic enzyme levels. |
|
KE 647 Decreased, steroidogenic protein expression |
Strong support. Decreased expression of steroidogenic enzymes (ex. CYP11, CYP17, P450scc, SR-B1) is linked to decreased dihydrotestosterone levels. Evidence is available from toxicant, gene-knockout, and protein studies. Best evidence for essentiality of steroidogenic enzymes is in toxicant studies in which decreased steroidogenic protein expression leads to decreased dihydrotestosterone levels, and after cessation of toxicant exposure steroid protein expression and dihydrotestosterone levels return to normal. |
|
KE 1613 Decrease, dihydrotestosterone (DHT) level |
Moderate support. Decreases in dihydrotestosterone have been correlated with impairment of urethral tube closure. Evidence is available from toxicant and histology studies. Best evidence for essentiality of dihydrotestosterone is in gene knockout studies in which mutant mice have lower dihydrotesterone and impairment of urethral tube closure. We are unaware of any studies in which supplemental dihydrotestosterone treatment restores normal urethral tube closure formation, but this would be ideal. |
|
KE 2213 Impaired, urethral tube closure |
Strong support. Improper development and problems with urethral tube closure are linked to hypospadias. Evidence is available from toxicant and histology studies. Improper tube closure directly results in hypospadias. |
|
AO 2082 Hypospadias, increased |
This is the final event of the AOP. |
|
Overall |
Moderate to strong support. Direct evidence from empirical studies from laboratory mammals for most key events, with more inferential evidence for gene expression and protein studies. |
Evidence Assessment
|
3. Empirical Support for Key Event Relationship: Does empirical evidence support that a change in KEup leads to an appropriate change in KEdown? |
|
|
Key Event Relationship (KER) |
Level of Support Strong = Experimental evidence from exposure to toxicant shows consistent change in both events across taxa and study conditions. |
|
Relationship 3167: Decreased COUP-TFII in Leydig cells leads to Decreased, steroidogenic protein expression |
Strong support. Decreases in COUP-TFII expression lead to decreased steroidogenic enzymes (ex. CYP11, CYP17, P450scc, SR-B1, StAR, primarily from studies examining COUP-TFII knock-out genes, as well as changes in gene expression/protein levels after exposure to chemical stressors. |
|
Relationship 3171: Decreased, steroidogenic protein expression leads to Decrease, DHT level |
Strong support. Decreases in steroidogenesis enzymes lead to decreases in dihydrotestosterone levels, primarily from studies measuring gene expression and correlation to protein and hormone levels. |
|
Relationship 3172: Decrease, DHT level leads to Impaired, urethral tube closure |
Strong support. Decreases in dihydrotestosterone have resulted in impairment of urethral tube closure through measurement of hormone levels, and resulting issues in reproductive tissue formation. |
|
Relationship 3173: Impaired, urethral tube closure leads to Hypospadias, increased |
Strong support. Malformation of urethral tubes directly results in hypospadias. |
|
Overall |
Strong support. Evidence from empirical studies shows consistent change in both events from a variety of taxa, including frequent testing in lab mammals. |
Known Modulating Factors
| Modulating Factor (MF) | Influence or Outcome | KER(s) involved |
|---|---|---|
Quantitative Understanding
Considerations for Potential Applications of the AOP (optional)
References
Chauvigné, F., Plummer, S., Lesné, L., Cravedi, J.-P., Dejucq-Rainsford, N., Fostier, A., and Jégou, B. 2011. Mono-(2-ethylhexyl) Phthalate Directly Alters the Expression of Leydig Cell Genes and CYP17 Lyase Activity in Cultured Rat Fetal Testis. Public Library of Science One 6(11): e27172.
Drake, A.J., van den Driesche, S., Scott, H.M., Hutchinson, G.R., Seckl, J.R. and Sharpe, R.M. 2009. Glucocorticoids Amplify Dibutyl Phthalate-Induced Disruption of Testosterone Production and Male Reproductive Development. Endocrinology 150(11): 5055–5064.
Foster, P.M.D. 2006. Disruption of reproductive development in male rat offspring following in utero exposure to phthalate esters. International Journal of Andrology 29: 140–147.
Kim, T.S., Jung, K.K., Kim, S.S., Kang, I.H., Baek, J.H., Nam, H.-S., Hong, S.-K., Lee, B.M., Hong, J.T., Oh, K.W., Kim, H.S., Han, S.Y., and Kang, T.S. 2010. Effects of in Utero Exposure to DI(n-Butyl) Phthalate on Development of Male Reproductive Tracts in Sprague-Dawley Rats. Journal of Toxicology and Environmental Health, Part A 73(21-22): 1544-1559.
Mendoza-Villarroel, R.E., Robert, N.M., Martin, L.J., Brousseau, C., and Tremblay, J.J. 2014. The Nuclear Receptor NR2F2 Activates Star Expression and Steroidogenesis in Mouse MA-10 and MLTC-1 Leydig Cells. Biology of Reproduction 91(1) Article 26: 1-12.
Palermo, C.M., Foreman, J.E., Wikoff, D.S., and Lea, I. 2021. Development of a putative adverse outcome pathway network for male rat reproductive tract abnormalities with specific considerations for the androgen sensitive window of development. Current Research in Toxicology 2: 254–271.
Shi, B. He, E., Chang, K., Xu, G., Meng, Q., Xu, H., Chen, Z., Wang, X., Jia, M., Sun, W., Zhao, W., Zhao, H., Dong, L., and Cui, H. 2024. Genistein prevents the production of hypospadias induced by Di-(2-ethylhexyl) phthalate through androgen signaling and antioxidant response in rats. Journal of Hazardous Materials 466: 133537.
Suzuki, K., Numata, T., Suzuki, H., Raga, D.D., Ipulan, L.A., Yokoyama, C., Matsushita, S., Hamada, M., Nakagata, N., Nishinakamura, R., Kume, S., Takahashi, S., and Yamada, G. 2014. Sexually dimorphic expression of Mafb regulates masculinization of the embryonic urethral formation. The Proceedings of the National Academy of Sciences 111(46): 16407–16412.
Suzuki, H., Suzuki, K., and Yamada, G. 2015. Systematic analyses of murine masculinization processes based on genital sex differentiation parameters. Development, Growth, and Differentiation 57: 639–647.