This AOP is licensed under the BY-SA license. This license allows reusers to distribute, remix, adapt, and build upon the material in any medium or format, so long as attribution is given to the creator. The license allows for commercial use. If you remix, adapt, or build upon the material, you must license the modified material under identical terms.
AOP: 528
Title
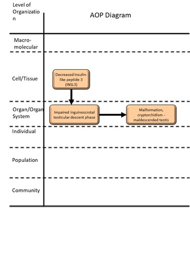
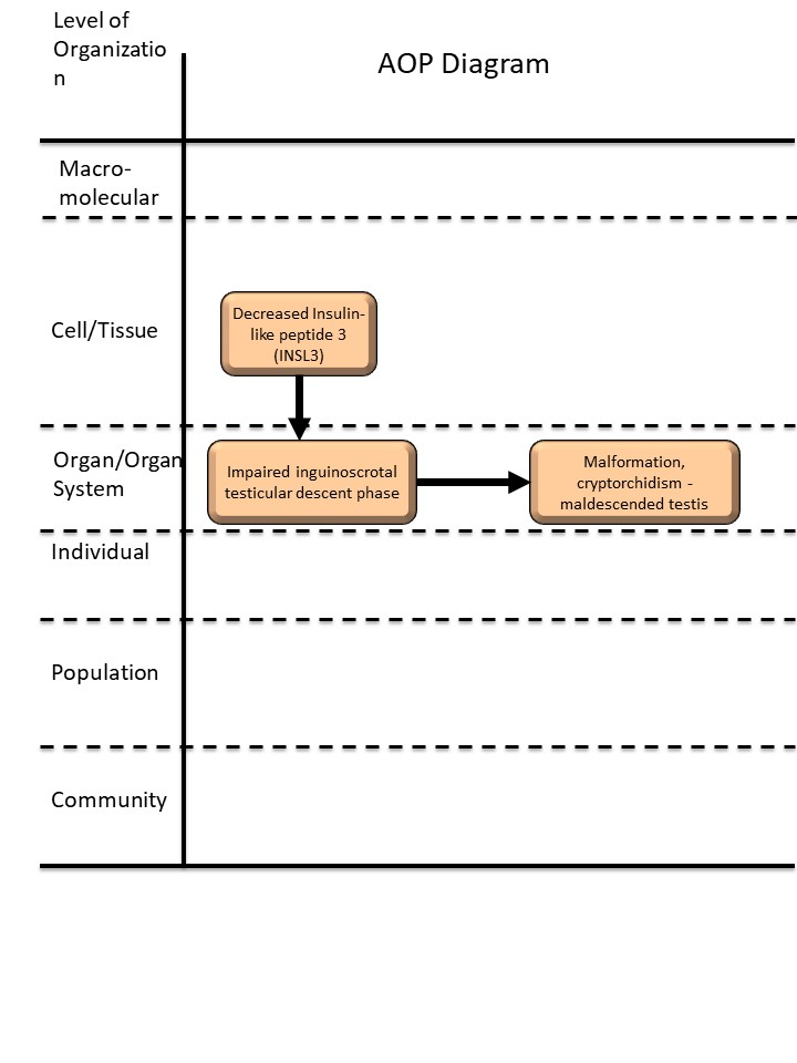
Decreased Insulin-like peptide 3 (INSL3) leads to Malformation, cryptorchidism - maldescended testis
Short name
Graphical Representation
Point of Contact
Contributors
- John Frisch
- Allie Always
Coaches
OECD Information Table
| OECD Project # | OECD Status | Reviewer's Reports | Journal-format Article | OECD iLibrary Published Version |
|---|---|---|---|---|
This AOP was last modified on October 16, 2025 13:56
Revision dates for related pages
| Page | Revision Date/Time |
|---|---|
| Decreased, Insulin-like peptide 3 (INSL3) | December 03, 2024 10:36 |
| Impaired inguinoscrotal testicular descent phase | December 03, 2024 10:36 |
| Malformation, cryptorchidism - maldescended testis | July 18, 2024 10:30 |
| Decreased, INSL3 leads to Impaired inguinoscrotal phase | December 03, 2024 10:38 |
| Impaired inguinoscrotal phase leads to Malformation, cryptorchidism | December 03, 2024 10:37 |
Abstract
Cryptorchidism is an adverse outcome often observed among a group of male reproductive abnormalities caused by organ malformation (epididymis, vas deferens, seminal vesicles, prostate, external genitalia) during development (Drake et al. 2009; Palermo et al. 2021). These reproductive abnormalities have been observed in studies of laboratory mice and rats exposed to phthalates during in utero development, in attempts to understand the gene expression/inhibition, hormone levels, and other factors leading to the observed adverse outcomes. Studies in laboratory mammals have allowed researchers to target the role of individual genes by knockout gene studies, and target critical developmental windows by timed exposure to toxicants, to explore the mechanisms leading to reproductive defects similar to human birth defects observed in clinical studies (Review in Foster 2006). Although a molecular initiating event isn’t well established, decreased Insulin-like peptide 3 (INSL3) has been linked to failure of ligaments to develop properly, with resulting cryptorchidism (failure of testes to descend properly; Nef and Parada 1999; Zimmermann et al. 1999; Bogatcheva et al. 2003; Wilson et al. 2007; Kaftanovskaya et al. 2011). Decreased androgen(s) levels have been advanced as plausible hormones responsible for abnormal development, but whether testosterone or another hormone is responsible has not yet been definitively demonstrated.
AOP Development Strategy
Context
This Adverse Outcome Pathway (AOP) was developed as part of an Environmental Protection Agency effort to represent putative AOPs from peer-reviewed literature which were heretofore unrepresented in the AOP-Wiki. The originating work for this AOP was: Palermo, C.M., Foreman, J.E., Wikoff, D.S., and Lea, I. 2021. Development of a putative adverse outcome pathway network for male rat reproductive tract abnormalities with specific considerations for the androgen sensitive window of development. Current Research in Toxicology 2: 254–271. This publication, and the work cited within, were used create and support this AOP and its respective KE and KER pages.
Phthalates are of increasing human health concern because of increased use and accumulating evidence of disruption of reproductive development in vertebrates. First detected in laboratory mammals, exposure to phthalates and other toxicants in utero when male sexual differentiation is occurring have resulted in increased malformation of reproductive organs, failure of male characteristics to develop, and failure of proper positioning of organs (ex. hypospadias and cryptorchidism). Clinical studies in humans have used laboratory mammal data to help understand and treat conditions exhibited by individual people. This AOP focuses on the pathway leading to increased cryptorchidism, via impaired testicular descent, and initiated by decreased Insulin-like peptide 3 (INSL3) gene expression.
The focus of the originating work was to use an AOP framework to integrate lines of evidence from multiple disciplines based on evolving guidance developed by the Organization for Economic Cooperation and Development (OECD). Palermo et al. (2021) provided network analysis based on two literature searches: 1. rodent male reproductive development abnormalities using key terms; 2. effects of low molecular weight phthalates (LMWPs) during the rodent male programming window (MPW) of development. Relevant key events and key event relationships were narrowed by focusing on empirical studies related to ‘rat phthalate syndrome’ which resulted in 3 recommended Adverse Outcome Pathways: 1. INSL expression to cryptorchidism (see this AOP 528 for related content); 2. COUP-TFII expression to hypospadias (see AOP 527 for related content); 3. COUP-TFII expression to altered sperm maturation (see AOP 526 for related content).
Strategy
The originating authors conducted a literature search to develop a database of publications categorized by discipline or field of study: toxicology, epidemiology, exposure, and gene-environment interaction. The literature search relied on standard search engines such as Web of Science and Google Scholar, and the search strategy focused on toxicants known to lead to male reproductive abnormalities in organisms. The originating authors reviewed references from individual citations to identify additional studies not captured through the literature search itself. They then included all relevant publications through 2023.
The scope of the aforementioned EPA project was limited to re-representing the AOP(s) as presented in the originating publication. The literature used to support this AOP and its constituent pages began with the originating publication and followed to the primary, secondary, and tertiary works cited therein. KE and KER page creation and re-use was determined using Handbook principles where page re-use was preferred.

Summary of the AOP
Events:
Molecular Initiating Events (MIE)
Key Events (KE)
Adverse Outcomes (AO)
| Type | Event ID | Title | Short name |
|---|
| KE | 2214 | Decreased, Insulin-like peptide 3 (INSL3) | Decreased, INSL3 |
| KE | 1615 | Impaired inguinoscrotal testicular descent phase | Impaired inguinoscrotal phase |
| AO | 1616 | Malformation, cryptorchidism - maldescended testis | Malformation, cryptorchidism |
Relationships Between Two Key Events (Including MIEs and AOs)
| Title | Adjacency | Evidence | Quantitative Understanding |
|---|
| Impaired inguinoscrotal phase leads to Malformation, cryptorchidism | adjacent | High | Not Specified |
| Decreased, INSL3 leads to Impaired inguinoscrotal phase | non-adjacent | High | Not Specified |
Network View
Prototypical Stressors
Life Stage Applicability
| Life stage | Evidence |
|---|---|
| During development and at adulthood | High |
Taxonomic Applicability
| Term | Scientific Term | Evidence | Link |
|---|---|---|---|
| mammals | mammals | Moderate | NCBI |
Sex Applicability
| Sex | Evidence |
|---|---|
| Male | High |
Overall Assessment of the AOP
|
1. Support for Biological Plausibility of Key Event Relationships: Is there a mechanistic relationship between KEup and KEdown consistent with established biological knowledge? |
|
|
Key Event Relationship (KER) |
Level of Support Strong = Extensive understanding of the KER based on extensive previous documentation and broad acceptance. |
|
Relationship 3174: Decreased Insulin-like peptide 3 (INSL3) leads to Impaired inguinoscrotal testicular descent phase |
Strong support. The relationship between decrease in Insulin-like peptide 3 (INSL3) expression to impaired inguinoscrotal testicular descent is broadly accepted and consistently supported across lab mice, lab rats, and clinical human studies. |
|
Relationship 1938: Impaired inguinoscrotal testicular descent phase leads to Malformation, cryptorchidism - maldescended testis |
Strong support. Impaired inguinoscrotal testicular descent is the mechanism in which cryptorchidism results, and is broadly accepted and consistently supported across lab mice, lab rats, and clinical human studies. |
|
Overall |
Strong support. Extensive understanding of the relationships between events from empirical studies from a variety of taxa, including frequent testing in lab mammals. |
Domain of Applicability
Life Stage: Problems first can be observed during development, with adverse outcome manifesting in mature individuals.
Sex: Applies to males.
Taxonomic: Appears to be present broadly in mammals, with most representative studies in mammals (humans, lab mice, lab rats). Restricted to organisms with descended testes.
Essentiality of the Key Events
|
2. Essentiality of Key Events: Are downstream KEs and/or the AO prevented if an upstream KE is blocked? |
|
|
Key Event (KE) |
Level of Support Strong = Direct evidence from specifically designed experimental studies illustrating essentiality and direct relationship between key events. Moderate = Indirect evidence from experimental studies inferring essentiality of relationship between key events due to difficulty in directly measuring at least one of key events. |
|
KE 2214: Decreased Insulin-like peptide 3 (INSL3) |
Moderate support. Decrease in Insulin-like peptide 3 (INSL3) expression results in impaired inguinoscrotal testicular descent. Decreased androgen(s) levels have been advanced as plausible hormones responsible for abnormal development, but whether testosterone or another hormone is responsible has not yet been definitively demonstrated. Evidence is available from toxicant, gene-knockout, and histology studies. Best evidence for essentiality of INSL3 is in knock-out gene studies resulting in impaired testicular descent. |
|
KE 1615 Impaired inguinoscrotal testicular descent phase |
Strong support. Impaired inguinoscrotal testicular descent is the mechanism in which cryptorchidism results. Evidence is available from toxicant and histology studies. Impaired testicular descent directly results in crytorchidism. |
|
AO 1616 Malformation, cryptorchidism - maldescended testis |
This is the final event of the AOP. |
|
Overall |
Moderate to strong support. Direct evidence from empirical studies from laboratory mammals for most key events, with more inferential evidence for gene expression and protein studies. |
Evidence Assessment
|
3. Empirical Support for Key Event Relationship: Does empirical evidence support that a change in KEup leads to an appropriate change in KEdown? |
|
|
Key Event Relationship (KER) |
Level of Support Strong = Experimental evidence from exposure to toxicant shows consistent change in both events across taxa and study conditions. |
|
Relationship 3174: Decreased Insulin-like peptide 3 (INSL3) leads to Impaired inguinoscrotal testicular descent phase |
Strong support. Decreases in Insulin-like peptide 3 (INSL3) expression lead to impaired inguinoscrotal testicular descent, primarily from gene-knock out studies, as well as changes in gene expression/histology after exposure to chemical stressors. |
|
Relationship 1938: Impaired inguinoscrotal testicular descent phase leads to Malformation, cryptorchidism - maldescended testis |
Strong support. Impaired inguinoscrotal testicular descent phase directly results in cryptorchidism. |
|
Overall |
Strong support. Extensive understanding of the relationships between events from empirical studies from a variety of taxa, including frequent testing in lab mammals. |
Known Modulating Factors
| Modulating Factor (MF) | Influence or Outcome | KER(s) involved |
|---|---|---|
Quantitative Understanding
Considerations for Potential Applications of the AOP (optional)
References
Bogatcheva, N.V., Truong, A., Feng, S., Engel, W., Adham, I.M., and Agoulnik, A.I. 2003. GREAT/LGR8 Is the Only Receptor for Insulin-Like 3 Peptide. Molecular Endocrinology 17(12):2639–2646.
Drake, A.J., van den Driesche, S., Scott, H.M., Hutchinson, G.R., Seckl, J.R. and Sharpe, R.M. 2009. Glucocorticoids Amplify Dibutyl Phthalate-Induced Disruption of Testosterone Production and Male Reproductive Development. Endocrinology 150(11): 5055–5064.
Foster, P.M.D. 2006. Disruption of reproductive development in male rat offspring following in utero exposure to phthalate esters. International Journal of Andrology 29: 140–147.
Kaftanovskaya, E.M., Feng, S., Huang, Z., Tan, Y., Barbara, A.M., Kaur, S., Troung, A., Gorlov, I.P., and Agoulnik, A.I. 2011. Suppression of Insulin-Like3 Receptor Reveals the Role of β-Catenin and Notch Signaling in Gubernaculum Development. Molecular Endocrinology 25: 170–183.
Nef, S. and Parada, L.F. 1999. Cryptorchidism in mice mutant for Insl3. Nature Genetics 22: 295-299.
Palermo, C.M., Foreman, J.E., Wikoff, D.S., and Lea, I. 2021. Development of a putative adverse outcome pathway network for male rat reproductive tract abnormalities with specific considerations for the androgen sensitive window of development. Current Research in Toxicology 2: 254–271.
Wilson, V.S., Howdeshell, K.L., Lambright, C.S., Furr, J., and Gray, Jr., L.E. 2007. Differential expression of the phthalate syndrome in male Sprague–Dawley and Wistar rats after in utero DEHP exposure. Toxicology Letters 170: 177–184.
Zimmermann, S., Steding, G., Emmen, J.M.A., Brinkmann, A.O., Nayernia, K., Holstein, A.F., Engel, W., and Adham, I.M. 1999. Targeted Disruption of the Insl3 Gene Causes Bilateral Cryptorchidism. Molecular Endocrinology 13(5): 681-691.