This AOP is licensed under the BY-SA license. This license allows reusers to distribute, remix, adapt, and build upon the material in any medium or format, so long as attribution is given to the creator. The license allows for commercial use. If you remix, adapt, or build upon the material, you must license the modified material under identical terms.
AOP: 539
Title
Decreased Sodium/Potassium ATPase activity leads to Heart failure
Short name
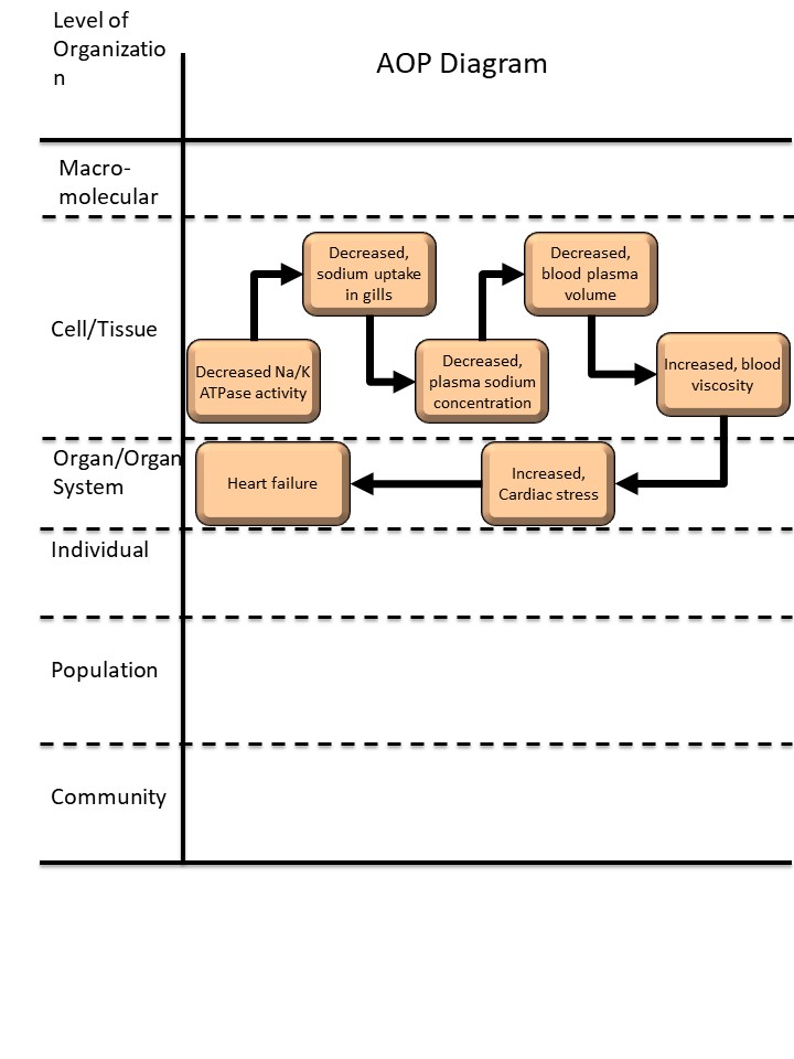
Graphical Representation
Point of Contact
Contributors
- John Frisch
- Agnes Aggy
Coaches
OECD Information Table
| OECD Project # | OECD Status | Reviewer's Reports | Journal-format Article | OECD iLibrary Published Version |
|---|---|---|---|---|
This AOP was last modified on October 16, 2025 13:56
Revision dates for related pages
| Page | Revision Date/Time |
|---|---|
| Decreased Na/K ATPase activity | December 03, 2024 10:12 |
| Decreased, Sodium uptake in gills | December 03, 2024 10:12 |
| Decreased, Plasma sodium concentrations | December 03, 2024 10:13 |
| Increased, Blood viscosity | December 03, 2024 10:14 |
| Increased, Cardiac stress | December 03, 2024 10:15 |
| Heart failure | December 03, 2024 10:15 |
| Decreased, blood plasma volume | December 03, 2024 10:14 |
| Decreased Na/K ATPase activity leads to Decreased, sodium uptake in gills | December 03, 2024 10:16 |
| Decreased, sodium uptake in gills leads to Decreased, Plasma sodium concentrations | December 03, 2024 10:16 |
| Decreased, Plasma sodium concentrations leads to Decreased, blood plasma volume | December 03, 2024 10:23 |
| Decreased, blood plasma volume leads to Increased, Blood viscosity | December 03, 2024 10:25 |
| Increased, Blood viscosity leads to Increased, Cardiac stress | December 03, 2024 10:18 |
| Increased, Cardiac stress leads to Heart failure | December 03, 2024 10:19 |
| Heavy metals (cadmium, lead, copper, iron, nickel) | October 25, 2021 03:21 |
Abstract
Sodium is an abundant ion in blood plasma which requires active transport against its electrochemical gradient by sodium/potassium (Na/K) ATPase in order for uptake to occur in gills from the surrounding freshwater environment. Disruption of sodium/potassium ATPase activity leads to a decrease in sodium uptake, and decrease in sodium blood plasma concentrations, resulting in disruption of osmoregulation.
Osmoregulation is a process in which organisms control fluid volume and concentration of ions. Organisms use active transport and diffusion to regulate ion concentrations through intake rates, and through ion concentrations and reabsorption during excretion. When fluid volume decreases, or blood components such as red blood cells, white blood cells, and blood proteins increase, blood viscosity increases.
This adverse outcome pathway focuses on the consequences of disruption of osmoregulation through disruption of sodium concentrations. Increased blood viscosity causes increased cardiac stress due to increased resistance to flow through increased blood thickness and increased probability of aggregation of red blood cells and other blood components. Cardiac stress manifests in increased heart rate and blood pressure, as well as decreased stroke volume, increasing the probability of heart failure.
AOP Development Strategy
Context
This Adverse Outcome Pathway (AOP) was developed as part of an Environmental Protection Agency effort to represent putative AOPs from peer-reviewed literature which were heretofore unrepresented in the AOP-Wiki. The originating work for this AOP was: Brix, K.V., De Boeck, G., Baken, S., and Fort, D.J. 2022. Adverse Outcome Pathways for Chronic Copper Toxicity to Fish and Amphibians. Environmental Toxicology and Chemistry 41(12): 2911-2927. This publication, and the work cited within, were used create and support this AOP and its respective KE and KER pages.
The focus of the originating work was to use an AOP framework to integrate lines of evidence from multiple disciplines based on evolving guidance developed by the Organization for Economic Cooperation and Development (OECD). Brix et al. (2022) provided network analysis focused on mechanisms of action for copper toxicity in aquatic vertebrates through literature searches. Literature searches provided the following mechanisms of copper toxicity: disruption of ion regulation; oxidative stress; effects on liver metabolism; effects on bioenergetics leading to impaired growth and reproduction; effects on sensory systems; effects on amphibian metabolism. These mechanisms were the basis for examining empirical studies for development of key events and key event relationships within an adverse outcome pathway framework. Freshwater organisms are hypertonic (higher ion concentration) compared to the aquatic environment while salt-water organisms are hypotonic (lower ion concentration) compared to the aquatic environment; therefore osmoregulation in freshwater organisms versus salt-water organisms regulate ion concentrations and fluid volumes in opposite directions. Decrease in Sodium/Potassium ATPase activity and the resulting adverse outcome pathway were observed in freshwater vertebrates, primarily fish (Brix et al. 2022).
The authors of AOP 539 focused on disruption of ion regulation as the priority adverse outcome pathway to develop, because of the strength of evidence linking the various key event relationships and the eventual adverse outcome.
Strategy
The originating authors conducted a literature search to develop a database of publications categorized by discipline or field of study: toxicology, epidemiology, exposure, and gene-environment interaction. The literature search relied on standard search engines such as Web of Science and Google Scholar, and the search strategy focused on toxicants known to disrupt osmoregulation in organisms. The originating authors reviewed references from individual citations to identify additional studies not captured through the literature search itself. They then included all relevant publications through 2023.
The scope of the aforementioned EPA project was limited to re-representing the AOP(s) as presented in the originating publication. The literature used to support this AOP and its constituent pages began with the originating publication and followed to the primary, secondary, and tertiary works cited therein. KE and KER page creation and re-use was determined using Handbook principles where page re-use was preferred.

Summary of the AOP
Events:
Molecular Initiating Events (MIE)
Key Events (KE)
Adverse Outcomes (AO)
| Type | Event ID | Title | Short name |
|---|
| MIE | 1562 | Decreased Na/K ATPase activity | Decreased Na/K ATPase activity |
| KE | 2236 | Decreased, Sodium uptake in gills | Decreased, sodium uptake in gills |
| KE | 2237 | Decreased, Plasma sodium concentrations | Decreased, Plasma sodium concentrations |
| KE | 2261 | Decreased, blood plasma volume | Decreased, blood plasma volume |
| KE | 2238 | Increased, Blood viscosity | Increased, Blood viscosity |
| KE | 2239 | Increased, Cardiac stress | Increased, Cardiac stress |
| AO | 1535 | Heart failure | Heart failure |
Relationships Between Two Key Events (Including MIEs and AOs)
| Title | Adjacency | Evidence | Quantitative Understanding |
|---|
| Decreased Na/K ATPase activity leads to Decreased, sodium uptake in gills | adjacent | High | Not Specified |
| Decreased, sodium uptake in gills leads to Decreased, Plasma sodium concentrations | adjacent | High | Not Specified |
| Decreased, Plasma sodium concentrations leads to Decreased, blood plasma volume | adjacent | High | Not Specified |
| Decreased, blood plasma volume leads to Increased, Blood viscosity | adjacent | Moderate | Not Specified |
| Increased, Blood viscosity leads to Increased, Cardiac stress | adjacent | High | Not Specified |
| Increased, Cardiac stress leads to Heart failure | adjacent | High | Not Specified |
Network View
Prototypical Stressors
Life Stage Applicability
| Life stage | Evidence |
|---|---|
| All life stages | High |
Taxonomic Applicability
| Term | Scientific Term | Evidence | Link |
|---|---|---|---|
| fish | fish | High | NCBI |
Sex Applicability
| Sex | Evidence |
|---|---|
| Unspecific | High |
Overall Assessment of the AOP
|
1. Support for Biological Plausibility of Key Event Relationships: Is there a mechanistic relationship between KEup and KEdown consistent with established biological knowledge? |
|
|
Key Event Relationship (KER) |
Level of Support Strong = Extensive understanding of the KER based on extensive previous documentation and broad acceptance. |
|
Relationship 3287: Decreased Na/K ATPase activity to Decreased, sodium uptake in gills |
Strong support. The relationship between decreased Na/K ATPase activity and decreased sodium uptake is broadly accepted and consistently supported among freshwater fish. |
|
Relationship 3288: Decreased, sodium uptake in gills to Decreased, plasma sodium concentration |
Strong support. The relationship between decreased sodium uptake and decreased sodium plasma concentration is broadly accepted and consistently supported among freshwater fish. |
|
Relationship 3346: Decreased, plasma sodium concentration to Decreased, blood plasma volume |
Strong support. The relationship between decreased sodium plasma concentration and decreased blood plasma volume is broadly accepted and consistently supported among freshwater fish. |
|
Relationship 3347: Decreased, blood plasma volume to Increased, blood viscosity |
Strong support. The relationship between increased decreased blood plasma volume and increased blood viscosity is broadly accepted and consistently supported among freshwater fish. |
|
Relationship 3291: Increased, blood viscosity to Increased, Cardiac stress |
Strong support. The relationship between increased blood viscosity and increased cardiac stress is broadly accepted and consistently supported among freshwater fish. |
|
Relationship 3292: Increased, Cardiac stress to Heart failure |
Strong support. The relationship between increased cardiac stress and heart failure is broadly accepted and consistently supported among freshwater fish. |
|
Overall |
Strong support. Extensive understanding of the relationships between events from empirical studies from freshwater fish. |
Domain of Applicability
Life Stage: Applies to all life stages after heart formation and gill formation; not specific to any life stage.
Sex: Applies to both males and females; not sex-specific.
Taxonomic: Freshwater true chordates - evidence primarily from fish.
Essentiality of the Key Events
|
2. Essentiality of Key Events: Are downstream KEs and/or the AO prevented if an upstream KE is blocked? |
|
|
Key Event (KE) |
Level of Support Strong = Direct evidence from specifically designed experimental studies illustrating essentiality and direct relationship between key events. Moderate = Indirect evidence from experimental studies inferring essentiality of relationship between key events due to difficulty in directly measuring at least one of key events. |
|
KE 1562 Decreased Na/K ATPase activity |
Strong support. Decreased Na/K ATPase activity is linked to decreased sodium uptake. Evidence is available from toxicant, membrane studies examining the flow of molecules across membranes, and flow chamber studies measuring the uptake of ions from a known quantity in a container. Best evidence for essentiality of Na/K ATPase activity is in membrane studies in which inhibition of Na/K ATPase activity leads to decreased sodium uptake, with normal Na/K ATPase activity and sodium uptake maintained in the absence of stressor. |
|
KE 2236 Decreased, sodium uptake in gills |
Moderate support. Decreased sodium uptake is linked to decreased sodium plasma concentration. Evidence is available from toxicant, membrane studies examining the flow of molecules across membranes, and flow chamber studies measuring the uptake of ions from a known quantity in a container. Best evidence for essentiality of sodium uptake is in flow chamber studies in which decreased sodium uptake leads to decreased sodium plasma concentrations, with normal sodium uptake and plasma sodium concentration maintained in the absence of stressor. |
|
KE 2237 Decreased, plasma sodium concentration |
Moderate support. Decreased sodium plasma concentration is linked to decreased blood plasma volume. Evidence is available from toxicant and other stressor studies. Best evidence for the essentiality of sodium plasma concentrations is in stressor studies in which decrease in sodium concentrations results in decreased blood plasma volume. Sodium is an important blood component, but decreased blood osmolality from decrease of other ions can be expected to cause the same effect. |
|
KE 2261 Decreased, blood plasma volume |
Strong support. Decreased blood plasma volume is linked to blood viscosity. Evidence is available from toxicant and other chronic stressor studies. As osmoregulation has fluid volume and solute concentration components, loss of fluid volume or increased blood components such as red blood cells, white blood cells, and blood proteins results in increased blood viscosity. Change in blood vessel diameter can help compensate for decreased blood plasma volume and mitigate potential effects on blood viscosity. |
|
KE 2238 Increased, blood viscosity |
Moderate support. Increased blood viscosity is linked to cardiac stress. Evidence is available from toxicant and other stressor studies. Increased blood viscosity results in increased cardiac stress because of increased resistance to flow. Increased blood viscosity is only one factor leading to cardiac stress, which can be induced by inflammation, atherosclerosis, and other events. |
|
KE 2239: Increased, Cardiac stress |
Strong support. Increased cardiac stress is linked to heart failure. Evidence is available from physical activity and other chronic stressor studies. Cardiac stress results in increased blood pressure, heart rate, and decreased stroke volume, with increased probability of heart failure. |
|
KE 1535 Heart failure |
This is the final event of the AOP. |
|
Overall |
Moderate to strong support. Direct evidence from empirical studies from animals for most key events, with more inferential evidence for events occurring in cells and tissues. |
Evidence Assessment
|
3. Empirical Support for Key Event Relationship: Does empirical evidence support that a change in KEup leads to an appropriate change in KEdown? |
|
|
Key Event Relationship (KER) |
Level of Support Strong = Experimental evidence from exposure to toxicant shows consistent change in both events across taxa and study conditions. |
|
Relationship 3287: Decreased Na/K ATPase activity to Decreased, sodium uptake in gills |
Strong support. Decreased Na/K ATPase activity leads to decreased sodium uptake from membrane and flow chamber studies, as well as decreases in enzyme activity after exposure to chemical stressors. Decreased Na/K ATPase activity occurred earlier in the time-course of exposure than decreased sodium uptake in gills, and the concentrations that decreased Na/K ATPAse activity were equal to or lower than the concentrations that decreased sodium uptake in gills. Therefore, the data support a causal relationship. |
|
Relationship 3288: Decreased, sodium uptake in gills to Decreased, plasma sodium concentration |
Strong support. Decreased sodium uptake leads to decreased sodium plasma concentrations from membrane and flow chamber studies, as well as decreases in sodium plasma concentrations after exposure to chemical stressors. Decreased sodium uptake in gills occurred earlier in the time-course of exposure than decreased plasma sodium concentration, and the concentrations that decreased sodium uptake in gills were equal to or lower than the concentrations that decreased plasma sodium concentration. Therefore, the data support a causal relationship. |
|
Relationship 3346: Decreased, plasma sodium concentration to Decreased, blood plasma volume |
Strong support. Decreased sodium plasma concentration leads to decreased blood plasma volume through measurement of ion levels, from toxicant and other stressor studies. Decreased plasma sodium concentration occurred earlier in the time-course of exposure than decreased blood plasma volume, and the concentrations that decreased plasma sodium concentration were equal to or lower than the concentrations that decreased blood plasma volume. Therefore, the data support a causal relationship. |
|
Relationship 3347: Decreased, blood plasma volume to Increased, blood viscosity |
Strong support. Decreased blood plasma volume leads to increased blood viscosity due to loss of fluid volume or increased blood components, from toxicant and other stressor studies. Decreased blood plasma volume occurred earlier in the time-course of exposure than increased blood viscosity, and the concentrations that decreased blood plasma volume were equal to or lower than the concentrations that increased blood viscosity. Therefore, the data support a causal relationship. |
|
Relationship 3291: Increased, blood viscosity to Increased, Cardiac stress |
Strong support. Increased blood viscosity leads to increased cardiac stress because of increased resistance to flow, from physical activity and other chronic stressor studies. Increased blood viscosity occurred earlier in the time-course of exposure than increased cardiac stress, and the concentrations that increased blood viscosity were equal to or lower than the concentrations that increased cardiac stress. Therefore, the data support a causal relationship. |
|
Relationship 3292: Increased, Cardiac stress to Heart failure |
Strong support. Increased cardiac stress leads to heart failure through increased demand resulting in increased blood pressure, heart rate, and decreased stroke volume, from physical activity and other chronic stressor studies. Increased cardiac stress occurred earlier in the time-course of exposure than heart failure, and the concentrations that increased cardiac stress were equal to or lower than the concentrations for heart failure. Therefore, the data support a causal relationship. |
|
Overall |
Strong support. Evidence from empirical studies shows consistent change in both events from a variety of animal taxa, with upstream events occurring earlier in the time-course of exposure and at equal or lower concentrations than downstream events, supporting causal relationships. |
Known Modulating Factors
| Modulating Factor (MF) | Influence or Outcome | KER(s) involved |
|---|---|---|
Quantitative Understanding
Considerations for Potential Applications of the AOP (optional)
References
Brix, K.V., De Boeck, G., Baken, S., and Fort, D.J. 2022. Adverse Outcome Pathways for Chronic Copper Toxicity to Fish and Amphibians. Environmental Toxicology and Chemistry 41(12): 2911-2927.