This AOP is licensed under the BY-SA license. This license allows reusers to distribute, remix, adapt, and build upon the material in any medium or format, so long as attribution is given to the creator. The license allows for commercial use. If you remix, adapt, or build upon the material, you must license the modified material under identical terms.
AOP: 568
Title
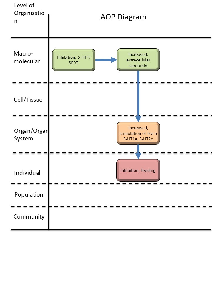
Inhibition, 5-hydroxytryptamine transporter (5-HTT; SERT) leads to Inhibition, Feeding
Short name
Graphical Representation
Point of Contact
Contributors
- John Frisch
- Brendan Ferreri-Hanberry
Coaches
OECD Information Table
| OECD Project # | OECD Status | Reviewer's Reports | Journal-format Article | OECD iLibrary Published Version |
|---|---|---|---|---|
This AOP was last modified on October 16, 2025 13:56
Revision dates for related pages
| Page | Revision Date/Time |
|---|---|
| Inhibition, 5-hydroxytryptamine transporter (5-HTT; SERT) | February 24, 2025 08:34 |
| Increased, extracellular serotonin | February 13, 2025 14:30 |
| Increased, stimulation of brain serotonin 5-HT1a, 5-HT2c receptors | February 13, 2025 15:57 |
| Inhibition, Feeding | January 14, 2025 10:26 |
| Inhibition, 5-hydroxytryptamine transporter (5-HTT; SERT) leads to Increased, extracellular serotonin | February 13, 2025 15:48 |
| Increased, extracellular serotonin leads to Inhibition, Feeding | February 20, 2025 11:58 |
| Increased, extracellular serotonin leads to Increased, stimulation of brain serotonin 5-HT1a, 5-HT2c receptors | February 20, 2025 15:41 |
| Increased, stimulation of brain serotonin 5-HT1a, 5-HT2c receptors leads to Inhibition, Feeding | February 20, 2025 16:04 |
| SSRI (Selective serotonin reuptake inhibitor) | April 13, 2017 15:32 |
Abstract
Serotonin reuptake transporter (SERT; 5-hydroxytryptamine transporter; 5-HTT) is a member of the neurotransmitter sodium symporter (NSS) family that includes the dopamine (DAT), norepinephrine (NET), and Gamma-aminobutyric acid (GABA) transporters (Yang and Gouaux 2021). SERT transports the neurotransmitter serotonin from the synaptic cleft back into presynaptic neurons, a process commonly referred to as reuptake. SERT binds to sodium, then serotonin, then chloride in order to allow transport of serotonin into the neuron, and binding to potassium allows SERT to be released by the cell in outward configuration available for transport of serotonin (Yang and Gouaux 2021). Selective serotonin reuptake inhibitor (SSRI) antidepressants are a class of compounds known to inhibit serotonin reuptake transporter activity resulting in increased extracellular serotonin levels, and enter the aquatic environment when not removed by wastewater treatment (McDonald 2017).
Serotonin (5-HT) is a neurotransmitter which stimulates pathways resulting in a variety of downstream behavior effects including increased stress, increased anxiety, decreased aggression, decreased appetite, increased lethargy, decreased locomotion, learning inhibition, and decreased reproduction (McDonald 2017; Ramsteijn et al. 2020). Activation of different pathways is modulated by different receptors located in different tissue types, with serotonin receptors classified into 7 families and 14 receptor subtypes (McDonald 2017; Barnes et al. 2021).
Inhibition of feeding can be caused by appetite suppression from brain signals, a reduced ability to capture prey, increased lethargy, and reduction in locomotion activity. Increased stimulation of brain serotonin 5-HT1a, 5-HT2c receptors is one mechanism that has been shown to decrease feeding by appetite suppression, in empirical studies that used agonist compounds that block specific serotonin receptors (Ortega et al. 2013; Perez-Maceira et al. 2014; Perez-Maceria et al. 2016; Barnes et al. 2021).
AOP Development Strategy
Context
This Adverse Outcome Pathway (AOP) was developed as part of an Environmental Protection Agency effort to represent putative AOPs from peer-reviewed literature which were heretofore unrepresented in the AOP-Wiki. The originating work for this AOP was: McDonald, M.D. 2017. An AOP analysis of selective serotonin reuptake inhibitors (SSRIs) for fish. Comparative Biochemistry and Physiology, Part C-Toxicology and Pharmacology 197: 19–31. This publication, and the work cited within, were used create and support this AOP and its respective KE and KER pages.
The focus of the originating work was to use an AOP framework to examine inhibition of 5-hydroxytryptamine transporters in fish by selective serotonin reuptake inhibitor (SSRI) toxicants, to review known roles of serotonin receptors to explore mechanisms of action, and to determine toxicity endpoints. McDonald (2017) used the Read-Across Hypothesis, which postulates that pharmaceuticals will cause comparable effects in different taxa if the pathways and targets are evolutionarily and functionally conserved (Rand-Weaver et al. 2013), to link effects of serotonin pathways in fish and mammals.
Strategy
The originating authors used an AOP framework to develop pathways related to SSRI exposure in fish, and Read-Across hypothesis to link empirical studies in laboratory mammals to functionally conserved effects in fish.
The scope of the aforementioned EPA project was limited to re-representing the AOP(s) as presented in the originating publication. The literature used to support this AOP and its constituent pages began with the originating publication and followed to the primary, secondary, and tertiary works cited therein. KE and KER page creation and re-use was determined using Handbook principles where page re-use was preferred.

Summary of the AOP
Events:
Molecular Initiating Events (MIE)
Key Events (KE)
Adverse Outcomes (AO)
| Type | Event ID | Title | Short name |
|---|
| MIE | 619 | Inhibition, 5-hydroxytryptamine transporter (5-HTT; SERT) | Inhibition, 5-hydroxytryptamine transporter (5-HTT; SERT) |
| KE | 1320 | Increased, extracellular serotonin | Increased, extracellular serotonin |
| KE | 2308 | Increased, stimulation of brain serotonin 5-HT1a, 5-HT2c receptors | Increased, stimulation of brain serotonin 5-HT1a, 5-HT2c receptors |
| AO | 1016 | Inhibition, Feeding | Inhibition, Feeding |
Relationships Between Two Key Events (Including MIEs and AOs)
| Title | Adjacency | Evidence | Quantitative Understanding |
|---|
| Inhibition, 5-hydroxytryptamine transporter (5-HTT; SERT) leads to Increased, extracellular serotonin | adjacent | High | Not Specified |
| Increased, extracellular serotonin leads to Increased, stimulation of brain serotonin 5-HT1a, 5-HT2c receptors | adjacent | High | Not Specified |
| Increased, stimulation of brain serotonin 5-HT1a, 5-HT2c receptors leads to Inhibition, Feeding | adjacent | Moderate | Not Specified |
| Increased, extracellular serotonin leads to Inhibition, Feeding | non-adjacent | Moderate | Not Specified |
Network View
Prototypical Stressors
Life Stage Applicability
| Life stage | Evidence |
|---|---|
| All life stages | Moderate |
Taxonomic Applicability
| Term | Scientific Term | Evidence | Link |
|---|---|---|---|
| fish | fish | High | NCBI |
Sex Applicability
| Sex | Evidence |
|---|---|
| Unspecific | High |
Overall Assessment of the AOP
|
1. Support for Biological Plausibility of Key Event Relationships: Is there a mechanistic relationship between KEup and KEdown consistent with established biological knowledge? |
|
|
Key Event Relationship (KER) |
Level of Support Strong = Extensive understanding of the KER based on extensive previous documentation and broad acceptance. Moderate = Support of the relationship based on limited empirical studies, with some uncertainty of the exclusivity of the receptors involved, and acknowledgement of the involvement of additional signaling molecules. |
|
Relationship 3474: Inhibition, 5-hydroxytryptamine transporter (5-HTT; SERT) leads to Increased, extracellular serotonin |
Strong support. The relationship between inhibition of 5-hydroxytryptamine transporter (5-HTT; SERT) and increased extracellular serotonin is broadly accepted and supported among fish, laboratory mammal, and fish data. |
|
Relationship 3475: Increased, extracellular serotonin leads to Increased, stimulation of brain 5-HT1a, 5-HT2c receptors |
Strong support. The relationship between increased extracellular serotonin and increased stimulation of brain 5-HT1a, 5-HT2c receptors is broadly accepted and supported among fish, laboratory mammal, and fish data. |
|
Relationship 3476: Increased, stimulation of brain 5-HT1a, 5-HT2c receptors leads to Inhibition, feeding |
Moderate support. The relationship between increased stimulation of brain 5-HT1a, 5-HT2c receptors and inhibition of feeding is consistent with established empirical studies. The number of studies that link inhibition of feeding to brain 5-HT1a, 5-HT2c receptors is limited, with the stimulation of other serotonin receptors a possible influence on feeding response. In addition, activation of serotonin-induced pathways stimulates production of appetite-regulating neuropeptides, with the observed behavioral effect of reduced feeding. |
|
Overall |
Moderate to strong support. Extensive understanding of the relationships between events from empirical studies from fish, laboratory mammals, and humans. More limited support for the exclusivity of brain 5-HT1a, 5-HT2c receptors in inducing inhibition of feeding, and an acknowledgment of the involvement of additional signaling molecules. |
Domain of Applicability
Life Stage: Applies to all life stages with developed brain and central nervous systems.
Sex: Applies to both males and females.
Taxonomic: Studied in fish, with similarities expected in laboratory mammals and humans due to evolutionary and functional conservation of serotonin-induced pathways.
Essentiality of the Key Events
|
2. Essentiality of Key Events: Are downstream KEs and/or the AO prevented if an upstream KE is blocked? |
|
|
Key Event (KE) |
Level of Support Strong = Direct evidence from specifically designed experimental studies illustrating essentiality and direct relationship between key events. Moderate = Some evidence from experimental studies supporting the relationship, with additional internal and external environmental factors impacting the relationship. |
|
KE 619 Inhibition, 5-hydroxytryptamine transporter (5-HTT; SERT) |
Strong support. Inhibition of 5-hydroxytryptamine transporter (SERT) leads to increased extracellular serotonin. Evidence is available from studies of radiolabeled compounds, enzyme immunoassay, and toxicant studies measuring enzyme activity, protein levels, and movement of serotonin into nerve cells. Best evidence for the essentiality of activation of 5-hydroxytryptamine transporter is through toxicant studies of selective serotonin reuptake inhibitors (SSRIs) that inhibit 5-hydroxytryptamine transporter activity and lead to increased levels of extracellular serotonin, with normal 5-hydroxytryptamine transporter activity in the absence of the SSRI compound. The mechanism in which SERT binds to sodium, then serotonin, then chloride in order to allow transport of serotonin into neurons has been established. |
|
KE 1320 Increased, extracellular serotonin |
Strong support. Increased extracellular serotonin (5-HT) leads to increased stimulation of brain 5-HT1a and 5-HT2c receptors. Evidence is available from serotonin addition, enzyme immunoassay, and toxicant studies measuring enzyme activity and protein levels. Families and subclasses of receptors that are stimulated by serotonin have been well-established. Best evidence for the essentiality of increased stimulation specific to brain 5-HT1a and 5-HT2c receptors is in the use of agonist compounds known to block a specific serotonin receptor, and contrasting to treatment without the agonist agent. In some cases the relationship between increased levels of serotonin and increased simulation of serotonin receptors is assumed and study focus placed on downstream effects of activation of serotonin pathways and/or behavior effects. |
|
KE 2308 Increased, stimulation of brain 5-HT1a, 5-HT2c receptors |
Moderate support. Increased stimulation of brain 5-HT1a and 5-HT2c receptors leads to inhibition of feeding. Evidence is available from serotonin addition, enzyme immunoassay, toxicant, and behavior studies. Best evidence for essentiality of simulation of brain 5-HT1a and 5-HT2c receptors is in the use of agonist compounds known to block a specific serotonin receptor and observed inhibition of feeding by rate of food intake, and contrasting to treatment without the agonist agent where normal feeding is maintained. Empirical evidence has the caveat that additional signaling molecules are involved in modulating feeding response, and that feeding rate is influenced by both internal and external environmental factors. |
|
KE 1016 Inhibition, feeding |
This is the final event of the AOP. |
|
Overall |
Moderate to strong support. Direct evidence from empirical studies from fish, laboratory mammals, and humans for all key events. Moderate support for the relationship between simulation of brain 5-HT1a, 5-HT2c receptors and inhibition of feeding because of the influence of additional internal and external environmental factors. |
Evidence Assessment
|
3. Empirical Support for Key Event Relationship: Does empirical evidence support that a change in KEup leads to an appropriate change in KEdown? |
|
|
Key Event Relationship (KER) |
Level of Support Strong = Experimental evidence from exposure to toxicant shows consistent change in both events across taxa and study conditions. |
|
Relationship 3474: Inhibition, 5-hydroxytryptamine transporter (5-HTT; SERT) leads to Increased, extracellular serotonin |
Strong support. Inhibition of 5-hydroxytryptamine transporter (SERT) leads to increased extracellular serotonin. Evidence is available from studies of radiolabeled compounds, enzyme immunoassay, and toxicant studies measuring enzyme activity, protein levels, and movement of serotonin into nerve cells. Inhibition of 5-hydroxytryptamine transporter (SERT) occurred earlier in the time-course of exposure than increased extracellular serotonin, and the concentrations that inhibited 5-hydroxytryptamine transporter were equal to or lower than the concentrations that increased extracellular serotonin. Therefore, the data support a causal relationship. |
|
Relationship 3475: Increased, extracellular serotonin leads to Increased, stimulation of brain 5-HT1a, 5-HT2c receptors |
Strong support. Increased extracellular serotonin (5-HT) leads to increased stimulation of brain 5-HT1a and 5-HT2c receptors. Evidence is available from serotonin addition, enzyme immunoassay, and toxicant studies measuring enzyme activity and protein levels. Increased extracellular serotonin occurred earlier in the time-course of exposure than increased stimulation of brain 5-HT1a and 5-HT2c receptors, and the concentrations that increased extracellular serotonin were equal to or lower than the concentrations that increased stimulation of brain 5-HT1a and 5-HT2c receptors. Therefore, the data support a causal relationship. |
|
Relationship 3476: Increased, stimulation of brain 5-HT1a, 5-HT2c receptors leads to Inhibition, feeding |
Strong support. Increased stimulation of brain 5-HT1a and 5-HT2c receptors leads to inhibition of feeding. Evidence is available from serotonin addition, enzyme immunoassay, toxicant, and behavior studies. Increased stimulation of brain 5-HT1a and 5-HT2c receptors occurred earlier in the time-course of exposure than inhibition of feeding, and the concentrations that increased stimulation of brain 5-HT1a and 5-HT2c receptors were equal to or lower than the concentrations that inhibited feeding. Therefore, the data support a causal relationship. |
|
Overall |
Strong support. Evidence from empirical studies shows consistent change in both events including frequent testing in fish and lab mammals, with upstream events occurring earlier in the time-course of exposure and at equal or lower concentrations than downstream events, supporting causal relationships. |
Known Modulating Factors
| Modulating Factor (MF) | Influence or Outcome | KER(s) involved |
|---|---|---|
| Selective Serotonin Reuptake Inhibitor (SSRI) | Inhibits reuptake of serotonin by nerve cells by blocking receptors, increases extracellular serotonin. | 3474 |
Quantitative Understanding
Considerations for Potential Applications of the AOP (optional)
References
Barnes, N.M., Ahern, G.P., Becamel, C., Bockaert, J., Camilleri, M., Chaumont-Dubel, S., Claeysen, S., Cunningham, K.A., Fone, K.C., Gershon, M., Di Giovanni, G., Goodfellow, N.M., Halberstadt, A.L., Hartley, R.M., Hassaine, G., Herrick-Davis, K., Hovius, R., Lacivita, E., Lambe, E..K, Leopoldo, M., Levy, F.O., Lummis, S.C.R, Marin, P., Maroteaux, L., McCreary, A.C., Nelson, D.L., Neumaier, J.F., Newman-Tancredi, A., Nury, H., Roberts, A., Roth, B.L., Roumier, A., Sanger, G.J., Teitler, M., Sharp, T., Villalon, C.M., Vogel, H., Watts, S.W., and Hoyer, D. 2021. International Union of Basic and Clinical Pharmacology. CX. Classification of Receptors for 5-hydroxytryptamine; Pharmacology and Function. Pharmacological Reviews 73(1): 310-520.
McDonald, M.D. 2017. An AOP analysis of selective serotonin reuptake inhibitors (SSRIs) for fish. Comparative Biochemistry and Physiology, Part C-Toxicology and Pharmacology 197: 19–31.
Ortega, V.A., Lovejoy, D.A., and Bernier, N.J. 2013. Appetite-suppressing effects and interactions of centrally administered corticotropin-releasing factor, urotensin I and serotonin in rainbow trout (Oncorhynchus mykiss). Frontiers in Neuroscience 7: 196.
Perez-Maceira, J.J., Mancebo, M.J., and Aldegunde, M. 2014. The involvement of 5-HT-like receptors in the regulation of food intake in rainbow trout (Oncorhynchus mykiss). Comparative Biochemistry and Physiology, Part C-Toxicology and Pharmacology 161: 1–6.
Perez-Maceira, J.J., Otero-Rodino, C., Mancebo, M.J., Soengas, J.L., and Aldegunde, M. 2016. Food intake inhibition in rainbow trout induced by activation of serotonin 5‑HT2C receptors is associated with increases in POMC, CART and CRF mRNA abundance in hypothalamus. Comparative Biochemistry and Physiology, Part B-Biochemical Systems and Environmental Physiology 186(3): 313-321.
Ramsteijn A.S., Van de Wijer, L., Rando, J., van Luijk, J., Homberg, J.R., and Olivier, J.D.A. 2020. Perinatal selective serotonin reuptake inhibitor exposure and behavioral outcomes: A systematic review and meta-analyses of animal studies. Neuroscience and Biobehavior Reviews 114: 53–69.
Rand-Weaver, M., Margiotta-Casaluci, L., Patel, A., Panter, G.H., Owen, S.F., and Sumpter, J.P. 2013. The read-across hypothesis and environmental risk assessment of pharmaceuticals. Environmental Science Technology 47: 11384–11395.
Yang, D. and Gouaux, E. 2021. Illumination of serotonin transporter mechanism and role of the allosteric site. Science Advances 7(49): eabl3857.