This AOP is licensed under the BY-SA license. This license allows reusers to distribute, remix, adapt, and build upon the material in any medium or format, so long as attribution is given to the creator. The license allows for commercial use. If you remix, adapt, or build upon the material, you must license the modified material under identical terms.
AOP: 573
Title
Inhibition, cytochrome oxidase leads to Increased, pulmonary edema
Short name
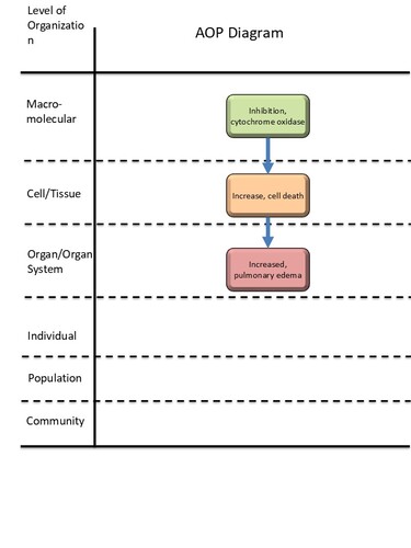
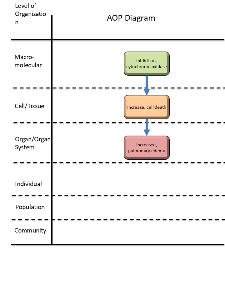
Graphical Representation
Point of Contact
Contributors
- John Frisch
- Cataia Ives
Coaches
OECD Information Table
| OECD Project # | OECD Status | Reviewer's Reports | Journal-format Article | OECD iLibrary Published Version |
|---|---|---|---|---|
This AOP was last modified on October 16, 2025 13:56
Revision dates for related pages
| Page | Revision Date/Time |
|---|---|
| Inhibition, cytochrome oxidase | March 18, 2025 10:34 |
| Increase, Cell death | November 27, 2024 11:26 |
| Increased, pulmonary edema | March 24, 2025 14:43 |
| Inhibition, cytochrome oxidase leads to Increase, Cell death | March 18, 2025 14:48 |
| Increase, Cell death leads to Increased, pulmonary edema | March 24, 2025 14:48 |
Abstract
The AOP is initiated by inhibition of cytochrome oxidase, one of the complexes that carry out oxidative phosphorylation, the main process through which cellular energy is created in the form of ATP (Kühlbrandt 2015; Cogliati et al. 2018). With sufficient inhibition, cell death can occur, particularly for cells with high energy demand like neurons (Kann and Kovács 2007; Rugarli and Langer 2012). In the lungs, increases in cell death lead to damage to the alveolar epithelium layer in the lungs, leading to increased pulmonary edema, or buildup of fluid in lungs (Herrero et al. 2018).
AOP Development Strategy
Context
This AOP was developed for the purpose of bringing mechanistic information as one input into the selection of a point of departure in chemical-specific exposure limit. Based on that purpose, key events were defined and organized into hypothesized AOPs based on previously published systematic reviews on a single chemical (hydrogen sulfide); follow-up literature searches were conducted to inform the WOE assessment to include additional chemical stressors that activate the MIE (potassium cyanide, sodium azide, beta amyloid peptides).
This Adverse Outcome Pathway (AOP) was developed as part of an Environmental Protection Agency effort to represent putative AOPs from peer-reviewed literature which were heretofore unrepresented in the AOP-Wiki. The originating work for this AOP was Goyak, K.O. and Lewis, R.J. 2021. Application of adverse outcome pathway networks to integrate mechanistic data informing the choice of a point of departure for hydrogen sulfide exposure limits. Critical Reviews in Toxicology 51(3): 193-208. This publication, and the work cited within, were used create and support this AOP and its respective KE and KER pages. Empirical studies were primarily from laboratory rodents and humans.
Strategy
The scope of the aforementioned EPA project was limited to re-representing the AOP(s) as presented in the originating publication. The literature used to support this AOP and its constituent pages began with the originating publication and followed to the primary, secondary, and tertiary works cited therein. KE and KER page creation and re-use was determined using Handbook principles where page re-use was preferred.

Summary of the AOP
Events:
Molecular Initiating Events (MIE)
Key Events (KE)
Adverse Outcomes (AO)
| Type | Event ID | Title | Short name |
|---|
| MIE | 1840 | Inhibition, cytochrome oxidase | Inhibition, cytochrome oxidase |
| KE | 1825 | Increase, Cell death | Increase, Cell death |
| AO | 2316 | Increased, pulmonary edema | Increased, pulmonary edema |
Relationships Between Two Key Events (Including MIEs and AOs)
| Title | Adjacency | Evidence | Quantitative Understanding |
|---|
| Inhibition, cytochrome oxidase leads to Increase, Cell death | adjacent | High | |
| Increase, Cell death leads to Increased, pulmonary edema | adjacent | High |
Network View
Prototypical Stressors
Life Stage Applicability
| Life stage | Evidence |
|---|---|
| All life stages | High |
Taxonomic Applicability
Sex Applicability
| Sex | Evidence |
|---|---|
| Unspecific | High |
Overall Assessment of the AOP
|
1. Support for Biological Plausibility of Key Event Relationships: Is there a mechanistic relationship between KEup and KEdown consistent with established biological knowledge? |
|
|
Key Event Relationship (KER) |
Level of Support Strong = Extensive understanding of the KER based on extensive previous documentation and broad acceptance. |
|
Relationship 3503: Inhibition, cytochrome oxidase leads to Increase, cell death |
Strong support. The relationship between inhibition of cytochrome oxidase and increased lung cell death is broadly accepted and supported among humans and laboratory mammal data. |
|
Relationship 3507: Increase, cell death leads to Increased, pulmonary edema. |
Strong support. The relationship between increased lung cell death and increased pulmonary edema is broadly accepted and supported among humans and laboratory mammal data. |
|
Overall |
Strong support. Extensive understanding of the relationships between events from empirical studies from humans and laboratory mammals. |
Domain of Applicability
Life Stage: Applies to all life stages.
Sex: Applies to both males and females; not sex-specific.
Taxonomic: Primarily studied in humans and laboratory rodents. Plausible for most mammals due to similar lung architecture.
Essentiality of the Key Events
|
2. Essentiality of Key Events: Are downstream KEs and/or the AO prevented if an upstream KE is blocked? |
|
|
Key Event (KE) |
Level of Support Strong = Direct evidence from specifically designed experimental studies illustrating essentiality and direct relationship between key events. |
|
KE 1840 Inhibition, cytochrome oxidase |
Strong support. Inhibition of cytochrome oxidase leads to increased lung cell death. Evidence is available from toxicant and histology studies measuring enzyme activity and lung cell death levels. Best evidence for essentiality of inhibition of cytochrome oxidase is in toxicant and histology studies in which inhibition of cytochrome oxidase leads to increased lung cell death, with baseline levels of lung cell death in the absence of stressor. Cell death can be caused by many factors in biological systems. |
|
KE 1825 Increase, cell death |
Strong support. Increased lung cell death leads to increased pulmonary edema. Evidence is available from toxicant and histology studies measuring lung cell death and resulting pulmonary edema. Best evidence for essentiality of increased lung cell death is in toxicant and histology studies in which increased lung cell death leads to increased pulmonary edema, with absence of pulmonary edema in the absence of stressors. Pulmonary edema can also be caused by damaged cells. |
|
KE 2316 Increased, pulmonary edema |
This is the final event of the AOP. |
|
Overall |
Strong support. Direct evidence from empirical studies from laboratory mammals and human cell lines for all key events. |
Evidence Assessment
|
3. Empirical Support for Key Event Relationship: Does empirical evidence support that a change in KEup leads to an appropriate change in KEdown? |
|
|
Key Event Relationship (KER) |
Level of Support Strong = Experimental evidence from exposure to toxicant shows consistent change in both events across taxa and study conditions. |
|
Relationship 3503: Inhibition, cytochrome oxidase leads to Increase, cell death |
Strong support. Inhibition of cytochrome oxidase leads to increased lung cell death. Evidence is available from toxicant and histology studies. Inhibition of cytochrome oxidase occurred earlier in the time-course of exposure than increased lung cell death, and the concentrations that inhibited cytochrome oxidase were equal to or lower than the concentrations that increased lung cell death. Therefore, the data support a causal relationship. |
|
Relationship 3507: Increase, cell death leads to Increased, pulmonary edema |
Strong support. Increased lung cell death leads to increased pulmonary edema. Evidence is available from toxicant and histology studies. Increased lung cell death occurred earlier in the time-course of exposure than increased pulmonary edema, and the concentrations that increased lung cell death were equal to or lower than the concentrations that increased pulmonary edema. Therefore, the data support a causal relationship. |
|
Overall |
Strong support. Evidence from empirical studies shows consistent change in both events including frequent testing in laboratory mammals, with upstream events occurring earlier in the time-course of exposure and at equal or lower concentrations than downstream events, supporting causal relationships. |
Known Modulating Factors
| Modulating Factor (MF) | Influence or Outcome | KER(s) involved |
|---|---|---|
Quantitative Understanding
Current body of evidence does not support a precise understanding of how much change nor how long change in cytochrome oxidase inhibition is needed to cause an increase in pulmonary edema.
Considerations for Potential Applications of the AOP (optional)
This AOP could help support the use of an in vitro cytochrome oxidase assay to screen chemicals for potential to cause pulmonary edemas. This assay could be incorporated into tiered testing strategies, and be applied to chemicals where occupational or environmental inhalation exposures might be expected.
References
Cogliati, S., Lorenzi, I., Rigoni, G., Caicci, F., and Soriano, M.E. 2018. Regulation of Mitochondrial Electron Transport Chain Assembly. Journal of Molecular Biology. 430(24):4849-4873.
Goyak, K.O. and Lewis, R.J. 2021. Application of adverse outcome pathway networks to integrate mechanistic data informing the choice of a point of departure for hydrogen sulfide exposure limits. Critical Reviews in Toxicology 51(3): 193-208.
Herrero, R., Sanchez, G., and Lorente, J.A. 2018. New insights into the mechanisms of pulmonary edema in acute lung injury. Annals of Translational Medicine 6(2):32.
Kann, O. and Kovács, R. 2007. Mitochondria and neuronal activity. American Journal of Physiology-Cell Physiology. 292(2):C641-C657.
Kühlbrandt, W. 2015. Structure and function of mitochondrial membrane protein complexes. BMC Biology. 13(1):89.
Rugarli, E.I. and Langer, T. 2012. Mitochondrial quality control: a matter of life and death for neurons. The EMBO Journal. 31(6):1336-1349.