This AOP is licensed under the BY-SA license. This license allows reusers to distribute, remix, adapt, and build upon the material in any medium or format, so long as attribution is given to the creator. The license allows for commercial use. If you remix, adapt, or build upon the material, you must license the modified material under identical terms.
AOP: 609
Title
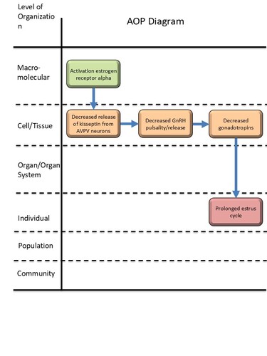
Activation, estrogen receptor alpha leads to prolonged estrus cycle via decreased kisspeptin release
Short name
Graphical Representation
Point of Contact
Contributors
- John Frisch
- Cataia Ives
Coaches
OECD Information Table
| OECD Project # | OECD Status | Reviewer's Reports | Journal-format Article | OECD iLibrary Published Version |
|---|---|---|---|---|
This AOP was last modified on October 16, 2025 13:56
Revision dates for related pages
| Page | Revision Date/Time |
|---|---|
| Activation, estrogen receptor alpha | October 02, 2025 13:57 |
| Decreased, release of kisspeptin from anteroventral periventricular nucleus (AVPV) neurons | October 09, 2025 11:21 |
| Decreased, GnRH pulsatility/release | October 02, 2025 14:11 |
| Decreased, Gonadotropins | October 09, 2025 15:42 |
| prolonged, estrus cycle | October 03, 2025 11:27 |
| Activation, ERα leads to Decreased, release of kisspeptin from AVPV neurons | October 02, 2025 14:35 |
| Decreased, release of kisspeptin from AVPV neurons leads to Decreased, GnRH pulsatility/release | October 02, 2025 13:32 |
| Decreased, GnRH pulsatility/release leads to prolonged, estrus cycle | October 09, 2025 15:45 |
| Decreased, Gonadotropins leads to prolonged, estrus cycle | October 09, 2025 15:45 |
Abstract
Estrogen receptor alpha (ERa) is a nuclear transcription factor involved in regulation of many physiological processes in mammals. Binding by estrogen induces the transcription of target genes. Here we focus on the role of ERa in the hypothalamus- pituitary-gonadal (HPG) axis involved in reproductive development and the estrus cycle through activation of kisspeptin.
Kisspeptin is a key signalling neuropeptide hormone in mammals. Positive feedback for kisspeptin hormone production is due to increased levels of estrogen binding to Estrogen Receptor Alpha (ERa) receptors in neurons from the anteroventral periventricular nucleus (AVPV) region of the hypothalamus, while negative feedback for kisspeptin hormone production is due to ERa receptor activation of the neurons from the arcuate nucleus (ARC) region of the hypothalamus (Uenoyama et al. 2021). Kisspeptin signalling is important for prompting hormone production for coordinating the estrus cycle.
Gonadotropin-releasing hormone (GnRH) is produced by the hypothalamus. Increases in GnRH stimulates increased production of gonadotropins. Luteinizing hormone (LH) and Follicle-stimulating hormone (FSH) are gonadotropins of particular interest because of their roles in regulating gonadal steroid biosynthesis, development of reproductive organs, and the estrus cycle. Decreased Gonadotropin-releasing, luteinizing hormone, and follicle-stimulating hormone levels and/or release frequency leads to issues in reproductive development (Casarini and Simoni 2021; Howard 2021) and abnormal estrus cycles (Uenoyama et al. 2021).
The estrus cycle is a coordinated series of changes that results in fertility in mammals. Changes to the uterus and vagina are coordinated through hormone signaling, including Progesterone, Estradiol, Luteinizing Hormone, and Follicle-Stimulating Hormone in order to progress through metestrus, diestrus, proestrus, and estrous phases (Miller and Takahashi 2014; Swift et al. 2014). Prolonged estrus occurs when the normal estrus cycle progression has been disrupted, generally through increased diestrus.
AOP Development Strategy
Context
This AOP was part of an Environmental Protection Agency effort to develop AOPs that establish scientifically supported causal linkages between alternative endpoints measured using new approach methodologies (NAMs) and guideline apical endpoints measured in Tier 1 and Tier 2 test guidelines (U.S. EPA, 2024) employed by the Endocrine Disruptor Screening Program (EDSP). A series of key events that represent significant, measurable, milestones connecting molecular initiation to apical endpoints indicative of adversity were identified based on scientific review articles and empirical studies. Additionally, scientific evidence supporting the causal relationships between each pair of key events was assembled and evaluated. The present effort focused primarily on empirical studies with laboratory rodents and other mammals.
Strategy
The scope of the aforementioned EPA project was to develop AOP(s) relevant to apical endpoints observed in the test guidelines, based on mechanisms consistent with empirical studies. The literature used to support this AOP and its constituent pages began with the test guidelines and followed to primary, secondary, and/or tertiary works concerning the relevant underlying biology. KE and KER page creation and re-use was determined using Handbook principles where page re-use was preferred.

Summary of the AOP
Events:
Molecular Initiating Events (MIE)
Key Events (KE)
Adverse Outcomes (AO)
| Type | Event ID | Title | Short name |
|---|
| MIE | 1065 | Activation, estrogen receptor alpha | Activation, ERα |
| KE | 968 | Decreased, release of kisspeptin from anteroventral periventricular nucleus (AVPV) neurons | Decreased, release of kisspeptin from AVPV neurons |
| KE | 530 | Decreased, GnRH pulsatility/release | Decreased, GnRH pulsatility/release |
| KE | 1986 | Decreased, Gonadotropins | Decreased, Gonadotropins |
| AO | 1075 | prolonged, estrus cycle | prolonged, estrus cycle |
Relationships Between Two Key Events (Including MIEs and AOs)
| Title | Adjacency | Evidence | Quantitative Understanding |
|---|
Network View
Prototypical Stressors
Life Stage Applicability
| Life stage | Evidence |
|---|---|
| Adult, reproductively mature | Moderate |
| Juvenile | Moderate |
Taxonomic Applicability
| Term | Scientific Term | Evidence | Link |
|---|---|---|---|
| mammals | mammals | Moderate | NCBI |
Sex Applicability
| Sex | Evidence |
|---|---|
| Female | High |
Overall Assessment of the AOP
|
1. Support for Biological Plausibility of Key Event Relationships: Is there a mechanistic relationship between KEup and KEdown consistent with established biological knowledge? |
|
|
Key Event Relationship (KER) |
Level of Support Strong = Extensive understanding of the KER based on extensive previous documentation and broad acceptance. Moderate = Support of the relationship based on empirical studies, with some inference of receptor activation in laboratory mammals from in vitro studies. |
|
Relationship 3646: Activation estrogen receptor alpha leads to decreased AVPV kisspeptin release |
Moderate support. The relationship between activation of estrogen receptor alpha and decreased AVPV kisspeptin release is broadly accepted and supported among humans and laboratory mammal data. Activation of estrogen receptor alpha is often studied in vitro, with activation of estrogen receptor alpha inferred in laboratory mammal studies when downstream effects are consistent with in vitro observations. |
|
Relationship 3647: Decreased AVPV kisspeptin release leads to decreased GnRH pulsatility/release. |
Strong support. The relationship between decreased AVPV kisspeptin release and decreased GnRH release is broadly accepted and supported among humans and laboratory mammal data. |
|
Relationship 3648: Decreased GnRH pulsatility/release leads to decreased gonadotropins |
Strong support. The relationship between decreased GnRH release and decreased gonadotropins is broadly accepted and supported among humans and laboratory mammal data. |
|
Relationship 3649: Decreased gonadotropins leads to prolonged estrus cycle |
Strong support. The relationship between decreased gonadotropins and prolonged estrus is broadly accepted and supported among humans and laboratory mammal data. |
|
Overall |
Moderate to Strong support. Extensive understanding of the relationships between events from empirical studies from humans and laboratory mammals, with some inference of estrogen receptor alpha activation from in vitro studies when performing laboratory mammal studies. |
Domain of Applicability
Life Stage: Applies to adult, reproductively mature and juveniles.
Sex: Applies to females.
Taxonomic: Primarily studied in humans and laboratory rodents. Plausible for most mammals due to conserved hormone pathways regulating hypothalamus-pituitary-gonadal axis processes. For vertebrates, largely absent from bird species; role in fish uncertain as some evidence suggests a compensatory rather than required role, and perhaps reduced function (Sivalingam et al. 2022).
Essentiality of the Key Events
|
2. Essentiality of Key Events: Are downstream KEs and/or the AO prevented if an upstream KE is blocked? |
|
|
Key Event (KE) |
Level of Support Strong = Direct evidence from specifically designed experimental studies illustrating essentiality and direct relationship between key events. |
|
MIE 1065 Activation estrogen receptor alpha |
Strong support. Activation of estrogen receptor alpha leads to decreased AVPV kisspeptin release. Evidence is available from toxicant studies and gene-knock out studies with in vitro human cell lines and intact laboratory mammals. Best evidence for essentiality for activation of estrogen receptor alpha is baseline levels of kisspeptin in the absence of stressor. Activation of estrogen receptor alpha can lead to either increase or decrease of AVPV kisspeptin release depending on the stressor. |
|
KE 968 Decreased AVPV kisspeptin release |
Strong support. Decreased AVPV kisspeptin release leads to decreased GnRH pulsality/release. Evidence is available from toxicant studies, gene-knock out studies, and ovariectomized animal studies. Best evidence for essentiality for decreased AVPV release is in stressor studies with observed decreased GnRH hormone levels, and restored GnRH levels from supplemental addition of kisspeptin. |
|
KE 530 Decreased GnRH pulsatility/release |
Strong support. Decreased GnRH pulsatility/release leads to decreased gonadotropins. Evidence is available from toxicant studies and ovariectomized animal studies. Best evidence for essentiality for decreased GnRH pulsatility/release is in hormone replacement studies in which normal gonadotropin levels are restored from GnRH addition to animals with low GnRH levels from a stressor. |
|
KE 1986 Decreased Gonadotropins |
Strong support. Decreased gonadotropins leads to prolonged estrus. Evidence is available from toxicant studies and ovariectomized animal studies. Best evidence for essentiality for decreased gonadotropins is from hormone replacement studies in which normal estrus cycles are restored after administration of exogenous gonadotropins to animals that were exhibiting prolonged estrus and low gonadotropin levels after exposure to a stressor. |
|
AO 1075 Prolonged estrus cycle |
This is the final event of the AOP. |
|
Overall |
Strong support. Direct evidence from empirical studies from laboratory mammals and human cell lines for all key events. |
Evidence Assessment
|
3. Empirical Support for Key Event Relationship: Does empirical evidence support that a change in KEup leads to an appropriate change in KEdown? |
|
|
Key Event Relationship (KER) |
Level of Support Strong = Experimental evidence from exposure to toxicant shows consistent change in both events across taxa and study conditions. |
|
Relationship 3646: Activation estrogen receptor alpha leads to decreased AVPV kisspeptin release |
Strong support. Activation of estrogen receptor alpha leads to decreased AVPV kisspeptin release. Evidence is available from toxicant studies and gene-knock out studies. Activation of estrogen receptor alpha occurred earlier in the time-course of exposure decreased AVPV kisspeptin release, and the concentrations that Activated estrogen receptor alpha were equal to or lower than the concentrations that decreased AVPV kisspeptin release. Therefore, the data support a causal relationship. |
|
Relationship 3647: Decreased AVPV kisspeptin release leads to decreased GnRH pulsatility/release. |
Strong support. Decreased AVPV kisspeptin release leads to decreased GnRH pulsatility/release. Evidence is available from toxicant studies, gene-knock out studies, and ovariectomized animal studies. Decreased AVPV kisspeptin release occurred earlier in the time-course of exposure than loss of decreased GnRH pulsatility/release, and the concentrations that decreased AVPV kisspeptin release were equal to or lower than the concentrations that decreased GnRH pulsatility/release. Therefore, the data support a causal relationship. |
|
Relationship 3648: Decreased GnRH pulsatility/release leads to decreased gonadotropins |
Strong support. Decreased GnRH pulsatility/release leads to decreased gonadotropins. Evidence is available from toxicant studies and ovariectomized animal studies. Decreased GnRH pulsatility/release occurred earlier in the time-course of exposure than decreased gonadotropins, and the concentrations that Decreased GnRH pulsatility/release were equal to or lower than the concentrations that decreased gonadotropins. Therefore, the data support a causal relationship. |
|
Relationship 3649: Decreased gonadotropins leads to prolonged estrus cycle |
Strong support. Decreased gonadotropins leads to prolonged estrus. Evidence is available from toxicant studies and ovariectomized animal studies. Decreased gonadotropins occurred earlier in the time-course of exposure than prolonged estrus, and the concentrations that Decreased gonadotropins were equal to or lower than the concentrations that prolonged estrus. Therefore, the data support a causal relationship. |
|
Overall |
Strong support. Evidence from empirical studies shows consistent change in both events including frequent testing in laboratory mammals, with upstream events occurring earlier in the time-course of exposure and at equal or lower concentrations than downstream events, supporting causal relationships. |
Known Modulating Factors
| Modulating Factor (MF) | Influence or Outcome | KER(s) involved |
|---|---|---|
Quantitative Understanding
Considerations for Potential Applications of the AOP (optional)
References
Casarini L, Simoni M. 2021. Recent advances in understanding gonadotropin signaling. Faculty Reviews 10: 41.
Howard SR. 2021. Interpretation of reproductive hormones before, during and after the pubertal transition—identifying health and disordered puberty. Clinical Endocrinolology 95: 702-715.
Miller BH, Takahashi JS. 2014. Central circadian control of female reproductive function. Frontiers in Endocrinology 4(1): 195.
Swift KM, Gary NC, Urbanczyk PJ. 2024. On the basis of sex and sleep: the influence of the estrous cycle and sex on sleep-wake behavior. Frontiers in Neuroscience 18:1426189.
Sivalingam M, Ogawa S, Trudeau VL, Parhar IS. 2022. Conserved functions of hypothalamic kisspeptin in vertebrates. General and Comparative Endocrinology 317: 113973.
U.S. Environmental Protection Agency. 2004. EDSP Test Guidelines and Guidance Document. https://www.epa.gov/test-guidelines-pesticides-and-toxic-substances/edsp-test-guidelines-and-guidance-document (retrieved 25 July 2025).
Uenoyama Y, Inoue N, Nakamura S, Tsukamura H. 2021. Kisspeptin Neurons and Estrogen–Estrogen Receptor α Signaling: Unraveling the Mystery of Steroid Feedback System Regulating Mammalian Reproduction. International Journal of Molecular Sciences 22(17): 9229.